ZHCSH56E August   2016  – December 2021 INA240-Q1

PRODUCTION DATA  

  1. 特性
  2. 应用
  3. 说明
  4. 修订历史记录
  5. 器件比较
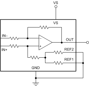
  6. 引脚配置和功能
  7. 规格
    1. 7.1 绝对最大额定值
    2. 7.2 ESD 额定值
    3. 7.3 建议运行条件
    4. 7.4 热性能信息
    5. 7.5 电气特性
    6. 7.6 典型特性
  8. 详细说明
    1. 8.1 概述
    2. 8.2 功能方框图
    3. 8.3 特性说明
      1. 8.3.1 放大器输入信号
        1. 8.3.1.1 增强型 PWM 抑制操作
        2. 8.3.1.2 输入信号带宽
      2. 8.3.2 选择感测电阻 (RSENSE)
    4. 8.4 器件功能模式
      1. 8.4.1 使用基准引脚调整输出中点
      2. 8.4.2 单向电流测量的基准引脚连接
        1. 8.4.2.1 以接地为基准的输出
        2. 8.4.2.2 以 VS 为基准的输出
      3. 8.4.3 双向电流测量的基准引脚连接
        1. 8.4.3.1 将输出设置为外部基准电压
        2. 8.4.3.2 将输出设为 1/2Vs 电压
        3. 8.4.3.3 将输出设置为中外部基准
        4. 8.4.3.4 使用电阻分压器设置输出
      4. 8.4.4 计算总体误差
        1. 8.4.4.1 误差源
        2. 8.4.4.2 基准电压抑制比误差
          1. 8.4.4.2.1 总体误差示例 1
          2. 8.4.4.2.2 总体误差示例 2
  9. 应用和实现
    1. 9.1 应用信息
      1. 9.1.1 输入滤波
    2. 9.2 典型应用
      1. 9.2.1 内联电机电流感测应用
        1. 9.2.1.1 设计要求
        2. 9.2.1.2 详细设计过程
        3. 9.2.1.3 应用曲线
      2. 9.2.2 螺线管驱动电流感测应用
        1. 9.2.2.1 设计要求
        2. 9.2.2.2 详细设计过程
        3. 9.2.2.3 应用曲线
    3. 9.3 必做事项和禁止事项
      1. 9.3.1 高精度应用
      2. 9.3.2 电流感测电阻器的开尔文连接
  10. 10电源相关建议
    1. 10.1 电源去耦
  11. 11布局
    1. 11.1 布局指南
      1. 11.1.1 连接电流感测电阻器
    2. 11.2 布局示例
  12. 12器件和文档支持
    1. 12.1 文档支持
      1. 12.1.1 相关文档
    2. 12.2 接收文档更新通知
    3. 12.3 支持资源
    4. 12.4 商标
    5. 12.5 Electrostatic Discharge Caution
    6. 12.6 术语表
  13. 13机械、封装和可订购信息

封装选项

机械数据 (封装 | 引脚)
散热焊盘机械数据 (封装 | 引脚)
订购信息

以接地为基准的输出

在具有接地参考式输出的单向模式下使用 INA240-Q1 时,两个基准输入端均接地;当输入端存在 0V 差分时,此配置将输出接地(如图 8-3 所示)。

GUID-3246EE13-0144-479A-B1E0-017C73E54F7A-low.gif图 8-3 以接地为基准的输出