ZHCSHW3D March   2018  – November 2019 INA190

PRODUCTION DATA.  

  1. 特性
  2. 应用
  3. 说明
    1.     Device Images
      1.      典型应用
  4. 修订历史记录
  5. Pin Configuration and Functions
    1.     Pin Functions
  6. Specifications
    1. 6.1 Absolute Maximum Ratings
    2. 6.2 ESD Ratings
    3. 6.3 Recommended Operating Conditions
    4. 6.4 Thermal Information
    5. 6.5 Electrical Characteristics
    6. 6.6 Typical Characteristics
  7. Detailed Description
    1. 7.1 Overview
    2. 7.2 Functional Block Diagram
    3. 7.3 Feature Description
      1. 7.3.1 Precision Current Measurement
      2. 7.3.2 Low Input Bias Current
      3. 7.3.3 Low Quiescent Current With Output Enable
      4. 7.3.4 Bidirectional Current Monitoring
      5. 7.3.5 High-Side and Low-Side Current Sensing
      6. 7.3.6 High Common-Mode Rejection
      7. 7.3.7 Rail-to-Rail Output Swing
    4. 7.4 Device Functional Modes
      1. 7.4.1 Normal Operation
      2. 7.4.2 Unidirectional Mode
      3. 7.4.3 Bidirectional Mode
      4. 7.4.4 Input Differential Overload
      5. 7.4.5 Shutdown
  8. Application and Implementation
    1. 8.1 Application Information
      1. 8.1.1 Basic Connections
      2. 8.1.2 RSENSE and Device Gain Selection
      3. 8.1.3 Signal Conditioning
      4. 8.1.4 Common-Mode Voltage Transients
    2. 8.2 Typical Applications
      1. 8.2.1 Design Requirements
      2. 8.2.2 Detailed Design Procedure
      3. 8.2.3 Application Curve
  9. Power Supply Recommendations
  10. 10Layout
    1. 10.1 Layout Guidelines
    2. 10.2 Layout Examples
  11. 11器件和文档支持
    1. 11.1 文档支持
      1. 11.1.1 相关文档
    2. 11.2 接收文档更新通知
    3. 11.3 支持资源
    4. 11.4 商标
    5. 11.5 静电放电警告
    6. 11.6 Glossary
  12. 12机械、封装和可订购信息

封装选项

机械数据 (封装 | 引脚)
散热焊盘机械数据 (封装 | 引脚)
订购信息

Unidirectional Mode

This device can be configured to monitor current flowing in one direction (unidirectional) or in both directions (bidirectional) depending on how the REF pin is connected. The most common case is unidirectional where the output is set to ground when no current is flowing by connecting the REF pin to ground, as shown in Figure 35. When the current flows from the bus supply to the load, the input voltage from IN+ to IN– increases and causes the output voltage at the OUT pin to increase.

INA190 INA190-unidirectional.gifFigure 35. Typical Unidirectional Application

The linear range of the output stage is limited by how close the output voltage can approach ground under zero input conditions. The zero current output voltage of the INA190 is very small and for most unidirectional applications the REF pin is simply grounded. However, if the measured current multiplied by the current sense resistor and device gain is less than the zero current output voltage then bias the REF pin to a convenient value above the zero current output voltage to get the output into the linear range of the device. To limit common-mode rejection errors, buffer the reference voltage connected to the REF pin.

A less-frequently used output biasing method is to connect the REF pin to the power-supply voltage, VS. This method results in the output voltage saturating at 40 mV less than the supply voltage when no differential input voltage is present. This method is similar to the output saturated low condition with no differential input voltage when the REF pin is connected to ground. The output voltage in this configuration only responds to currents that develop negative differential input voltage relative to the device IN– pin. Under these conditions, when the negative differential input signal increases, the output voltage moves downward from the saturated supply voltage. The voltage applied to the REF pin must not exceed VS.

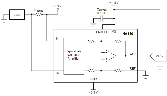
Another use for the REF pin in unidirectional operation is to level shift the output voltage. Figure 36 shows an application where the device ground is set to a negative voltage so currents biased to negative supplies, as seen in optical networking cards, can be measured. The GND of the INA190 can be set to negative voltages, as long as the inputs do not violate the common-mode range specification and the voltage difference between VS and GND does not exceed 5.5 V. In this example, the output of the INA190 is fed into a positive-biased ADC. By grounding the REF pin, the voltages at the output will be positive and not damage the ADC. To make sure the output voltage never goes negative, the supply sequencing must be the positive supply first, followed by the negative supply.

INA190 INA190-levelshift.gifFigure 36. Using the REF Pin to Level-Shift Output Voltage