ZHCSFV5B December   2016  – November 2018 INA1650 , INA1651

PRODUCTION DATA.  

  1. 特性
  2. 应用
    1.     INA165x 简化内部原理图
  3. 说明
    1.     CMRR 直方图(5746 通道)
  4. 修订历史记录
  5. Pin Configuration and Functions
    1.     Pin Functions
    2.     Pin Functions
  6. Specifications
    1. 6.1 Absolute Maximum Ratings
    2. 6.2 ESD Ratings
    3. 6.3 Recommended Operating Conditions
    4. 6.4 Thermal Information
    5. 6.5 Electrical Characteristics:
    6. 6.6 Typical Characteristics
  7. Detailed Description
    1. 7.1 Overview
    2. 7.2 Functional Block Diagram
    3. 7.3 Feature Description
      1. 7.3.1 Audio Signal Path
      2. 7.3.2 Supply Divider
      3. 7.3.3 Electrical Overstress
      4. 7.3.4 Thermal Shutdown
    4. 7.4 Device Functional Modes
      1. 7.4.1 Single-Supply Operation
  8. Application and Implementation
    1. 8.1 Application Information
      1. 8.1.1 Input Common-Mode Range
      2. 8.1.2 Common-Mode Input Impedance
      3. 8.1.3 Start-Up Time in Single-Supply Applications
      4. 8.1.4 Input AC Coupling
      5. 8.1.5 Supply Divider Capacitive Loading
    2. 8.2 Typical Applications
      1. 8.2.1 Line Receiver for Differential Audio Signals in a Split-Supply System
        1. 8.2.1.1 Design Requirements
        2. 8.2.1.2 Detailed Design Procedure
        3. 8.2.1.3 Application Curves
      2. 8.2.2 Differential Line Receiver for Single-Supply Applications
      3. 8.2.3 Floating Single-Ended Input Line Receiver for Ground Loop Noise Reduction
      4. 8.2.4 Floating Single-Ended Input Line Receiver With Differential Outputs
      5. 8.2.5 TRS Audio Interface in Single-Supply Applications
      6. 8.2.6 Differential Line Driver With Single-Ended Input
  9. Power Supply Recommendations
  10. 10Layout
    1. 10.1 Layout Guidelines
    2. 10.2 Layout Examples
  11. 11器件和文档支持
    1. 11.1 器件支持
      1. 11.1.1 开发支持
        1. 11.1.1.1 TINA-TI(免费软件下载)
        2. 11.1.1.2 TI 高精度设计
    2. 11.2 文档支持
      1. 11.2.1 相关文档
    3. 11.3 相关链接
    4. 11.4 接收文档更新通知
    5. 11.5 社区资源
    6. 11.6 商标
    7. 11.7 静电放电警告
    8. 11.8 术语表
  12. 12机械、封装和可订购信息

封装选项

机械数据 (封装 | 引脚)
散热焊盘机械数据 (封装 | 引脚)
订购信息

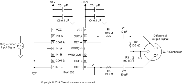
Differential Line Driver With Single-Ended Input

The INA1650 can be employed in line-driver applications (Figure 62) where the precision matched internal resistor networks are useful in converting a single-ended signal to a balanced signal. Resistors R1 and R4 (shown in Figure 62) isolate the large cable capacitance from the outputs of the INA1650 to maintain stability. TI recommends AC-coupling capacitors C1 and C2 since the DC voltages of the connected equipment may be unknown. Resistors R2 and R3 dissipate any charge collected on the capacitors due to connecting equipment with a DC voltage present.

INA1650 INA1651 TA_D006.gifFigure 62. INA1650 Used as a Balanced Audio Line Driver