SLLSEC4B June   2013  – August 2016 HVDA551-Q1 , HVDA553-Q1

PRODUCTION DATA.  

  1. Features
  2. Applications
  3. Description
  4. Revision History
  5. Pin Configuration and Functions
  6. Specifications
    1. 6.1 Absolute Maximum Ratings
    2. 6.2 ESD Ratings
    3. 6.3 Recommended Operating Conditions
    4. 6.4 Thermal Information
    5. 6.5 Electrical Characteristics
    6. 6.6 Switching Characteristics
    7. 6.7 Typical Characteristic
  7. Parameter Measurement Information
  8. Detailed Description
    1. 8.1 Overview
    2. 8.2 Functional Block Diagrams
    3. 8.3 Feature Description
      1. 8.3.1 Digital Inputs and Outputs
      2. 8.3.2 Using the HVDA553 With Split Termination
      3. 8.3.3 Protection Features
        1. 8.3.3.1 TXD Dominant State Time Out
        2. 8.3.3.2 Thermal Shutdown
        3. 8.3.3.3 Undervoltage Lockout or Unpowered Device
        4. 8.3.3.4 Floating Pins
        5. 8.3.3.5 CAN Bus Short-Circuit Current Limiting
    4. 8.4 Device Functional Modes
      1. 8.4.1 Bus States by Mode
      2. 8.4.2 Normal Mode
      3. 8.4.3 Standby Mode With RXD Wake-Up Request
        1. 8.4.3.1 RXD Wake-Up Request Lockout for Bus-Stuck Dominant Fault (HVDA551)
      4. 8.4.4 Driver and Receiver Function Tables
  9. Application and Implementation
    1. 9.1 Application Information
    2. 9.2 Typical Applications
      1. 9.2.1 3.3-V I/O Voltage Level in Low-Power Mode
        1. 9.2.1.1 Design Requirements
        2. 9.2.1.2 Detailed Design Procedure
          1. 9.2.1.2.1 Loop Propagation Delay
        3. 9.2.1.3 Application Curves
  10. 10Power Supply Recommendations
  11. 11Layout
    1. 11.1 Layout Guidelines
    2. 11.2 Layout Example
  12. 12Device and Documentation Support
    1. 12.1 Documentation Support
      1. 12.1.1 Related Documentation
    2. 12.2 Related Links
    3. 12.3 Receiving Notification of Documentation Updates
    4. 12.4 Community Resource
    5. 12.5 Trademarks
    6. 12.6 Electrostatic Discharge Caution
    7. 12.7 Glossary
  13. 13Mechanical, Packaging, and Orderable Information

封装选项

机械数据 (封装 | 引脚)
散热焊盘机械数据 (封装 | 引脚)
订购信息

9 Application and Implementation

NOTE

Information in the following applications sections is not part of the TI component specification, and TI does not warrant its accuracy or completeness. TI’s customers are responsible for determining suitability of components for their purposes. Customers should validate and test their design implementation to confirm system functionality.

9.1 Application Information

These CAN transceivers are typically used in applications with a host microprocessor or FPGA that includes the data link layer portion of the CAN protocol. The following typical application configurations are for both 5-V and 3.3-V microprocessor applications. The bus termination is shown for illustrative purposes.

9.2 Typical Applications

Some typical applications for the HVDA55x family are shown in the following sections.

9.2.1 3.3-V I/O Voltage Level in Low-Power Mode

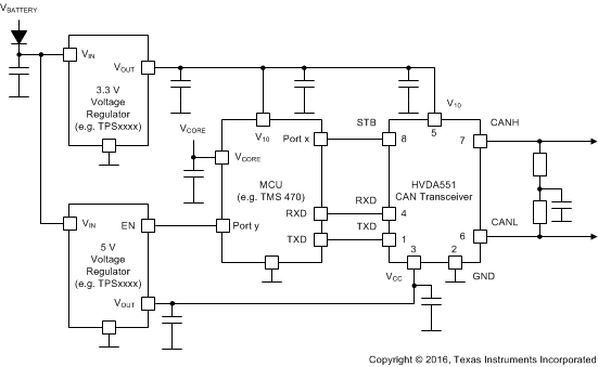
HVDA551-Q1 HVDA553-Q1 HVDA551_TYP_APP_LP.gif
5-V VCC Not Required in Low-Power Mode
Figure 20. Typical Application Using the HVDA551 With 3.3-V I/O Voltage Level in Low-Power Mode

9.2.1.1 Design Requirements

The ISO 11898-2 Standard specifies a maximum bus length of 40 m and maximum stub length of 0.3 m. However, with careful design, users can have longer cables, longer stub lengths, and many more nodes to a bus. A large number of nodes requires transceivers with high input impedance such as the HVDA55x family of transceivers.

Many CAN organizations and standards have scaled the use of CAN for applications outside the original ISO 11898-2. They have made system-level trade-offs for data rate, cable length, and parasitic loading of the bus. Examples of some of these specifications are ARINC825, CANopen, DeviceNet, and NMEA2000.

HVDA551-Q1 HVDA553-Q1 TypCANBus_slls545.gif Figure 21. Typical CAN Bus

9.2.1.2 Detailed Design Procedure

The ISO 11898 standard specifies the interconnect to be a twisted pair cable (shielded or unshielded) with 120-Ω characteristic impedance (ZO). Resistors equal to the characteristic impedance of the line must be used to terminate both ends of the cable to prevent signal reflections. Unterminated drop lines (stubs) connecting nodes to the bus must be kept as short as possible to minimize signal reflections. The termination may be on the cable or in a node, but if nodes may be removed from the bus, the termination must be carefully placed so that two terminations always exist on the network.

Termination may be a single 120-Ω resistor at the end of the bus, either on the cable or in a terminating node. If filtering and stabilization of the common-mode voltage of the bus is desired, then split termination may be used (see Figure 22). Split termination improves the electromagnetic emissions behavior of the network by eliminating fluctuations in the bus common-mode voltages at the start and end of message transmissions.

HVDA551-Q1 HVDA553-Q1 CAN_Bus_Termination_sllseq7.gif Figure 22. CAN Bus Termination Concepts

The family of transceivers have variants for both 5-V-only applications, and applications where level shifting is needed for a 3.3-V micrcontroller.

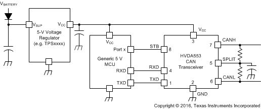
HVDA551-Q1 HVDA553-Q1 553_APPLICATION_5V.gif Figure 23. Typical Application Using the HVDA553 With SPLIT Termination Diagram

9.2.1.2.1 Loop Propagation Delay

Transceiver loop delay is a measure of the overall device propagation delay and consists of the delay from driver input (TXD pin) to differential outputs (CANH and CANL), plus the delay from the receiver inputs (CANH and CANL) to the RXD output pin.

In Figure 24 is displayed the loop delay at 1 Mbps with VIO equal to 3.3 V

HVDA551-Q1 HVDA553-Q1 2hvda551_1Mbps_vio33_delay.gif Figure 24. t_LOOP Delay

9.2.1.3 Application Curves

HVDA551-Q1 HVDA553-Q1 2hvda551_1Mbps_vio33_1.gif
Figure 25. TXD, CANH, CANL, and RXD Waveforms
1 Mbps
HVDA551-Q1 HVDA553-Q1 2hvda551_500Kbps_vio33_1.gif
Figure 26. TXD, CANH, CANL, and RXD Waveforms
500 Kbps