ZHCSFF0A May   2016  – August 2016 HDC1010

PRODUCTION DATA.  

  1. 特性
  2. 应用
  3. 说明
  4. 典型应用
  5. 修订历史记录
  6. Pin Configuration and Functions
  7. Specifications
    1. 7.1 Absolute Maximum Ratings
    2. 7.2 ESD Ratings
    3. 7.3 Recommended Operating Conditions
    4. 7.4 Thermal Information
    5. 7.5 Electrical Characteristics
    6. 7.6 I2C Interface Electrical Characteristics
    7. 7.7 I2C Interface Timing Requirements
    8. 7.8 Typical Characteristics
  8. Detailed Description
    1. 8.1 Overview
    2. 8.2 Functional Block Diagram
    3. 8.3 Feature Description
      1. 8.3.1 Power Consumption
      2. 8.3.2 Voltage Supply Monitoring
      3. 8.3.3 Heater
    4. 8.4 Device Functional Modes
    5. 8.5 Programming
      1. 8.5.1 I2C Serial Bus Address Configuration
      2. 8.5.2 I2C Interface
        1. 8.5.2.1 Serial Bus Address
        2. 8.5.2.2 Read and Write Operations
        3. 8.5.2.3 Device Measurement Configuration
    6. 8.6 Register Map
      1. 8.6.1 Temperature Register
      2. 8.6.2 Humidity Register
      3. 8.6.3 Configuration Register
      4. 8.6.4 Serial Number Registers
      5. 8.6.5 Manufacturer ID Register
      6. 8.6.6 Device Register ID
  9. Application and Implementation
    1. 9.1 Application Information
    2. 9.2 Typical Application
      1. 9.2.1 Design Requirements
      2. 9.2.2 Detailed Design Procedure
      3. 9.2.3 Application Curve
    3. 9.3 Do's and Don'ts
      1. 9.3.1 Soldering
      2. 9.3.2 Chemical Exposure and Sensor Protection
      3. 9.3.3 High Temperature and Humidity Exposure
  10. 10Power Supply Recommendations
  11. 11Layout
    1. 11.1 Layout Guidelines
      1. 11.1.1 Surface Mount
      2. 11.1.2 Stencil Printing Process
    2. 11.2 Layout Example
  12. 12器件和文档支持
    1. 12.1 文档支持
      1. 12.1.1 相关文档 
    2. 12.2 接收文档更新通知
    3. 12.3 社区资源
    4. 12.4 商标
    5. 12.5 静电放电警告
    6. 12.6 Glossary
  13. 13机械、封装和可订购信息

封装选项

机械数据 (封装 | 引脚)
散热焊盘机械数据 (封装 | 引脚)
订购信息

9 Application and Implementation

NOTE

Information in the following applications sections is not part of the TI component specification, and TI does not warrant its accuracy or completeness. TI’s customers are responsible for determining suitability of components for their purposes. Customers should validate and test their design implementation to confirm system functionality.

9.1 Application Information

An HVAC system thermostat control is based on environmental sensors and a micro-controller. The micro-controller acquires data from humidity sensors and temperature sensors and controls the heating/cooling system. The collected data are then showed on a display that can be easily controlled by the micro controller. Based on data from the humidity and temperature sensor, the heating/cooling system then maintains the environment at customer-defined preferred conditions.

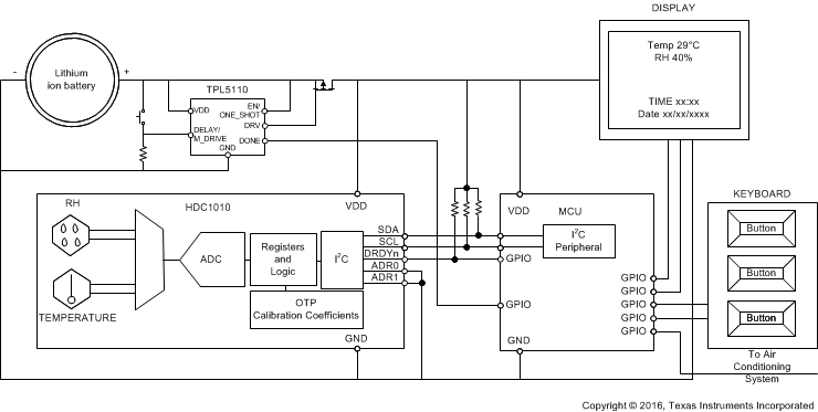
9.2 Typical Application

In a battery-powered HVAC system thermostat, one of the key parameters in the selection of components is the power consumption. The HDC1010, with its 1.3μA of current consumption (average consumption over 1s for RH and Temperature measurements) in conjunction with an MSP430 represents an excellent choice for the low power consumption, which extends the battery life. A system block diagram of a battery powered HVAC or Thermostat is shown in Figure 15.

HDC1010 HVAC_with_TPL_snas685.gif Figure 15. Typical Application Schematic HVAC

9.2.1 Design Requirements

In order to correctly sense the ambient temperature and humidity, the HDC1010 should be positioned away from heat sources on the PCB. Generally, it should not be close to the LCD and battery. Moreover, to minimize any self-heating of the HDC1010 it is recommended to acquire at a maximum sample rate of 1sps (RH + Temp). In home systems, humidity and the temperature monitoring rates of less than 1sps (even 0.5sps or 0.2sps) can be still effective.

9.2.2 Detailed Design Procedure

When a circuit board layout is created from the schematic shown in Figure 15 a small circuit board is possible. The accuracy of a RH and temperature measurement depends on the sensor accuracy and the setup of the sensing system. The HDC1010 samples relative humidity and temperature in its immediate environment, it is therefore important that the local conditions at the sensor match the monitored environment. Use one or more openings in the physical cover of the thermostat to obtain a good airflow even in static conditions. Refer to the layout below ( Figure 20) for a PCB layout which minimizes the thermal mass of the PCB in the region of the HDC1010, which can improve measurement response time and accuracy.

9.2.3 Application Curve

The data showed below have been acquired with the HDC1010EVM. A humidity chamber was used to control the environment.

HDC1010 RH_Accuracy.png Figure 16. RH vs. Time

9.3 Do's and Don'ts

9.3.1 Soldering

For soldering HDC1010 use the standard soldering profile IPC/JEDEC J-STD-020 with peak temperatures at 260 °C. Refer to the document SNVA009 for more details on the DSBGA package. In the document refer to DSBGA package with bump size 0.5mm pitch and 0.32mm diameter.

When soldering the HDC1010 it is mandatory to use no-clean solder paste and no board wash shall be applied. The HDC1010 should be limited to a single IR reflow and no rework is recommended.

9.3.2 Chemical Exposure and Sensor Protection

The humidity sensor is not a standard IC and therefore should not be exposed to particulates or volatile chemicals such as solvents or other organic compounds. If any type of protective coating must be applied to the circuit board, the sensor must be protected during the coating process.

9.3.3 High Temperature and Humidity Exposure

Long exposure outside the recommended operating conditions may temporarily offset the RH output. Table 11 shows the RH offset values that can be expected for exposure to 85°C and 85% RH for duration between 12 and 500 hours (continuos).

Table 11. Induced RH Offset Due to Extended Exposure to High Humidity and High Temperature (85°C/85% RH)

85°C/85% RH Duration (hours) 12 24 168 500
RH Offset (%) 3 6 12 15

When the sensor is exposed to less severe conditions, Figure 17 shows the typical RH offset at other combinations of temperature and RH.

HDC1010 RH_vs_temp_diagram_snas685.gif Figure 17. Relative Humidity Accuracy vs Temperature