ZHCSWR1H December   2009  – July 2024 DRV8412

PRODUCTION DATA  

  1.   1
  2. 1特性
  3. 2应用
  4. 3说明
  5. 4Pin Configuration and Functions
  6. 5Specifications
    1. 5.1 Absolute Maximum Ratings
    2. 5.2 ESD Ratings
    3. 5.3 Recommended Operating Conditions
    4. 5.4 Thermal Information
    5. 5.5 Package Heat Dissipation Ratings
    6. 5.6 Package Power Deratings (DRV8412) #GUID-2A6DB468-D895-404F-A2E6-05A442AE2834/SLES2429141
    7. 5.7 Electrical Characteristics
    8. 5.8 Typical Characteristics
  7. 6Detailed Description
    1. 6.1 Overview
    2. 6.2 Functional Block Diagram
    3. 6.3 Feature Description
      1. 6.3.1 Error Reporting
      2. 6.3.2 Device Protection System
        1. 6.3.2.1 Bootstrap Capacitor Undervoltage Protection
        2. 6.3.2.2 Overcurrent (OC) Protection
        3. 6.3.2.3 Overtemperature Protection
        4. 6.3.2.4 Undervoltage Protection (UVP) and Power-On Reset (POR)
      3. 6.3.3 Device Reset
    4. 6.4 Device Functional Modes
  8.   Application and Implementation
    1. 7.1 Application Information
    2. 7.2 Typical Applications
      1. 7.2.1 Full Bridge Mode Operation
        1. 7.2.1.1 Design Requirements
        2. 7.2.1.2 Detailed Design Procedure
          1. 7.2.1.2.1 Motor Voltage
          2. 7.2.1.2.2 Current Requirement of 12V Power Supply
          3. 7.2.1.2.3 Voltage of Decoupling Capacitor
          4. 7.2.1.2.4 Overcurrent Threshold
          5. 7.2.1.2.5 Sense Resistor
        3. 7.2.1.3 Application Curves
      2. 7.2.2 Parallel Full Bridge Mode Operation
      3. 7.2.3 Stepper Motor Operation
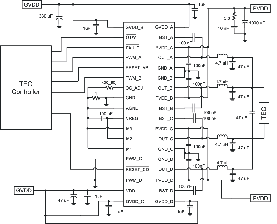
      4. 7.2.4 TEC Driver
      5. 7.2.5 LED Lighting Driver
    3. 7.3 Power Supply Recommendations
      1. 7.3.1 Bulk Capacitance
      2. 7.3.2 Power Supplies
      3. 7.3.3 System Power-Up and Power-Down Sequence
        1. 7.3.3.1 Powering Up
        2. 7.3.3.2 Powering Down
      4. 7.3.4 System Design Recommendations
        1. 7.3.4.1 VREG Pin
        2. 7.3.4.2 VDD Pin
        3. 7.3.4.3 OTW Pin
        4. 7.3.4.4 Mode Select Pin
        5. 7.3.4.5 Parallel Mode Operation
        6. 7.3.4.6 TEC Driver Application
    4. 7.4 Layout
      1. 7.4.1 Layout Guidelines
        1. 7.4.1.1 PCB Material Recommendation
        2. 7.4.1.2 Ground Plane
        3. 7.4.1.3 Decoupling Capacitor
        4. 7.4.1.4 AGND
      2. 7.4.2 Layout Example
        1. 7.4.2.1 Current Shunt Resistor
      3. 7.4.3 Thermal Considerations
        1. 7.4.3.1 DRV8412 Thermal Via Design Recommendation
  9. 7Device and Documentation Support
    1. 7.1 接收文档更新通知
    2. 7.2 支持资源
    3. 7.3 Trademarks
    4. 7.4 静电放电警告
    5. 7.5 术语表
  10. 8Revision History
  11. 9Mechanical, Packaging, and Orderable Information

封装选项

机械数据 (封装 | 引脚)
散热焊盘机械数据 (封装 | 引脚)
订购信息

TEC Driver

DRV8412 DRV8432 Application Diagram Example for TEC Driver SchematicFigure 7-10 Application Diagram Example for TEC Driver Schematic