ZHCSCR6D May   2014  – February 2023 DRV5053

PRODUCTION DATA  

  1. 特性
  2. 应用
  3. 说明
  4. 修订历史记录
  5. 引脚配置和功能
  6. 规格
    1. 6.1 绝对最大额定值
    2. 6.2 ESD 等级
    3. 6.3 建议运行条件
    4. 6.4 热性能信息
    5. 6.5 电气特性
    6. 6.6 开关特性
    7. 6.7 磁特性
    8. 6.8 典型特性
  7. 详细说明
    1. 7.1 概述
    2. 7.2 功能方框图
    3. 7.3 特性说明
      1. 7.3.1 场方向定义
      2. 7.3.2 器件输出
      3. 7.3.3 上电时间
      4. 7.3.4 输出级
      5. 7.3.5 保护电路
        1. 7.3.5.1 过流保护 (OCP)
        2. 7.3.5.2 负载突降保护
        3. 7.3.5.3 反向电源保护
    4. 7.4 器件功能模式
  8. 应用和实施
    1. 8.1 应用信息
    2. 8.2 典型应用
      1. 8.2.1 无滤波器的典型应用
        1. 8.2.1.1 设计要求
        2. 8.2.1.2 详细设计过程
        3. 8.2.1.3 应用曲线
      2. 8.2.2 滤波典型应用
        1. 8.2.2.1 设计要求
        2. 8.2.2.2 详细设计过程
          1. 8.2.2.2.1 典型噪声与截止频率间的关系
        3. 8.2.2.3 应用曲线
    3. 8.3 电源相关建议
  9. 器件和文档支持
    1. 9.1 器件支持
      1. 9.1.1 器件命名规则
      2. 9.1.2 器件标识
    2. 9.2 接收文档更新通知
    3. 9.3 支持资源
    4. 9.4 商标
    5. 9.5 静电放电警告
    6. 9.6 术语表
  10. 10机械、封装和可订购信息

封装选项

机械数据 (封装 | 引脚)
散热焊盘机械数据 (封装 | 引脚)
订购信息

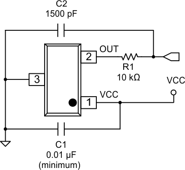
滤波典型应用

为了降低模拟输出 OUT 上的噪声,可以添加额外的 RC 滤波以进一步降低带宽。

GUID-FA4A3CCF-1EB8-4297-A4EB-74407F886203-low.gif图 8-3 滤波典型应用原理图