ZHCSEF4G December   2014  – March 2017 DRV5023-Q1

PRODUCTION DATA.  

  1. 特性
  2. 应用
  3. 说明
  4. 修订历史记录
  5. Pin Configuration and Functions
  6. Specifications
    1. 6.1 Absolute Maximum Ratings
    2. 6.2 ESD Ratings
    3. 6.3 Recommended Operating Conditions
    4. 6.4 Thermal Information
    5. 6.5 Electrical Characteristics
    6. 6.6 Switching Characteristics
    7. 6.7 Magnetic Characteristics
    8. 6.8 Typical Characteristics
  7. Detailed Description
    1. 7.1 Overview
    2. 7.2 Functional Block Diagram
    3. 7.3 Feature Description
      1. 7.3.1 Field Direction Definition
      2. 7.3.2 Device Output
      3. 7.3.3 Power-On Time
      4. 7.3.4 Output Stage
      5. 7.3.5 Protection Circuits
        1. 7.3.5.1 Overcurrent Protection (OCP)
        2. 7.3.5.2 Load Dump Protection
        3. 7.3.5.3 Reverse Supply Protection
        4. 7.3.5.4 Output Jitter Characteristic
    4. 7.4 Device Functional Modes
  8. Application and Implementation
    1. 8.1 Application Information
    2. 8.2 Typical Applications
      1. 8.2.1 Standard Circuit
        1. 8.2.1.1 Design Requirements
        2. 8.2.1.2 Detailed Design Procedure
          1. 8.2.1.2.1 Configuration Example
        3. 8.2.1.3 Application Curves
      2. 8.2.2 Alternative Two-Wire Application
        1. 8.2.2.1 Design Requirements
        2. 8.2.2.2 Detailed Design Procedure
  9. Power Supply Recommendations
  10. 10Layout
    1. 10.1 Layout Guidelines
    2. 10.2 Layout Example
  11. 11器件和文档支持
    1. 11.1 器件支持
      1. 11.1.1 器件命名规则
      2. 11.1.2 器件标记
    2. 11.2 文档支持
      1. 11.2.1 相关文档
    3. 11.3 接收文档更新通知
    4. 11.4 社区资源
    5. 11.5 商标
    6. 11.6 静电放电警告
    7. 11.7 Glossary
  12. 12机械、封装和可订购信息

封装选项

机械数据 (封装 | 引脚)
散热焊盘机械数据 (封装 | 引脚)
订购信息

Detailed Description

Overview

The DRV5023-Q1 device is a chopper-stabilized Hall sensor with a digital output for magnetic sensing applications. The DRV5023-Q1 device can be powered with a supply voltage between 2.7 and 38 V, and will survive –22 V reverse-battery conditions. The DRV5023-Q1 device does not operate when –22 to 2.4 V is applied to the VCC pin (with respect to GND pin). In addition, the device can withstand supply voltages up to 40 V for transient durations.

The field polarity is defined as follows: a south pole near the marked side of the package is a positive magnetic field. A north pole near the marked side of the package is a negative magnetic field. The output state is dependent on the magnetic field perpendicular to the package.

For the FA, AJ, and BI device versions, a strong south pole near the marked side of the package causes the output to pull low, and the absence of a field makes the output high-impedance. The FI version has an inverted output response, where a strong south pole causes the output to be high-impedance, and the absence of a field makes the output pull low. Hysteresis is included in between the operate point and the release point to prevent toggling near the magnetic threshold.

An external pullup resistor is required on the OUT pin. The OUT pin can be pulled up to VCC, or to a different voltage supply. This allows for easier interfacing with controller circuits.

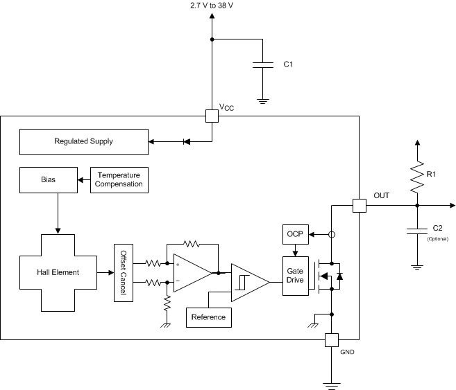
Functional Block Diagram

DRV5023-Q1 fbd_slis162.gif

Feature Description

Field Direction Definition

A positive magnetic field is defined as a south pole near the marked side of the package as shown in Figure 11.

DRV5023-Q1 field_direction_slis150.gif
N = North pole, S = South pole
Figure 11. Field Direction Definition

Device Output

If the device is powered on with a magnetic field strength between BRP and BOP, then the device output is indeterminate and can either be Hi-Z or Low. For the FA, AJ, and BI device versions, if the field strength is greater than BOP, then the output is pulled low; if the field strength is less than BRP, then the output is released. For the FI device version, if the field strength is greater than BOP, then the output is Hi-Z; if the field strength is less than BRP, then the output is pulled Low.

DRV5023-Q1 BOP_graph_fa-aj-bi_slis151.gif Figure 12. Output State of FA, AJ, BI Versions
DRV5023-Q1 BOP_graph_fi_slis151.gif Figure 13. Output State of FI Version

Power-On Time

After applying VCC to the DRV5023-Q1 device, ton must elapse before the OUT pin is valid. During the power-up sequence, the output is Hi-Z. A pulse as shown in Figure 14 and Figure 15 occurs at the end of ton. This pulse can allow the host processor to determine when the DRV5023-Q1 output is valid after startup. In Case 1 (Figure 14) and Case 2 (Figure 15), the output is defined assuming a constant magnetic field B > BOP and B < BRP.

DRV5023-Q1 timing_case1_slis150.gif Figure 14. Case 1: Power On When B > BOP
DRV5023-Q1 timing_case2_slis150.gif Figure 15. Case 2: Power On When B < BRP

If the device is powered on with the magnetic field strength BRP < B < BOP, then the device output is indeterminate and can either be Hi-Z or pulled low. During the power-up sequence, the output is held Hi-Z until ton has elapsed. At the end of ton, a pulse is given on the OUT pin to indicate that ton has elapsed. After ton, if the magnetic field changes such that BOP < B, the output is released. Case 3 (Figure 16) and Case 4 (Figure 17) show examples of this behavior.

DRV5023-Q1 timing_case3_slis150.gif Figure 16. Case 3: Power On When BRP < B < BOP, Followed by B > BOP
DRV5023-Q1 timing_case4_slis150.gif Figure 17. Case 4: Power On When BRP < B < BOP, Followed by B < BRP

Output Stage

The DRV5023-Q1 output stage uses an open-drain NMOS, and it is rated to sink up to 30 mA of current. For proper operation, calculate the value of the pullup resistor R1 using Equation 1.

Equation 1. DRV5023-Q1 eq_01_slis150.gif

The size of R1 is a tradeoff between the OUT rise time and the current when OUT is pulled low. A lower current is generally better, however faster transitions and bandwidth require a smaller resistor for faster switching.

In addition, ensure that the value of R1 > 500 Ω to ensure the output driver can pull the OUT pin close to GND.

NOTE

Vref is not restricted to VCC. The allowable voltage range of this pin is specified in the Absolute Maximum Ratings.

DRV5023-Q1 circuit_vref_slis150.gif Figure 18.

Select a value for C2 based on the system bandwidth specifications as shown in Equation 2.

Equation 2. DRV5023-Q1 eq_02_slis150.gif

Most applications do not require this C2 filtering capacitor.

Protection Circuits

The DRV5023-Q1 device is fully protected against overcurrent and reverse-supply conditions.

Overcurrent Protection (OCP)

An analog current-limit circuit limits the current through the FET. The driver current is clamped to IOCP. During this clamping, the rDS(on) of the output FET is increased from the nominal value.

Load Dump Protection

The DRV5023-Q1 device operates at DC VCC conditions up to 38 V nominally, and can additionally withstand VCC = 40 V. No current-limiting series resistor is required for this protection.

Reverse Supply Protection

The DRV5023-Q1 device is protected in the event that the VCC pin and the GND pin are reversed (up to –22 V).

NOTE

In a reverse supply condition, the OUT pin reverse-current must not exceed the ratings specified in the Absolute Maximum Ratings.

Table 1.

FAULT CONDITION DEVICE DESCRIPTION RECOVERY
FET overload (OCP) ISINK ≥ IOCP Operating Output current is clamped to IOCP IO < IOCP
Load dump 38 V < VCC < 40 V Operating Device will operate for a transient duration VCC ≤ 38 V
Reverse supply –22 V < VCC < 0 V Disabled Device will survive this condition VCC2.7 V

Output Jitter Characteristic

The DRV5023-Q1 propagation delay is not fully consistent. If a periodic magnetic field is applied, the device introduces a small amount of jitter on the output. The tj parameter describes this characteristic and Figure 19 shows the test waveform.

DRV5023-Q1 drv5023-q1-test-waveform-for-tj.gif Figure 19. Test Waveform for tj

Device Functional Modes

The DRV5023-Q1 device is active only when VCC is between 2.7 and 38 V.

When a reverse supply condition exists, the device is inactive.