ZHCSEY6E March   2013  – January 2023 DRV2667

PRODUCTION DATA  

  1. 特性
  2. 应用
  3. 说明
  4. Revision History
  5. Pin Configuration and Functions
  6. Specifications
    1. 6.1 Absolute Maximum Ratings
    2. 6.2 ESD Ratings
    3. 6.3 Recommended Operating Conditions
    4. 6.4 Thermal Information
    5. 6.5 Electrical Characteristics
    6. 6.6 Timing Requirements
    7. 6.7 Switching Characteristics
    8. 6.8 Typical Characteristics
  7. Detailed Description
    1. 7.1 Overview
    2. 7.2 Functional Block Diagram
    3. 7.3 Feature Description
      1. 7.3.1  Support for Haptic Piezo Actuators
      2. 7.3.2  Flexible Front End Interface
      3. 7.3.3  Ramp Down Behavior
      4. 7.3.4  Low Latency Startup
      5. 7.3.5  Low Power Standby Mode
      6. 7.3.6  Device Reset
      7. 7.3.7  Amplifier Gain
      8. 7.3.8  Adjustable Boost Voltage
      9. 7.3.9  Adjustable Current Limit
      10. 7.3.10 Internal Charge Pump
      11. 7.3.11 Device Protection
        1. 7.3.11.1 Thermal Protection
        2. 7.3.11.2 Overcurrent Protection
        3. 7.3.11.3 Brownout Protection
    4. 7.4 Device Functional Modes
      1. 7.4.1 FIFO Mode
        1. 7.4.1.1 Waveform Timeout
      2. 7.4.2 Direct Playback from RAM Mode
      3. 7.4.3 Waveform Synthesis Playback Mode
      4. 7.4.4 Waveform Sequencer
      5. 7.4.5 Analog Playback Mode
      6. 7.4.6 Low Voltage Operation Mode
    5. 7.5 Programming
      1. 7.5.1 Programming the Boost Voltage
      2. 7.5.2 Programming the Boost Current Limit
      3. 7.5.3 Programming the RAM
        1. 7.5.3.1 Accessing the RAM
        2. 7.5.3.2 RAM Format
          1. 7.5.3.2.1 Programming the Waveform Sequencer
      4. 7.5.4 I2C Interface
        1. 7.5.4.1 General I2C Operation
        2. 7.5.4.2 Single-Byte and Multiple-Byte Transfers
        3. 7.5.4.3 Single-Byte Write
        4. 7.5.4.4 Multiple-Byte Write and Incremental Multiple-Byte Write
        5. 7.5.4.5 Single-Byte Read
        6. 7.5.4.6 Multiple-Byte Read
    6. 7.6 Register Map
      1. 7.6.1  Address: 0x00
      2. 7.6.2  Address: 0x01
      3. 7.6.3  Address: 0x02
      4. 7.6.4  Address: 0x03
      5. 7.6.5  Address: 0x04
      6. 7.6.6  Address: 0x05
      7. 7.6.7  Address: 0x06
      8. 7.6.8  Address: 0x07
      9. 7.6.9  Address: 0x08
      10. 7.6.10 Address: 0x09
      11. 7.6.11 Address: 0x0A
      12. 7.6.12 Address: 0x0B
      13. 7.6.13 Address: 0xFF
  8. Application and Implementation
    1. 8.1 Application Information
    2. 8.2 Typical Application
      1. 8.2.1 Design Requirements
      2. 8.2.2 Detailed Design Procedure
        1. 8.2.2.1 Inductor Selection
        2. 8.2.2.2 Piezo Actuator Selection
        3. 8.2.2.3 Boost Capacitor Selection
        4. 8.2.2.4 Bulk Capacitor Selection
      3. 8.2.3 Application Curves
    3. 8.3 Initialization Setup
      1. 8.3.1 Initialization Procedure
      2. 8.3.2 Typical Usage Examples
        1. 8.3.2.1 Single Click or Alert Example
        2. 8.3.2.2 Library Storage Example
  9. Power Supply Recommendations
  10. 10Layout
    1. 10.1 Layout Guidelines
    2. 10.2 Layout Example
  11. 11Device and Documentation Support
    1. 11.1 Receiving Notification of Documentation Updates
    2. 11.2 Community Resources
    3. 11.3 Trademarks
  12. 12Mechanical, Packaging, and Orderable Information

封装选项

机械数据 (封装 | 引脚)
散热焊盘机械数据 (封装 | 引脚)
订购信息

说明

DRV2667 器件是一款具有集成 105V 升压开关、集成功率二极管、集成全差动放大器和集成数字前端的压电式触觉驱动器,可驱动高压和低压压电式触觉传动器。这款多功能器件通过 I2C 端口或模拟输入支持 HD 触觉控制。

DRV2667 器件的数字接口可通过 I2C 兼容总线实现。在主机系统中,数字接口可减轻 PWM 生成或其他模拟通道要求所需要的昂贵处理器负担。对内部 FIFO 的任何写操作都将自动唤醒器件,并在 2ms 的内部启动程序之后开始播放波形。当数据流停止或者 FIFO 正在运行时,该器件将自动进入一个无爆音关断程序。

DRV2667 器件还包含波形存储器,用于以最小的延迟保存并读取波形,同时包含一个高级波形合成器,用于以最少的存储空间构建复杂触觉波形。这就提供了一个硬件加速方式,从而减轻了处理器的触觉生成工作并大大减少了触觉接口上的总线流量。

升压电压通过两个外部电阻进行设置,升压电流限制可通过 REXT 电阻进行编程。2ms 的典型启动时间使得 DRV2667 成为实现快速触觉响应压电式驱动器的理想选择。热过载保护防止过驱时对器件造成的损坏。

器件信息(1)
器件型号封装封装尺寸(最大值)
DRV2667QFN (20)4.00mm × 4.00mm
如需了解所有可用封装,请参阅数据表末尾的可订购产品附录。
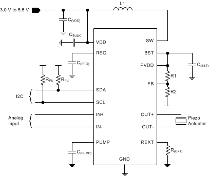
GUID-5759A0AF-5064-455A-BBD9-84195F517E64-low.gif简化原理图