ZHCSEY6E March   2013  – January 2023 DRV2667

PRODUCTION DATA  

  1. 特性
  2. 应用
  3. 说明
  4. Revision History
  5. Pin Configuration and Functions
  6. Specifications
    1. 6.1 Absolute Maximum Ratings
    2. 6.2 ESD Ratings
    3. 6.3 Recommended Operating Conditions
    4. 6.4 Thermal Information
    5. 6.5 Electrical Characteristics
    6. 6.6 Timing Requirements
    7. 6.7 Switching Characteristics
    8. 6.8 Typical Characteristics
  7. Detailed Description
    1. 7.1 Overview
    2. 7.2 Functional Block Diagram
    3. 7.3 Feature Description
      1. 7.3.1  Support for Haptic Piezo Actuators
      2. 7.3.2  Flexible Front End Interface
      3. 7.3.3  Ramp Down Behavior
      4. 7.3.4  Low Latency Startup
      5. 7.3.5  Low Power Standby Mode
      6. 7.3.6  Device Reset
      7. 7.3.7  Amplifier Gain
      8. 7.3.8  Adjustable Boost Voltage
      9. 7.3.9  Adjustable Current Limit
      10. 7.3.10 Internal Charge Pump
      11. 7.3.11 Device Protection
        1. 7.3.11.1 Thermal Protection
        2. 7.3.11.2 Overcurrent Protection
        3. 7.3.11.3 Brownout Protection
    4. 7.4 Device Functional Modes
      1. 7.4.1 FIFO Mode
        1. 7.4.1.1 Waveform Timeout
      2. 7.4.2 Direct Playback from RAM Mode
      3. 7.4.3 Waveform Synthesis Playback Mode
      4. 7.4.4 Waveform Sequencer
      5. 7.4.5 Analog Playback Mode
      6. 7.4.6 Low Voltage Operation Mode
    5. 7.5 Programming
      1. 7.5.1 Programming the Boost Voltage
      2. 7.5.2 Programming the Boost Current Limit
      3. 7.5.3 Programming the RAM
        1. 7.5.3.1 Accessing the RAM
        2. 7.5.3.2 RAM Format
          1. 7.5.3.2.1 Programming the Waveform Sequencer
      4. 7.5.4 I2C Interface
        1. 7.5.4.1 General I2C Operation
        2. 7.5.4.2 Single-Byte and Multiple-Byte Transfers
        3. 7.5.4.3 Single-Byte Write
        4. 7.5.4.4 Multiple-Byte Write and Incremental Multiple-Byte Write
        5. 7.5.4.5 Single-Byte Read
        6. 7.5.4.6 Multiple-Byte Read
    6. 7.6 Register Map
      1. 7.6.1  Address: 0x00
      2. 7.6.2  Address: 0x01
      3. 7.6.3  Address: 0x02
      4. 7.6.4  Address: 0x03
      5. 7.6.5  Address: 0x04
      6. 7.6.6  Address: 0x05
      7. 7.6.7  Address: 0x06
      8. 7.6.8  Address: 0x07
      9. 7.6.9  Address: 0x08
      10. 7.6.10 Address: 0x09
      11. 7.6.11 Address: 0x0A
      12. 7.6.12 Address: 0x0B
      13. 7.6.13 Address: 0xFF
  8. Application and Implementation
    1. 8.1 Application Information
    2. 8.2 Typical Application
      1. 8.2.1 Design Requirements
      2. 8.2.2 Detailed Design Procedure
        1. 8.2.2.1 Inductor Selection
        2. 8.2.2.2 Piezo Actuator Selection
        3. 8.2.2.3 Boost Capacitor Selection
        4. 8.2.2.4 Bulk Capacitor Selection
      3. 8.2.3 Application Curves
    3. 8.3 Initialization Setup
      1. 8.3.1 Initialization Procedure
      2. 8.3.2 Typical Usage Examples
        1. 8.3.2.1 Single Click or Alert Example
        2. 8.3.2.2 Library Storage Example
  9. Power Supply Recommendations
  10. 10Layout
    1. 10.1 Layout Guidelines
    2. 10.2 Layout Example
  11. 11Device and Documentation Support
    1. 11.1 Receiving Notification of Documentation Updates
    2. 11.2 Community Resources
    3. 11.3 Trademarks
  12. 12Mechanical, Packaging, and Orderable Information

封装选项

机械数据 (封装 | 引脚)
散热焊盘机械数据 (封装 | 引脚)
订购信息

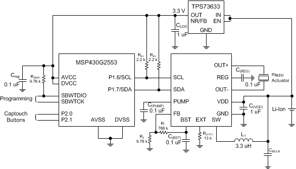
Typical Application

A typical application of the DRV2667 device is in a system that has external buttons which fire different haptic effects when pressed. Figure 8-2 shows a typical schematic of such a system. The buttons can be physical buttons, capacitive-touch buttons, or GPIO signals coming from the touch-screen system.

Effects in this type of system are programmable.

GUID-C8EAF4F2-85C7-4271-930B-4A1A7901DC3E-low.gifFigure 8-2 Example Application Schematic