ZHCSEM4 February   2016 CSD95472Q5MC

PRODUCTION DATA.  

  1. 1特性
  2. 2应用
  3. 3说明
  4. 4修订历史记录
  5. 5Pin Configuration and Functions
  6. 6Specifications
    1. 6.1 Absolute Maximum Ratings
    2. 6.2 ESD Ratings
    3. 6.3 Recommended Operating Conditions
    4. 6.4 Thermal Information
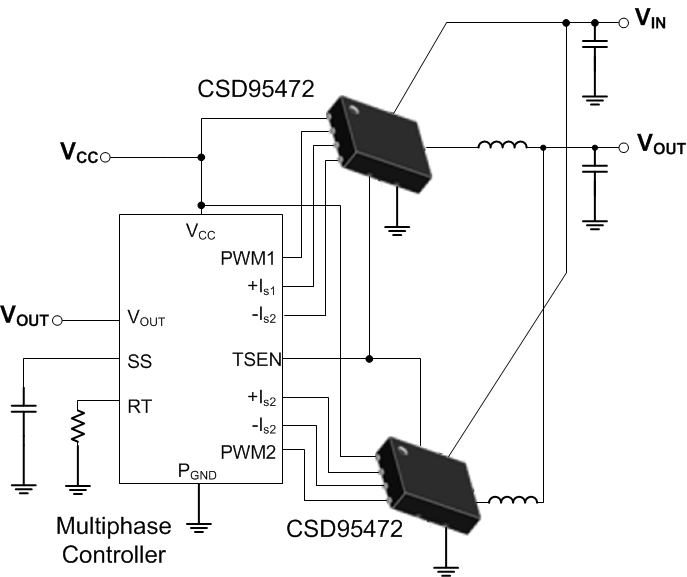
  7. 7Application Schematic
  8. 8器件和文档支持
    1. 8.1 社区资源
    2. 8.2 商标
    3. 8.3 静电放电警告
    4. 8.4 Glossary
  9. 9机械、封装和可订购信息
    1. 9.1 机械制图
    2. 9.2 建议印刷电路板 (PCB) 焊盘图案
    3. 9.3 建议模板开口

封装选项

机械数据 (封装 | 引脚)
  • DMC|12
散热焊盘机械数据 (封装 | 引脚)
订购信息

1 特性

  • 60A 持续运行电流能力
  • 1.2V/30A 下系统效率达 94.4%
  • 30A 电流下功率损耗低至 2.3W
  • 高频工作(高达 1.25MHz)
  • 支持强制连续传导模式 (FCCM) 的二极管仿真模式
  • 温度补偿双向电流感测
  • 模拟温度输出(0°C 时 600mV)
  • 故障监控
    • 高端短路、过流和过热保护
  • 3.3V 和 5V 脉宽调制 (PWM) 信号兼容
  • 三态 PWM 输入
  • 集成型自举二极管
  • 优化了击穿保护死区时间
  • 高密度小外形尺寸无引线 (SON) 5mm x 6mm 封装
  • 超低电感封装
  • 系统优化的 PCB 封装
  • DualCool™封装
  • 符合 RoHS 标准 - 无铅引脚镀层
  • 无卤素

2 应用

  • 多相位同步降压转换器
    • 高频 应用
    • 高电流、低占空比 应用
  • 负载点 (POL) 直流 - 直流转换器
  • 内存和图形卡

3 说明

CSD95472Q5MC NexFET™智能功率级的设计针对高功率、高密度同步降压转换器中的使用进行了高度优化。这个产品集成了驱动器集成电路 (IC) 和功率金属氧化物半导体场效应晶体管 (MOSFET) 来完善功率级开关功能。这个组合在小型 5mm x 6mm 外形尺寸封装中产生出高电流、高效和高速切换功能。它还集成了准确电流感测和温度感测功能,以简化系统设计并提高准确度。此外,已对 PCB 封装进行了优化以帮助减少设计时间并简化总体系统设计的完成。

器件信息(1)

器件 包装介质 数量 封装 运输
CSD95472Q5MC 13 英寸卷带 2500 SON 5 × 6mm DualCool 封装 卷带封装
CSD95472Q5MCT 7 英寸卷带 250
(1) 要了解所有可用封装,请见数据表末尾的可订购产品附录。

间隔

应用图表

CSD95472Q5MC Front_Page_Application_SLPS565.gif

典型功率级效率与功率损耗

CSD95472Q5MC D000_SLPS556_r3.gif