ZHCSG99 April   2017 CDCS504-Q1

PRODUCTION DATA.  

  1. 特性
  2. 应用
  3. 说明
  4. 修订历史记录
  5. Pin Configuration and Functions
  6. Specifications
    1. 6.1 Absolute Maximum Ratings
    2. 6.2 ESD Ratings
    3. 6.3 Recommended Operating Conditions
    4. 6.4 Thermal Information
    5. 6.5 Electrical Characteristics - Device Characteristics
    6. 6.6 Typical Characteristics
  7. Parameter Measurement Information
    1. 7.1 Measurement Circuits
  8. Detailed Description
    1. 8.1 Overview
    2. 8.2 Functional Block Diagram
    3. 8.3 Feature Description
    4. 8.4 Device Functional Modes
  9. Application and Implementation
    1. 9.1 Application Information
    2. 9.2 Typical Application
      1. 9.2.1 Design Requirements
      2. 9.2.2 Detailed Design Procedure
        1. 9.2.2.1 Custom Design With WEBENCH® Tools
      3. 9.2.3 Application Curves
  10. 10Power Supply Recommendations
  11. 11Layout
    1. 11.1 Layout Guidelines
    2. 11.2 Layout Example
  12. 12器件和文档支持
    1. 12.1 器件支持
      1. 12.1.1 开发支持
        1. 12.1.1.1 使用 WEBENCH® 工具定制设计方案
    2. 12.2 接收文档更新通知
    3. 12.3 社区资源
    4. 12.4 商标
    5. 12.5 静电放电警告
    6. 12.6 Glossary
  13. 13机械、封装和可订购信息

封装选项

机械数据 (封装 | 引脚)
散热焊盘机械数据 (封装 | 引脚)
订购信息

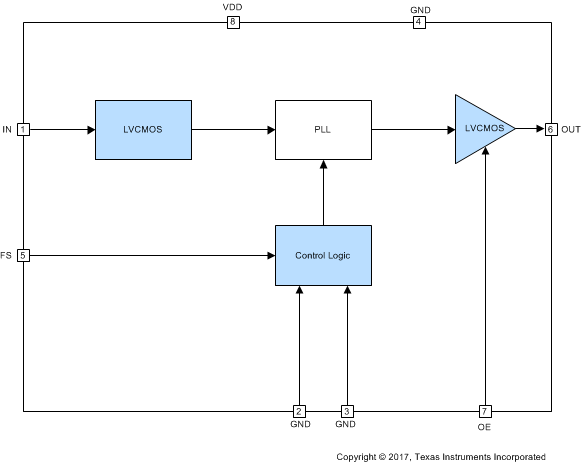
Detailed Description

Overview

The CDCS504-Q1 is a LVCMOS clock buffer (x1 mode) or quadrupler (x4 mode). It integrates an internal PLL and generates a LVCMOS clock frequency range from 2 MHz to 108 MHz.

Functional Block Diagram

CDCS504-Q1 fbd-01-SCAS951.gif

Feature Description

The CDCS504-Q1 is qualified for automotive applications with AEC-Q100 test, which could support wide temperature range from –40°C to 105°C. The device is easy to use, only need single 3.3-V power supply. The output enable or disable mode, along with frequency multiplication, could be controlled by external controls pins.

Device Functional Modes

When pin 7 OE is in low, the CDCS504-Q1 outputs 3-state. When pin 7 OE is set in high, the device would output clocks, output frequency depends on pin 5 FS status. FS = high enables frequency ×4 mode. FS= low makes output frequency equal to input frequency. If no input clock is provided, it is recommended to set OE=low in order to avoid random clock pulses from the internal PLL at the outputs.

Table 1. Function Table

OE FS fOUT/fIN fOUT at fin = 27 MHz
0 x x 3-state
1 0 1 27 MHz
1 1 4 108 MHz