ZHCSX11C November   1998  – April 2025 CD54AC257 , CD54ACT257 , CD74AC257 , CD74ACT257 , CD74ACT258

PRODUCTION DATA  

  1.   1
  2. 特性
  3. 说明
  4. 引脚配置和功能
  5. 规格
    1. 4.1 绝对最大额定值
    2. 4.2 建议运行条件
    3. 4.3 热性能信息
    4. 4.4 电气特性
    5. 4.5 开关规格
  6. 参数测量信息
  7. 详细说明
    1. 6.1 概述
    2. 6.2 功能方框图
    3. 6.3 器件功能模式
  8. 应用和实施
    1. 7.1 电源相关建议
    2. 7.2 布局
      1. 7.2.1 布局指南
  9. 器件和文档支持
    1. 8.1 文档支持(模拟)
      1. 8.1.1 相关文档
    2. 8.2 接收文档更新通知
    3. 8.3 支持资源
    4. 8.4 商标
    5. 8.5 静电放电警告
    6. 8.6 术语表
  10. 修订历史记录
  11. 10机械、封装和可订购信息

封装选项

请参考 PDF 数据表获取器件具体的封装图。

机械数据 (封装 | 引脚)
  • PW|16
  • BQB|16
  • N|16
  • D|16
散热焊盘机械数据 (封装 | 引脚)
订购信息

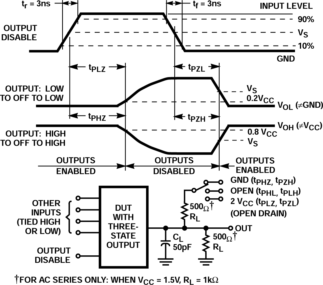
参数测量信息

CD54AC257 CD74AC257 CD54ACT257 CD74ACT257 CD74ACT258 三态传播延迟时间和测试电路图 5-1 三态传播延迟时间和测试电路
CD54AC257 CD74AC257 CD54ACT257 CD74ACT257 CD74ACT258 输入或选择输出传播延迟 (ac/act257)图 5-2 输入或选择输出传播延迟 (ac/act257)
CD54AC257 CD74AC257 CD54ACT257 CD74ACT257 CD74ACT258 选择输出传播延迟 (CD74ACT258)图 5-3 选择输出传播延迟 (CD74ACT258)
CD54AC257 CD74AC257 CD54ACT257 CD74ACT257 CD74ACT258 图 5-4
仅适用于交流系列:当 VCC = 1.5V 时,RL = 1kW。
测试 S1
tPLH/tPHL 开路
tPLZ/tPZL 2 × VCC
tPHZ/tPZH GND