SWRS121E July   2012  – January 2016 CC2560B , CC2564

PRODUCTION DATA.  

  1. 1Device Overview
    1. 1.1 Features
    2. 1.2 Applications
    3. 1.3 Description
    4. 1.4 Functional Block Diagram
  2. 2Revision History
  3. 3Device Comparison
  4. 4Terminal Configuration and Functions
    1. 4.1 Pin Attributes
    2. 4.2 Connections for Unused Signals
  5. 5Specifications
    1. 5.1 Absolute Maximum Ratings
      1. 5.1.1 ESD Ratings
      2. 5.1.2 Power-On Hours
    2. 5.2 Recommended Operating Conditions
    3. 5.3 Power Consumption Summary
      1. 5.3.1 Static Current Consumption
      2. 5.3.2 Dynamic Current Consumption
        1. 5.3.2.1 Current Consumption for Different Bluetooth BR/EDR Scenarios
        2. 5.3.2.2 Current Consumption for Different LE Scenarios
    4. 5.4 Electrical Characteristics
    5. 5.5 Timing and Switching Characteristics
      1. 5.5.1 Device Power Supply
        1. 5.5.1.1 Power Sources
        2. 5.5.1.2 Device Power-Up and Power-Down Sequencing
        3. 5.5.1.3 Power Supplies and Shutdown - Static States
        4. 5.5.1.4 I/O States in Various Power Modes
        5. 5.5.1.5 nSHUTD Requirements
      2. 5.5.2 Clock Specifications
        1. 5.5.2.1 Slow Clock Requirements
        2. 5.5.2.2 External Fast Clock Crystal Requirements and Operation
        3. 5.5.2.3 Fast Clock Source Requirements (-40°C to +85°C)
      3. 5.5.3 Peripherals
        1. 5.5.3.1 UART
        2. 5.5.3.2 PCM
      4. 5.5.4 RF Performance
        1. 5.5.4.1 Bluetooth BR/EDR RF Performance
          1. 5.5.4.1.1 Bluetooth Receiver—In-Band Signals
          2. 5.5.4.1.2 Bluetooth Receiver—General Blocking
          3. 5.5.4.1.3 Bluetooth Transmitter—GFSK
          4. 5.5.4.1.4 Bluetooth Transmitter—EDR
          5. 5.5.4.1.5 Bluetooth Modulation—GFSK
          6. 5.5.4.1.6 Bluetooth Modulation—EDR
          7. 5.5.4.1.7 Bluetooth Transmitter—Out-of-Band and Spurious Emissions
        2. 5.5.4.2 Bluetooth LE RF Performance
          1. 5.5.4.2.1 BLE Receiver—In-Band Signals
          2. 5.5.4.2.2 BLE Receiver—General Blocking
          3. 5.5.4.2.3 BLE Transmitter
          4. 5.5.4.2.4 BLE Modulation
          5. 5.5.4.2.5 BLE Transceiver, Out-Of-Band and Spurious Emissions
  6. 6Detailed Description
    1. 6.1 Overview
    2. 6.2 Functional Block Diagram
    3. 6.3 Clock Inputs
      1. 6.3.1 Slow Clock
      2. 6.3.2 Fast Clock Using External Clock Source
        1. 6.3.2.1 External FREF DC-Coupled
        2. 6.3.2.2 External FREF Sine Wave, AC-Coupled
        3. 6.3.2.3 Fast Clock Using External Crystal
    4. 6.4 Functional Blocks
      1. 6.4.1 RF
        1. 6.4.1.1 Receiver
        2. 6.4.1.2 Transmitter
      2. 6.4.2 Host Controller Interface
        1. 6.4.2.1 4-Wire UART Interface—H4 Protocol
        2. 6.4.2.2 3-Wire UART Interface—H5 Protocol (CC2560B and CC2564B Devices)
      3. 6.4.3 Digital Codec Interface
        1. 6.4.3.1 Hardware Interface
        2. 6.4.3.2 I2S
        3. 6.4.3.3 Data Format
        4. 6.4.3.4 Frame Idle Period
        5. 6.4.3.5 Clock-Edge Operation
        6. 6.4.3.6 Two-Channel Bus Example
        7. 6.4.3.7 Improved Algorithm For Lost Packets
        8. 6.4.3.8 Bluetooth and Codec Clock Mismatch Handling
      4. 6.4.4 Assisted Modes (CC2560B and CC2564B Devices)
        1. 6.4.4.1 Assisted HFP 1.6 (WBS)
        2. 6.4.4.2 Assisted A2DP
          1. 6.4.4.2.1 Assisted A2DP Sink
          2. 6.4.4.2.2 Assisted A2DP Source
    5. 6.5 Bluetooth BR/EDR Features
    6. 6.6 Bluetooth LE Description
    7. 6.7 Bluetooth Transport Layers
    8. 6.8 Changes from CC2560A and CC2564 to CC2560B and CC2564B Devices
  7. 7Applications, Implementation, and Layout
    1. 7.1 Reference Design Schematics and BOM for Power and Radio Connections
  8. 8Device and Documentation Support
    1. 8.1 Device Support
      1. 8.1.1 Development Support
      2. 8.1.2 Device Nomenclature
    2. 8.2 Documentation Support
    3. 8.3 Related Links
    4. 8.4 Community Resources
    5. 8.5 Trademarks
    6. 8.6 Electrostatic Discharge Caution
    7. 8.7 Glossary
  9. 9Mechanical, Packaging, and Orderable Information
    1. 9.1 mrQFN Mechanical Data
    2. 9.2 Packaging and Ordering
      1. 9.2.1 Package and Ordering Information
      2. 9.2.2 Empty Tape Portion
      3. 9.2.3 Device Quantity and Direction
      4. 9.2.4 Insertion of Device
      5. 9.2.5 Tape Specification
      6. 9.2.6 Reel Specification
      7. 9.2.7 Packing Method
      8. 9.2.8 Packing Specification
        1. 9.2.8.1 Reel Box
        2. 9.2.8.2 Reel Box Material
        3. 9.2.8.3 Shipping Box
        4. 9.2.8.4 Shipping Box Material

封装选项

机械数据 (封装 | 引脚)
散热焊盘机械数据 (封装 | 引脚)
订购信息

7 Applications, Implementation, and Layout

Information in the following Applications section is not part of the TI component specification, and TI does not warrant its accuracy or completeness. TI’s customers are responsible for determining suitability of components for their purposes. Customers should validate and test their design implementation to confirm system functionality.

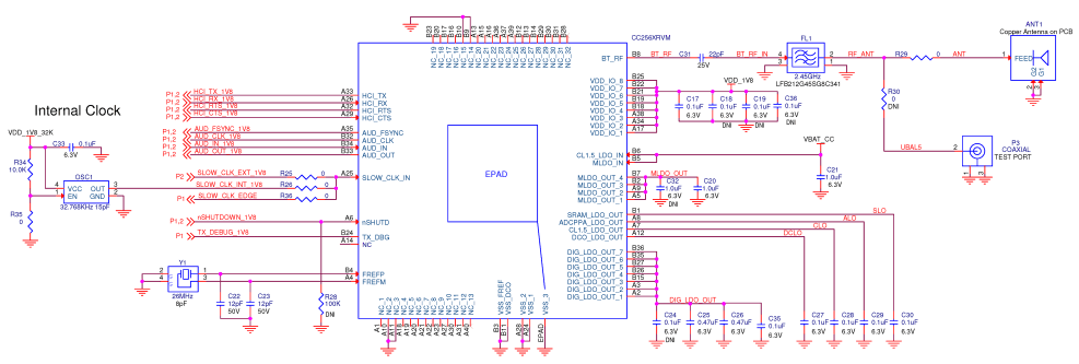
7.1 Reference Design Schematics and BOM for Power and Radio Connections

Figure 7-1 shows the reference schematics for the CC256x device. Consult TI for complete schematics and PCB layout guidelines.

CC2560A CC2560B CC2564 CC2564B CC256x_Ref_Schematics.gif Figure 7-1 Reference Schematics

Table 7-1 lists the BOM for the CC256x device.

Table 7-1 Bill of Materials

QTY REF.
DES.
VALUE DESCRIPTION MFR MFR
PART NUMBER
ALT. PART NOTES
1 ANT1 NA ANT_IIFA_CC2420_32mil_MIR NA IIFA_CC2420 Chip antenna Copper antenna on PCB
6 Capacitor 0.1 μF Capacitor, Ceramic; 0.1-µF
6.3-V 10% X7R 0402
Kemet C0402C104K9RACTU
2 Capacitor 1.0 μF Capacitor, Ceramic; 1.0-µF
6.3-V 10% X5R 0402
Taiyo Yuden JMK105BJ105KV-F
2 Capacitor 12 pF Capacitor, Ceramic; 12 pF
6.3-V X5R 10% 0402
Murata Electronics GRM1555C1H120JZ01D
2 Capacitor 0.47 μF Capacitor, Ceramic; 47-µF
6.3-V X5R ±10% 0402
Taiyo Yuden JMK105BJ474KV-F
1 FL1 2.45 GHz Filter, Ceramic Bandpass,
2.45-GHz SMD
Murata Electronics LFB212G45SG8C341 DEA162450BT_1260B3 (TDK) Place brown marking up
1 OSC1 32.768 kHz 15 pF Oscillator; 32.768-kHZ 15-pF 1.5-V 3.3-V SMD Abracon Corporation ASH7K-32.768KHZ-T Optional
1 U5 CC2560BRVM, CC2564BRVM CC256x Dual-Mode Bluetooth Controller Texas Instruments CC256xRVM
1 Y1 26 MHz Crystal, 26 MHz NDK NX2016SA TZ1325D
(Tai-Saw TST)
1 C31 22 pF Capacitor, Ceramic; 22-PF
25-V 5% NP0 0201
Murata Electronics North America GRM0335C1E220JD01D
(EXS00A-CS06025)