ZHCSE72 September   2015

PRODUCTION DATA.  

  1. 特性
  2. 应用
  3. 说明
  4. 简化电路原理图
  5. 修订历史记录
  6. Pin Configuration and Functions
  7. Specifications
    1. 7.1  Absolute Maximum Ratings
    2. 7.2  ESD Ratings
    3. 7.3  Recommended Operating Conditions
    4. 7.4  Supply Current
    5. 7.5  Power Supply Control
    6. 7.6  Low-Voltage General Purpose I/O, TS1
    7. 7.7  Power-On Reset (POR)
    8. 7.8  Internal 1.8-V LDO
    9. 7.9  Current Wake Comparator
    10. 7.10 Coulomb Counter
    11. 7.11 ADC Digital Filter
    12. 7.12 ADC Multiplexer
    13. 7.13 Cell Balancing Support
    14. 7.14 Internal Temperature Sensor
    15. 7.15 NTC Thermistor Measurement Support
    16. 7.16 High-Frequency Oscillator
    17. 7.17 Low-Frequency Oscillator
    18. 7.18 Voltage Reference 1
    19. 7.19 Voltage Reference 2
    20. 7.20 Instruction Flash
    21. 7.21 Data Flash
    22. 7.22 Current Protection Thresholds
    23. 7.23 Current Protection Timing
    24. 7.24 N-CH FET Drive (CHG, DSG)
    25. 7.25 I2C and HDQ Interface I/O
    26. 7.26 I2C Interface Timing
    27. 7.27 HDQ Interface Timing
    28. 7.28 Typical Characteristics
  8. Detailed Description
    1. 8.1 Overview
    2. 8.2 Functional Block Diagram
    3. 8.3 Feature Description
      1. 8.3.1  Battery Parameter Measurements
        1. 8.3.1.1 bq78z100 Processor
      2. 8.3.2  Coulomb Counter (CC)
      3. 8.3.3  CC Digital Filter
      4. 8.3.4  ADC Multiplexer
      5. 8.3.5  Analog-to-Digital Converter (ADC)
      6. 8.3.6  ADC Digital Filter
      7. 8.3.7  Internal Temperature Sensor
      8. 8.3.8  External Temperature Sensor Support
      9. 8.3.9  Power Supply Control
      10. 8.3.10 Power-On Reset
      11. 8.3.11 Bus Communication Interface
      12. 8.3.12 Cell Balancing Support
      13. 8.3.13 N-Channel Protection FET Drive
      14. 8.3.14 Low Frequency Oscillator
      15. 8.3.15 High Frequency Oscillator
      16. 8.3.16 1.8-V Low Dropout Regulator
      17. 8.3.17 Internal Voltage References
      18. 8.3.18 Overcurrent in Discharge Protection
      19. 8.3.19 Short-Circuit Current in Charge Protection
      20. 8.3.20 Short-Circuit Current in Discharge 1 and 2 Protection
      21. 8.3.21 Primary Protection Features
      22. 8.3.22 Gas Gauging
      23. 8.3.23 Charge Control Features
      24. 8.3.24 Authentication
    4. 8.4 Device Functional Modes
      1. 8.4.1 Lifetime Logging Features
      2. 8.4.2 Configuration
        1. 8.4.2.1 Coulomb Counting
        2. 8.4.2.2 Cell Voltage Measurements
        3. 8.4.2.3 Current Measurements
        4. 8.4.2.4 Auto Calibration
        5. 8.4.2.5 Temperature Measurements
  9. Applications and Implementation
    1. 9.1 Application Information
    2. 9.2 Typical Applications
      1. 9.2.1 Design Requirements (Default)
      2. 9.2.2 Detailed Design Procedure
        1. 9.2.2.1 Setting Design Parameters
      3. 9.2.3 Calibration Process
      4. 9.2.4 Gauging Data Updates
        1. 9.2.4.1 Application Curve
  10. 10Power Supply Requirements
  11. 11Layout
    1. 11.1 Layout Guidelines
    2. 11.2 Layout Example
  12. 12器件和文档支持
    1. 12.1 文档支持
    2. 12.2 社区资源
    3. 12.3 商标
    4. 12.4 静电放电警告
    5. 12.5 Glossary
  13. 13机械、封装和可订购信息

封装选项

机械数据 (封装 | 引脚)
散热焊盘机械数据 (封装 | 引脚)
订购信息

9 Applications and Implementation

9.1 Application Information

NOTE

Information in the following applications sections is not part of the TI component specification, and TI does not warrant its accuracy or completeness. TI’s customers are responsible for determining suitability of components for their purposes. Customers should validate and test their design implementation to confirm system functionality.

The bq78z100 gas gauge is a primary protection device that can be used with a 1-series or 2-series Li-Ion/Li Polymer battery pack. To implement and design a comprehensive set of parameters for a specific battery pack, the user needs Battery Management Studio (bqSTUDIO), which is a graphical user-interface tool installed on a PC during development. The firmware installed in the product has default values, which are summarized in the bq78z100 Technical Reference Manual (SLUUB63) for this product. Using the bqSTUDIO tool, these default values can be changed to cater to specific application requirements during development once the system parameters, such as fault trigger thresholds for protection, enable/disable of certain features for operation, configuration of cells, chemistry that best matches the cell used, and more are known. This data can be referred to as the "golden image."

9.2 Typical Applications

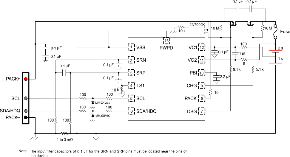
The following is the bq78z100 application schematic for the 2-series configuration.

bq78z100 2_Cell_NoBTP.gif Figure 22. bq78z100 2-Series Cell Typical Implementation

9.2.1 Design Requirements (Default)

Design Parameter Example
Cell Configuration 2s1p (2-series with 1 Parallel)
Design Capacity 4400 mAH
Device Chemistry 100 (LiCoO2/graphitized carbon)
Cell Overvoltage at Standard Temperature 4300 mV
Cell Undervoltage 2500 mV
Shutdown Voltage 2300 mV
Overcurrent in CHARGE Mode 6000 mA
Overcurrent in DISCHARGE Mode –6000 mA
Short Circuit in CHARGE Mode 0.1 V/Rsense across SRP, SRN
Short Circuit in DISCHARGE 1 Mode 0.1 V/Rsense across SRP, SRN
Safety Over Voltage 4500 mV
Cell Balancing Disabled
Internal and External Temperature Sensor Enabled
Under Temperature Charging 0°C
Under Temperature Discharging 0°C
BROADCAST Mode Enabled
I2C Interface Enabled

9.2.2 Detailed Design Procedure

9.2.2.1 Setting Design Parameters

For the firmware settings needed for the design requirements, refer to the bq78z100 Technical Reference Manual (SLUUB63).

  • To set the 2s1p battery pack, go to data flash Configuration: DA Configuration register's bit 0 (CC0) = 1.
  • To set design capacity, set the data flash value to 4400 in the Gas Gauging: Design: Design Capacity register.
  • To set device chemistry, go to data flash SBS Configuration: Data: Device Chemistry. The bqStudio software automatically populates the correct chemistry identification. This selection is derived from using the bqCHEM feature in the tools and choosing the option that matches the device chemistry from the list.
  • To protect against cell overvoltage, set the data flash value to 4300 in Protections: COV: Standard Temp.
  • To protect against cell undervoltage, set the data flash value to 2500 in the Protections: CUV register.
  • To set the shutdown voltage to prevent further pack depletion due to low pack voltage, program Power: Shutdown: Shutdown voltage = 2300.
  • To protect against large charging currents when the AC adapter is attached, set the data flash value to 6000 in the Protections: OCC: Threshold register.
  • To protect against large discharging currents when heavy loads are attached, set the data flash value to –6000 in the Protections: OCD: Threshold register.
  • Program a short circuit delay timer and threshold setting to enable the operating the system for large short transient current pulses. These two parameters are under Protections: ASCC: Threshold = 100 for charging current. The discharge current setting is Protections: ASCD:Threshold = –100 mV.
  • To prevent the cells from overcharging and adding a second level of safety, there is a register setting that will shut down the device if any of the cells voltage measurement is greater than the Safety Over Voltage setting for greater than the delay time. Set this data flash value to 4500 in Permanent Fail: SOV: Threshold.
  • To disable the cell balancing feature, set the data flash value to 0 in Settings: Configuration: Balancing Configuration: bit 0 (CB).
  • To enable the internal temperature and the external temperature sensors: Set Settings:Configuration: Temperature Enable: Bit 0 (TSInt) = 1 for the internal sensor; set Bit 1 (TS1) = 1 for the external sensor.
  • To prevent charging of the battery pack if the temperature falls below 0°C, set Protections: UTC:Threshold = 0.
  • To prevent discharging of the battery pack if the temperature falls below 0°C, set Protections: UTD:Threshold = 0.

Each parameter listed for fault trigger thresholds has a delay timer setting associated for any noise filtering. These values, along with the trigger thresholds for fault detection, may be changed based upon the application requirements using the data flash settings in the appropriate register stated in the bq78z100 Technical Reference Manual (SLUUB63).

9.2.3 Calibration Process

The calibration of Current, Voltage, and Temperature readings is accessible by writing 0xF081 or 0xF082 to ManufacturerAccess(). A detailed procedure is included in the bq78z100 Technical Reference Manual (SLUUB63) in the Calibration section. The description allows for calibration of Cell Voltage Measurement Offset, Battery Voltage, Pack Voltage, Current Calibration, Coulomb Counter Offset, PCB Offset, CC Gain/Capacity Gain, and Temperature Measurement for both internal and external sensors.

9.2.4 Gauging Data Updates

When a battery pack enabled with the bq78z100 is first cycled, the value of FullChargeCapacity() updates several times. Figure 23 shows RemainingCapacity() and FullChargeCapacity(), and where those updates occur. As part of the Impedance Track algorithm, it is expected that FullChargeCapacity() may update at the end of charge, at the end of discharge, and at rest.

9.2.4.1 Application Curve

bq78z100 FCC.gif Figure 23. Gauging Data Updates