ZHCSG63C December   2013  – July 2018

PRODUCTION DATA.  

  1. 特性
  2. 应用
  3. 说明
    1.     无线电源联盟(WPC 或者 Qi)感应式充电系统
  4. 修订历史记录
  5. Device Comparison Table
  6. Pin Configuration and Functions
    1.     Pin Functions
  7. Specifications
    1. 7.1 Absolute Maximum Ratings
    2. 7.2 ESD Ratings
    3. 7.3 Recommended Operating Conditions
    4. 7.4 Thermal Information
    5. 7.5 Electrical Characteristics
    6. 7.6 Typical Characteristics
  8. Detailed Description
    1. 8.1 Overview
      1. 8.1.1 A Brief Description of the Wireless System
    2. 8.2 Functional Block Diagram
    3. 8.3 Feature Description
      1. 8.3.1  Details of a Qi Wireless Power System and bq51003 Power Transfer Flow Diagrams
      2. 8.3.2  Dynamic Rectifier Control
      3. 8.3.3  Dynamic Efficiency Scaling
      4. 8.3.4  RILIM Calculations
      5. 8.3.5  Input Overvoltage
      6. 8.3.6  Adapter Enable Functionality and EN1/EN2 Control
      7. 8.3.7  End Power Transfer Packet (WPC Header 0x02)
      8. 8.3.8  Status Outputs
      9. 8.3.9  WPC Communication Scheme
      10. 8.3.10 Communication Modulator
      11. 8.3.11 Adaptive Communication Limit
      12. 8.3.12 Synchronous Rectification
      13. 8.3.13 Temperature Sense Resistor Network (TS)
      14. 8.3.14 3-State Driver Recommendations for the TS-CTRL Pin
      15. 8.3.15 Thermal Protection
      16. 8.3.16 WPC v1.2 Compliance – Foreign Object Detection
    4. 8.4 Device Functional Modes
  9. Application and Implementation
    1. 9.1 Application Information
    2. 9.2 Typical Applications
      1. 9.2.1 bq51003 Wireless Power Receiver Used as a Power Supply
        1. 9.2.1.1 Design Requirements
        2. 9.2.1.2 Detailed Design Procedure
          1. 9.2.1.2.1 Using the bq51003 as a Wireless Power Supply
          2. 9.2.1.2.2 Series and Parallel Resonant Capacitor Selection
          3. 9.2.1.2.3 COMM, CLAMP, and BOOT Capacitors
          4. 9.2.1.2.4 Control Pins and CHG
          5. 9.2.1.2.5 Current Limit and FOD
          6. 9.2.1.2.6 RECT and OUT Capacitance
        3. 9.2.1.3 Application Curves
      2. 9.2.2 Dual Power Path: Wireless Power and DC Input
        1. 9.2.2.1 Design Requirements
        2. 9.2.2.2 Detailed Design Procedure
        3. 9.2.2.3 Application Curves
  10. 10Power Supply Recommendations
  11. 11Layout
    1. 11.1 Layout Guidelines
    2. 11.2 Layout Example
  12. 12器件和文档支持
    1. 12.1 器件支持
      1. 12.1.1 开发支持
    2. 12.2 接收文档更新通知
    3. 12.3 社区资源
    4. 12.4 商标
    5. 12.5 静电放电警告
    6. 12.6 术语表
  13. 13机械、封装和可订购信息

封装选项

机械数据 (封装 | 引脚)
散热焊盘机械数据 (封装 | 引脚)
订购信息

Communication Modulator

The bq51003 provides two identical, integrated communication FETs which are connected to the pins COMM1 and COMM2. These FETs are used for modulating the secondary load current which allows bq51003 to communicate error control and configuration information to the transmitter. Figure 26 shows how the COMM pins can be used for resistive load modulation. Each COMM pin can handle at most a 24-Ω communication resistor. Therefore, if a COMM resistor between 12 Ω and 24 Ω is required COMM1 and COMM2 pins must be connected in parallel. The bq51003 does not support a COMM resistor less than 12 Ω.

bq51003 r_load_module_lvsat9.gifFigure 26. Resistive Load Modulation

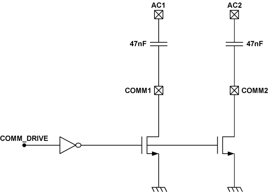
In addition to resistive load modulation, the bq51003 is also capable of capacitive load modulation as shown in Figure 27. In this case, a capacitor is connected from COMM1 to AC1 and from COMM2 to AC2. When the COMM switches are closed there is effectively a 22-nF capacitor connected between AC1 and AC2. Connecting a capacitor in between AC1 and AC2 modulates the impedance seen by the coil, which will be reflected in the primary as a change in current.

bq51003 Capacitive_load_mod_lusay6.gifFigure 27. Capacitive Load Modulation