ZHCSCP0 July 2014
PRODUCTION DATA.
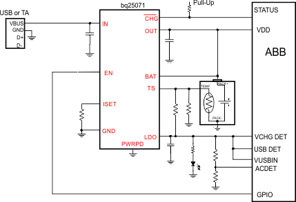
bq25071 是一款高度集成的 LiFePO4 线性电池充电器,面向空间受限的便携式应用。 它由 USB 端口或交流适配器供电,并为单节 LiFePO4 电池提供高达 1A 的充电电流。 带 10.5V 输入过压保护的 30V 额定输入电压支持低成本、未稳压的适配器。
bq25071 具有一个电源输出,可在对电池充电的同时为系统供电。 输入电流既可通过 ISET 输入编程设定在 100mA 至 1A 范围内,也可以在 USB500 模式下配置。 另外,IC 中还集成了一个 4.9V ±10% 50mA LDO,用于为低功耗外部电路供电。
LiFePO4 充电算法可消除锂电池充电周期中所用的恒压模式控制下常见的电流逐渐减小过程,可大幅缩短充电时间。 在这种情况下,电池将快速充电至过充电压,然后降至较低的浮充电压阈值。 该充电器集成了具有充电电流和电压感应功能的功率级,可在电流和电压调节环路中获得高级别的精度。 内部控制环路可在整个充电周期内监视 IC 结温,并在温度超过内部温度阈值时减小充电电流。
| 部件号 | 封装 | 封装尺寸(标称值) |
|---|---|---|
| bq25071 | 超薄小外形尺寸无引线封装 (WSON) (10) | 2.00mm x 3.00mm |
