ZHCSDD0A February   2014  – January 2015

PRODUCTION DATA.  

  1. 特性
  2. 应用
  3. 说明
  4. 修订历史记录
  5. 说明(续)
  6. Pin Configuration and Functions
  7. Specifications
    1. 7.1 Absolute Maximum Ratings
    2. 7.2 ESD Ratings
    3. 7.3 Recommended Operating Conditions
    4. 7.4 Thermal Information
    5. 7.5 Electrical Characteristics
    6. 7.6 Timing Requirements
    7. 7.7 Typical Characteristics
  8. Detailed Description
    1. 8.1 Overview
    2. 8.2 Functional Block Diagram
    3. 8.3 Feature Description
      1. 8.3.1 Device Power Up
        1. 8.3.1.1 Power-On-Reset (POR)
        2. 8.3.1.2 Power Up from Battery without DC Source
          1. 8.3.1.2.1 BATFET Turn Off
          2. 8.3.1.2.2 Shipping Mode
        3. 8.3.1.3 Power Up from DC Source
          1. 8.3.1.3.1 REGN LDO
          2. 8.3.1.3.2 Input Source Qualification
          3. 8.3.1.3.3 Input Current Limit Detection
          4. 8.3.1.3.4 PSEL/OTG Pins Set Input Current Limit
          5. 8.3.1.3.5 HIZ State with 100mA USB Host
          6. 8.3.1.3.6 Force Input Current Limit Detection
        4. 8.3.1.4 Converter Power-Up
        5. 8.3.1.5 Boost Mode Operation from Battery
      2. 8.3.2 Power Path Management
        1. 8.3.2.1 Narrow VDC Architecture
        2. 8.3.2.2 Dynamic Power Management
        3. 8.3.2.3 Supplement Mode
      3. 8.3.3 Battery Charging Management
        1. 8.3.3.1 Autonomous Charging Cycle
        2. 8.3.3.2 Battery Charging Profile
        3. 8.3.3.3 Thermistor Qualification
          1. 8.3.3.3.1 Cold/Hot Temperature Window
        4. 8.3.3.4 Charging Termination
          1. 8.3.3.4.1 Termination When REG02[0] = 1
        5. 8.3.3.5 Charging Safety Timer
          1. 8.3.3.5.1 Safety Timer Configuration Change
        6. 8.3.3.6 USB Timer When Charging from USB100mA Source
      4. 8.3.4 Status Outputs (PG, STAT, and INT)
        1. 8.3.4.1 Power Good Indicator (PG) (bq24296M)
        2. 8.3.4.2 Charging Status Indicator (STAT)
        3. 8.3.4.3 Interrupt to Host (INT)
      5. 8.3.5 Protections
        1. 8.3.5.1 Input Current Limit on ILIM
        2. 8.3.5.2 Thermal Regulation and Thermal Shutdown
        3. 8.3.5.3 Voltage and Current Monitoring in Buck Mode
          1. 8.3.5.3.1 Input Over-Voltage (ACOV)
          2. 8.3.5.3.2 System Over-Voltage Protection (SYSOVP)
        4. 8.3.5.4 Voltage and Current Monitoring in Boost Mode
          1. 8.3.5.4.1 Over-Current Protection
          2. 8.3.5.4.2 VBUS Over-Voltage Protection
        5. 8.3.5.5 Battery Protection
          1. 8.3.5.5.1 Battery Over-Voltage Protection (BATOVP)
          2. 8.3.5.5.2 Battery Short Protection
    4. 8.4 Device Functional Modes
      1. 8.4.1 Host Mode and Default Mode
        1. 8.4.1.1 Plug in USB100mA Source with Good Battery
        2. 8.4.1.2 USB Timer When Charging from USB100mA Source
    5. 8.5 Programming
      1. 8.5.1 Serial Interface
        1. 8.5.1.1 Data Validity
        2. 8.5.1.2 START and STOP Conditions
        3. 8.5.1.3 Byte Format
        4. 8.5.1.4 Acknowledge (ACK) and Not Acknowledge (NACK)
        5. 8.5.1.5 Slave Address and Data Direction Bit
          1. 8.5.1.5.1 Single Read and Write
          2. 8.5.1.5.2 Multi-Read and Multi-Write
    6. 8.6 Register Map
      1. 8.6.1 I2C Registers
        1. 8.6.1.1  Input Source Control Register REG00 [reset = 00110xxx, or 3x]
        2. 8.6.1.2  Power-On Configuration Register REG01 [reset = 00011011, or 0x1B]
        3. 8.6.1.3  Charge Current Control Register REG02 [reset = 01100000, or 60]
        4. 8.6.1.4  Pre-Charge/Termination Current Control Register REG03 [reset = 00010001, or 0x11]
        5. 8.6.1.5  Charge Voltage Control Register REG04 [reset = 10110010, or 0xB2]
        6. 8.6.1.6  Charge Termination/Timer Control Register REG05 [reset = 10011100, or 0x9C]
        7. 8.6.1.7  Boost Voltage/Thermal Regulation Control Register REG06 [reset = 01110011, or 0x73]
        8. 8.6.1.8  Misc Operation Control Register REG07 [reset = 01001011, or 4B]
        9. 8.6.1.9  System Status Register REG08
        10. 8.6.1.10 New Fault Register REG09
        11. 8.6.1.11 Vender / Part / Revision Status Register REG0A
  9. Application and Implementation
    1. 9.1 Application Information
    2. 9.2 Typical Application
      1. 9.2.1 Design Requirements
      2. 9.2.2 Detailed Design Procedure
        1. 9.2.2.1 Inductor Selection
        2. 9.2.2.2 Input Capacitor
        3. 9.2.2.3 Output Capacitor
      3. 9.2.3 Application Performance Plots
  10. 10Power Supply Recommendations
  11. 11Layout
    1. 11.1 Layout Guidelines
    2. 11.2 Layout Example
  12. 12器件和文档支持
    1. 12.1 文档支持
      1. 12.1.1 相关文档 
    2. 12.2 商标
    3. 12.3 静电放电警告
    4. 12.4 术语表
  13. 13机械封装和可订购信息

封装选项

机械数据 (封装 | 引脚)
散热焊盘机械数据 (封装 | 引脚)
订购信息

1 特性

  • 90% 高效开关模式 3A 充电器
  • 3.9V 至 6.2V 单输入 USB 标准充电器,提供 6.4V 过压保护
    • 输入电压和电流限制支持 USB 2.0 和 USB 3.0
    • 输入电流限值:100mA,150mA,500mA,900mA,1A,1.5A,2A 和 3A
  • USB OTG 1A 或 1.5A 时可调输出电压范围为 4.55V 至 5.5V
    • 快速 OTG 启动(典型值 22ms)
    • 5V 升压模式效率为 90%
    • 精确的 ±15% 断续模式过流保护
  • 窄范围 VDC (NVDC) 电源路径管理
    • 在无电池或深度电池放电时的即时系统启动
    • 电池充电模式中的理想二极管运行
  • 薄型 1.2mm 电感 1.5MHz 开关频率
  • I2C 端口用于实现最优系统性能和状态报告
  • 具有或不具有主机管理的自主电池充电
    • 电池充电使能
    • 电池充电预调节
    • 充电终止和再充电
  • 高精度
    • 充电电压调节范围为 ±0.5%
    • 充电电流调节范围为 ±7%
    • 输入电流调节范围为 ±7.5%
    • USB OTG 升压模式下 ±3% 输出电压调节范围
  • 高集成
    • 电源路径管理
    • 同步开关 MOSFET
    • 集成电流感测
    • 阴极负载二极管
    • 内部环路补偿
  • 安全性
    • 针对 OTG 模式中充电和放电的电池温度感测
    • 电池充电安全定时器
    • 热调节和热关断
    • 输入和系统过压保护
    • MOSFET 过流保护
  • 针对 LED 或主机处理器的充电状态输出
  • 通过输入电压稳压实现的最大功率跟踪功能
  • 20µA 低电池泄漏电流,支持运输模式
  • 4mm x 4mm 紧凑型超薄四方扁平无引线 (VQFN)-24 封装

2 应用

  • 平板电脑,智能手机,网络设备
  • 便携式音频扬声器

3 说明

bq24296M 是一款高度集成开关模式电池充电管理和系统电源路径管理器件,此器件用于续航各种智能手机和平板电脑应用中的单节锂离子和锂聚合物电池。 它的低阻抗电源路径对开关模式运行效率进行了优化、减少了电池充电时间并延长了放电阶段的电池寿命。 具有充电和系统设置的 I2C 串行接口使得此器件成为一个真正地灵活解决方案。

器件信息(1)

器件型号 封装 封装尺寸(标称值)
bq24296M VQFN (24) 4.00mm x 4.00mm
  1. 如需了解所有可用封装,请见数据表末尾的可订购产品附录。

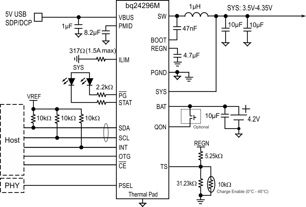
PSEL 连接 PHY,通过 SDP/DCP 充电并带有可选 BATFET 使能接口

bq24296M app_diag_SLUSBU3.gif

4 修订历史记录

Changes from * Revision (February 2014) to A Revision