ZHCSH01B October   2017  – November 2018

PRODUCTION DATA.  

  1. 特性
  2. 应用
  3. 说明
    1.     典型应用电路
  4. 修订历史记录
  5. (说明 (续))
  6. Device Comparison Table
  7. Pin Configuration and Functions
    1.     Pin Functions
  8. Specifications
    1. 8.1 Absolute Maximum Ratings
    2. 8.2 ESD Ratings
    3. 8.3 Recommended Operating Conditions
    4. 8.4 Thermal Information
    5. 8.5 Electrical Characteristics
    6. 8.6 Typical Characteristics
  9. Detailed Description
    1. 9.1 Overview
    2. 9.2 Functional Block Diagram
    3. 9.3 Feature Description
      1. 9.3.1 Undervoltage Lockout (UVLO)
      2. 9.3.2 Power On
      3. 9.3.3 Overvoltage Protection (OVP)
      4. 9.3.4 Dynamic Power-path Management
        1. 9.3.4.1 Input Source Connected (Adapter or USB)
          1. 9.3.4.1.1 Input DPM Mode (VIN-DPM)
          2. 9.3.4.1.2 DPPM Mode
          3. 9.3.4.1.3 Battery Supplement Mode
        2. 9.3.4.2 Input Source Not Connected
      5. 9.3.5 Battery Charging
        1. 9.3.5.1 Charge Current Translator
        2. 9.3.5.2 Battery Detection And Recharge
        3. 9.3.5.3 Battery Disconnect (SYSOFF Input)
        4. 9.3.5.4 Dynamic Charge Timers (TMR Input)
        5. 9.3.5.5 Status Indicators (PGOOD, CHG)
        6. 9.3.5.6 Thermal Regulation And Thermal Shutdown
      6. 9.3.6 Battery Pack Temperature Monitoring
      7. 9.3.7 Half-Wave Adaptors
    4. 9.4 Device Functional Modes
      1. 9.4.1 Sleep Mode
  10. 10Application and Implementation
    1. 10.1 Application Information
    2. 10.2 Typical Application – bq24079QW-Q1 Charger Design Example
      1. 10.2.1 Design Requirements
      2. 10.2.2 Detailed Design Procedure
        1. 10.2.2.1 Calculations
          1. 10.2.2.1.1 Program the Fast Charge Current (ISET):
          2. 10.2.2.1.2 Program the Input Current Limit (ILIM)
          3. 10.2.2.1.3 Program 6.25-hour Fast-Charge Safety Timer (TMR)
        2. 10.2.2.2 TS Function
        3. 10.2.2.3 CHG and PGOOD
        4. 10.2.2.4 System ON/OFF (SYSOFF)
        5. 10.2.2.5 Selecting In, Out And Bat Pin Capacitors
      3. 10.2.3 Application Curves
  11. 11Power Supply Recommendations
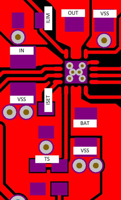
  12. 12Layout
    1. 12.1 Layout Guidelines
    2. 12.2 Layout Example
    3. 12.3 Thermal Package
  13. 13器件和文档支持
    1. 13.1 器件支持
      1. 13.1.1 第三方产品免责声明
    2. 13.2 文档支持
      1. 13.2.1 相关文档
    3. 13.3 接收文档更新通知
    4. 13.4 社区资源
    5. 13.5 商标
    6. 13.6 静电放电警告
    7. 13.7 术语表
  14. 14机械、封装和可订购信息

封装选项

请参考 PDF 数据表获取器件具体的封装图。

机械数据 (封装 | 引脚)
  • RGT|16
散热焊盘机械数据 (封装 | 引脚)
订购信息

Layout Example

bq24079QW-Q1 bq2407xT_Layout.pngFigure 35.