ZHCSIF0N September   2008  – October 2021 BQ24072 , BQ24073 , BQ24074 , BQ24075 , BQ24079

PRODUCTION DATA  

  1. 特性
  2. 应用
  3. 说明
  4. Revision History
  5. 说明(续)
  6. Device Comparison Table
  7. Pin Configuration and Functions
  8. Specifications
    1. 8.1 Absolute Maximum Ratings (1)
    2. 8.2 ESD Ratings
    3. 8.3 Recommended Operating Conditions
    4. 8.4 Thermal Information
    5. 8.5 Electrical Characteristics
    6. 8.6 Typical Characteristics
  9. Detailed Description
    1. 9.1 Overview
    2. 9.2 Functional Block Diagram
    3. 9.3 Feature Description
      1. 9.3.1 Undervoltage Lockout (UVLO)
      2. 9.3.2 Power On
      3. 9.3.3 Overvoltage Protection (OVP)
      4. 9.3.4 Dynamic Power Path Management
        1. 9.3.4.1 Input Source Connected (ADAPTER or USB)
          1. 9.3.4.1.1 Input DPM Mode (VIN-DPM)
          2. 9.3.4.1.2 DPPM Mode
          3. 9.3.4.1.3 Battery Supplement Mode
        2. 9.3.4.2 Input Source Not Connected
      5. 9.3.5 Battery Charging
        1. 9.3.5.1 Charge Current Translator
        2. 9.3.5.2 Adjustable Termination Threshold (ITERM Input, BQ24074)
        3. 9.3.5.3 Termination Disable (TD Input, BQ24072, BQ24073)
        4. 9.3.5.4 Battery Detection and Recharge
        5. 9.3.5.5 Battery Disconnect (SYSOFF Input, BQ24075, BQ24079)
        6. 9.3.5.6 Dynamic Charge Timers (TMR Input)
        7. 9.3.5.7 Status Indicators ( PGOOD, CHG)
        8. 9.3.5.8 Thermal Regulation and Thermal Shutdown
      6. 9.3.6 Battery Pack Temperature Monitoring
    4. 9.4 Device Functional Modes
      1. 9.4.1 Sleep Mode
      2. 9.4.2 Explanation of Deglitch Times and Comparator Hysteresis
  10. 10Application and Implementation
    1. 10.1 Application Information
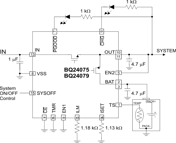
    2. 10.2 Typical Application
      1. 10.2.1 Design Requirements
      2. 10.2.2 Detailed Design Procedure
        1. 10.2.2.1 BQ2407x Charger Design Example
          1. 10.2.2.1.1 Termination Disable (TD) (BQ24072, BQ24073 only)
          2. 10.2.2.1.2 System ON/OFF (SYSOFF) (BQ24075 or BQ24079 only)
        2. 10.2.2.2 Calculations
          1. 10.2.2.2.1 Program the Fast Charge Current (ISET):
          2. 10.2.2.2.2 Program the Input Current Limit (ILIM)
          3. 10.2.2.2.3 Program the Termination Current Threshold (ITERM) (BQ24074 only)
          4. 10.2.2.2.4 Program 6.25-hour Fast-Charge Safety Timer (TMR)
        3. 10.2.2.3 TS Function
        4. 10.2.2.4 CHG and PGOOD
        5. 10.2.2.5 Selecting IN, OUT, and BAT Pin Capacitors
      3. 10.2.3 Application Curves
    3. 10.3 System Examples
      1. 10.3.1 Standalone Charger
      2. 10.3.2 Disconnecting the Battery From the System
  11. 11Power Supply Recommendations
  12. 12Layout
    1. 12.1 Layout Guidelines
    2. 12.2 Layout Example
    3. 12.3 Thermal Considerations
  13. 13Device and Documentation Support
    1. 13.1 Device Support
      1. 13.1.1 第三方产品免责声明
    2. 13.2 接收文档更新通知
    3. 13.3 支持资源
    4. 13.4 Trademarks
    5. 13.5 Electrostatic Discharge Caution
    6. 13.6 术语表
  14. 14Mechanical, Packaging, and Orderable Information

封装选项

机械数据 (封装 | 引脚)
散热焊盘机械数据 (封装 | 引脚)
订购信息

说明

BQ2407x 系列器件是集成型锂离子线性充电器和系统电源路径管理器件,适用于空间受限的便携式应用。这类器件通过 USB 端口或交流适配器运行,最高支持 1.5A 的充电电流。它们在输入电压范围内具有输入电压保护功能,因此支持非稳压适配器。BQ2407x 的 USB 输入电流限制精度和启动序列使得这款器件能够符合 USB-IF 浪涌电流规范。此外,输入动态电源管理 (VIN-DPM) 可防止充电器损毁错误配置的 USB 电源。

BQ2407x 具有动态电源路径管理 (DPPM),此功能可在为系统供电的同时独立地为电池充电。当输入电流限制引起系统输出降至 DPPM 阈值时,DPPM 电路将减少充电电流;因此,可在为系统负载供电时随时监测充电电流。这个特性减少了电池上充放电周期的数量,可实现充电正常终止并使得系统能够在由有缺陷或者不完整的电池组供电的情况下运行。

器件信息
器件型号(1)封装封装尺寸(标称值)
BQ24072VQFN (16)3.00mm × 3.00mm
BQ24073
BQ24074
BQ24075
BQ24079
如需了解所有可用封装,请参阅数据表末尾的可订购产品附录。
GUID-F05DA765-0A92-48FC-8F36-140D3F9C1D9C-low.gif典型应用电路