SBASA49 May   2020 AFE49I30

PRODUCTION DATA.  

  1. 1Features
  2. 2Applications
  3. 3Description
    1.     Device Images
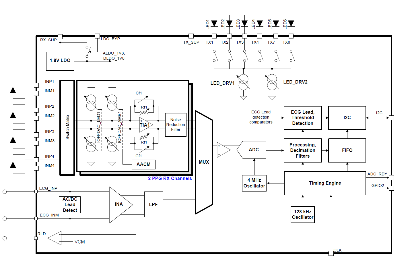
      1.      Simplified Schematic
  4. 4Device and Documentation Support
    1. 4.1 Receiving Notification of Documentation Updates
    2. 4.2 Support Resources
    3. 4.3 Trademarks
    4. 4.4 Electrostatic Discharge Caution
    5. 4.5 Glossary
  5. 5Mechanical, Packaging, and Orderable Information

封装选项

机械数据 (封装 | 引脚)
  • YZ|30
散热焊盘机械数据 (封装 | 引脚)
订购信息

Device Images

Simplified Schematic

AFE49I30 FBD_Non_Visio_SBASA27.png