ZHCSF13C April   2016  – July 2019 AFE4405

PRODUCTION DATA.  

  1. 1特性
  2. 2应用
  3. 3说明
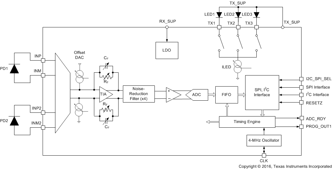
    1.     简化方框图
  4. 4修订历史记录
  5. 5器件和文档支持
    1. 5.1 接收文档更新通知
    2. 5.2 社区资源
    3. 5.3 商标
    4. 5.4 静电放电警告
    5. 5.5 Glossary
  6. 6机械、封装和可订购信息

封装选项

请参考 PDF 数据表获取器件具体的封装图。

机械数据 (封装 | 引脚)
  • YZ|30
散热焊盘机械数据 (封装 | 引脚)
订购信息

说明

AFE4405 是一款面向光学生物检测 应用的模拟前端 (AFE),例如心率监测 (HRM) 和血氧饱和度 (SpO2) 测量。该器件支持三个开关发光二极管 (LED) 和最多两个光电二极管。光电二极管的电流通过互阻抗放大器 (TIA) 转换为电压,并使用模数转换器 (ADC) 进行数字化。ADC 编码可存储到深度可编程的 234 采样先入先出 (FIFO) 存储块。FIFO 深度可进行适当分区,以满足某些相位必须存储的需求。FIFO 的内容可使用 I2C 或 SPI 接口读出。这款 AFE 还配有带 8 位电流控制的全集成 LED 驱动器。该器件具有宽动态范围的发送和接收电路,有助于感测超小信号电平。

如需完整数据表或其他设计资源,请点击:请求 AFE4405

器件信息(1)

器件型号 封装 封装尺寸(标称值)
AFE4405 DSBGA (30) 2.60mm x 2.10mm
  1. 如需了解所有可用封装,请参阅产品说明书末尾的可订购产品附录。

简化方框图

AFE4405 Frst_Pg_BD_SBAS753.gif