SLUS352C January   1997  – December 2015 UC1846 , UC2846 , UC3846 , UC3847

PRODUCTION DATA.  

  1. Features
  2. Applications
  3. Description
  4. Revision History
  5. Pin Configuration and Functions
  6. Specifications
    1. 6.1 Absolute Maximum Ratings
    2. 6.2 ESD Ratings
    3. 6.3 Recommended Operating Conditions
    4. 6.4 Thermal Information
    5. 6.5 Electrical Characteristics
    6. 6.6 Typical Characteristics
  7. Detailed Description
    1. 7.1 Overview
    2. 7.2 Functional Block Diagram
    3. 7.3 Feature Description
      1. 7.3.1 Current Sense Amplifier
      2. 7.3.2 Oscillator
    4. 7.4 Device Functional Modes
      1. 7.4.1 Current Limit
      2. 7.4.2 Shutdown
  8. Application and Implementation
    1. 8.1 Application Information
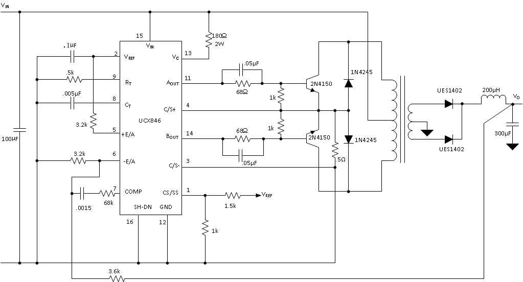
    2. 8.2 Typical Application
      1. 8.2.1 Design Requirements
      2. 8.2.2 Detailed Design Procedure
        1. 8.2.2.1 Design Switching Frequency
        2. 8.2.2.2 Error Amplifier Output Configuration
        3. 8.2.2.3 Parallel Operation Configuration
        4. 8.2.2.4 Design Pulse by Pulse Current Limit Threshold
        5. 8.2.2.5 Soft-Start and Shutdown, Restart Function Design
      3. 8.2.3 Application Curves
  9. Power Supply Recommendations
  10. 10Layout
    1. 10.1 Layout Guidelines
    2. 10.2 Layout Example
  11. 11Device and Documentation Support
    1. 11.1 Related Links
    2. 11.2 Community Resources
    3. 11.3 Trademarks
    4. 11.4 Electrostatic Discharge Caution
    5. 11.5 Glossary
  12. 12Mechanical, Packaging, and Orderable Information

封装选项

请参考 PDF 数据表获取器件具体的封装图。

机械数据 (封装 | 引脚)
  • DW|16
  • N|16
散热焊盘机械数据 (封装 | 引脚)
订购信息

1 Features

  • Automatic Feedforward Compensation
  • Programmable Pulse-by-Pulse Current Limiting
  • Automatic Symmetry Correction in Push-Pull Configuration
  • Enhanced Load Response Characteristics
  • Parallel Operation Capability for Modular Power Systems
  • Differential Current Sense Amplifier with Wide Common Mode Range
  • Double-Pulse Suppression
  • 500-mA (Peak) Totem-pole Outputs
  • ±1% Band Gap Reference
  • Undervoltage Lockout
  • Soft-Start Capability
  • Shutdown Terminal
  • 500-kHz Operation

2 Applications

  • Telecommunication Power Converters
  • Industrial Power Converters

3 Description

The UC1846/7 family of control devices provides all of the necessary features to implement fixed-frequency, current-mode control schemes while maintaining a minimum external parts count. The superior performance of this technique can be measured in improved line regulation, enhanced load response characteristics, and a simpler, easier-to-design control loop. Topological advantages include inherent pulse-by-pulse current limiting capability, automatic symmetry correction for push-pull converters, and the ability to parallel power modules while maintaining equal current sharing.

Protection circuitry includes built-in undervoltage lockout and programmable current limit, in addition to soft-start capability. A shutdown function is also available, which can initiate either a complete shutdown with automatic restart or latch the supply off.

Other features include fully-latched operation, double-pulse suppression, deadline adjust capability, and a ±1% trimmed band gap reference.

The UC1846 features low outputs in the OFF state, while the UCx847 features high outputs in the OFF state.

Device Information(1)

PART NUMBER PACKAGE BODY SIZE (NOM)
UC1846 LCCC (20) 8.89 mm × 8.89 mm
CDIP (16) 6.92 mm × 19.56 mm
UC2846, UC3846 PLCC (20) 8.96 mm × 8.96 mm
SOIC (16) 7.5 mm × 10.3 mm
PDIP (16) 6.35 mm × 19.3 mm
UC2847, UC3847 SOIC (16) 7.5 mm × 10.3 mm
PDIP (16) 6.35 mm × 19.3 mm
  1. For all available packages, see the orderable addendum at the end of the datasheet.

Block Diagram

UC1846 UC1847 UC2846 UC2847 UC3846 UC3847 slus352_typapp2.gif