ZHCSEQ2A February   2016  – February 2016 TPS62480

PRODUCTION DATA.  

  1. 特性
  2. 应用范围
  3. 说明
  4. 修订历史记录
  5. Pin Configuration and Functions
  6. Specifications
    1. 6.1 Absolute Maximum Ratings
    2. 6.2 ESD Ratings
    3. 6.3 Recommended Operating Conditions
    4. 6.4 Thermal Information
    5. 6.5 Electrical Characteristics
    6. 6.6 Typical Characteristics
  7. Detailed Description
    1. 7.1 Overview
    2. 7.2 Functional Block Diagram
    3. 7.3 Feature Description
      1. 7.3.1  Enable / Shutdown (EN)
      2. 7.3.2  Soft Start (SS), Pre-biased Output
      3. 7.3.3  Tracking (TR)
      4. 7.3.4  Output Voltage Select (VSEL)
      5. 7.3.5  Forced PWM (MODE)
      6. 7.3.6  Power Good (PG)
      7. 7.3.7  Thermal Good (TG)
      8. 7.3.8  Active Output Discharge
      9. 7.3.9  Undervoltage Lockout (UVLO)
      10. 7.3.10 Thermal Shutdown
    4. 7.4 Device Functional Modes
      1. 7.4.1 Pulse Width Modulation (PWM) Operation
      2. 7.4.2 Power Save Mode (PSM) Operation
      3. 7.4.3 Minimum Duty Cycle and 100% Mode Operation
      4. 7.4.4 Phase Shifted Operation
      5. 7.4.5 Phase Add/Shed and Current Balancing
      6. 7.4.6 Current Limit and Short Circuit Protection
  8. Application and Implementation
    1. 8.1 Application Information
    2. 8.2 Typical Application
      1. 8.2.1 Design Requirements
      2. 8.2.2 Detailed Design Procedure
        1. 8.2.2.1 Setting the Adjustable Output Voltage
        2. 8.2.2.2 Setting VOUT2 Using the VSEL Feature
        3. 8.2.2.3 Output Filter Selection
        4. 8.2.2.4 Inductor Selection
        5. 8.2.2.5 Output Capacitor Selection
        6. 8.2.2.6 Input Capacitor Selection
        7. 8.2.2.7 Soft Start Capacitor Selection
        8. 8.2.2.8 Tracking
        9. 8.2.2.9 Current Sharing
      3. 8.2.3 Application Curves
    3. 8.3 System Examples
  9. Power Supply Recommendations
  10. 10Layout
    1. 10.1 Layout Guidelines
    2. 10.2 Layout Example
  11. 11器件和文档支持
    1. 11.1 Third-Party Products Disclaimer
    2. 11.2 社区资源
    3. 11.3 商标
    4. 11.4 静电放电警告
    5. 11.5 Glossary
  12. 12机械、封装和可订购信息

封装选项

机械数据 (封装 | 引脚)
散热焊盘机械数据 (封装 | 引脚)
订购信息

1 特性

  • 双相电流模式拓扑
  • 输入电压范围:2.4V 至 5.5V
  • 输出电压范围:0.6V 至 5.5V
  • 输出电流为 6A
  • 典型静态电流为 23µA
  • 反馈电压精度达 ±1%(脉宽调制 (PWM) 模式)
  • 输出电压选择
  • 相移操作
  • 自动节能模式
  • 强制 PWM 模式
  • 可调软启动
  • 电源正常/热性能正常输出
  • 欠压锁定
  • 过流和短路保护
  • 过热保护
  • 3mm × 2.5mmHotRod™封装

2 应用范围

  • 薄型负载点电源
  • 固态硬盘
  • 超便携式/平板电脑/嵌入式电脑 (PC)
  • 光纤模块,互补金属氧化物半导体 (CMOS) 摄像机
  • 无线模块,网卡

3 说明

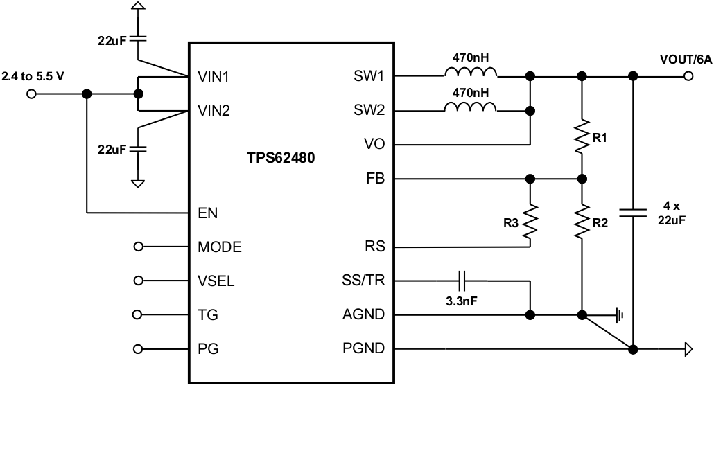
TPS62480 是一款适用于薄型负载点电源的同步双相降压 DC-DC 转换器。此器件的输入电压范围为 2.4V 至 5.5V,可在典型的 3.3V 或 5V 接口电源以及低至 2.4V 的备份电路供电下运行。输出电流最高可达 6A(由两相持续提供,每相 3A),从而允许使用薄型外部组件。两条电源轨异相运行,可显著降低脉冲电流噪声。

TPS62480 可在超轻负载时自动进入节能模式以保持高效率。其中包含自动增加/减少相位功能,具体使用一个相位还是两个相位视实际负载情况而定。

该器件 具有 电源正常信号和可调节的软启动功能。此外,该器件还 具有 热性能正常信号,用以检测内部温度是否过高。通过 VSEL 引脚可将输出电压更改为预选值。TPS62480 能够在 100% 占空比模式下工作。

TPS62480 采用小型 3mm × 2.5mm HotRod™封装 (RNC)。

器件信息(1)

器件型号 封装 封装尺寸(标称值)
TPS62480 VQFN (16) 3.00mm × 2.50mm
  1. 要了解所有可用封装,请见数据表末尾的可订购产品附录。

空格

典型应用电路原理图

效率与输出电流间的关系

TPS62480 SLVSCL9_simplified.gif



空白

TPS62480 SLVSCL9_eff2.5V_lin_xfl4015.gif