ZHCS174C January 2014 – October 2014 TPS61230 , TPS61232
UNLESS OTHERWISE NOTED, this document contains PRODUCTION DATA.
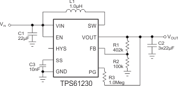
TPS6123x 器件系列是一款采用紧凑解决方案尺寸的高效同步升压转换器。 它针对由单节锂离子电池或 3.3V 稳压电源轨供电的产品进行了优化。集成电路 (IC) 中集成了一个 5A 开关,并且能够在由 3.3V 输入电源供电,输出电压为 5V 时传送高达 2.1A 的输出电流。 此器件基于准恒定接通时间谷值电流模式控制机制。 典型运行频率为 2MHZ,这样可使用小型电感器和电容器来实现小解决方案尺寸。 TPS61230 和 TPS61231 通过一个外部电阻分压器提供可调输出电压,而 TPS61232 提供 5V 的固定输出电压。
轻负载期间,TPS6123x 自动进入省电模式,以最低静态电流实现最大效率。 在关断期间,负载完全从输入上断开,并且输入流耗减少至 1.5µA(典型值)。 此器件集成一个精密低功率 EN 比较器。 EN 阀值以及使能比较器的滞后可由外部电阻器调节,并且支持应用专用系统加电和断电要求。 还内置了其他诸如输出过压保护、热关断保护和电源正常输出等特性。
此器件采用 3mm x 3mm x 0.9mm VSON 封装。

