SLLS631E April 2007 – August 2015 SN65HVD1040
PRODUCTION DATA.
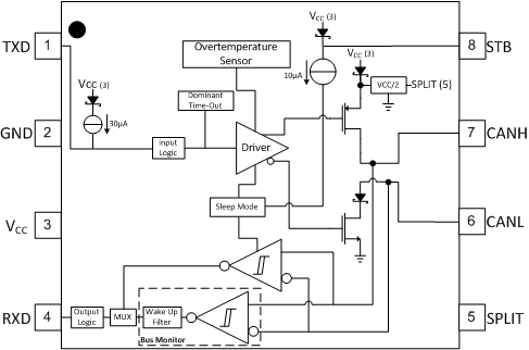
The SN65HVD1040 meets or exceeds the specifications of the ISO 11898 standard for use in applications employing a Controller Area Network (CAN). As a CAN bus transceiver, the SN65HVD1040 device provides differential transmit and receive capability for a CAN controller at signaling rates of up to 1 Mbps(1).
Designed for operation in especially harsh environments, the device features ±12 kV ESD protection on the bus and split pins, cross-wire, overvoltage and loss of ground protection from –27 V to 40 V, overtemperature shutdown, a –12 V to 12 V common-mode range, and will withstanding voltage transients from –200 V to 200 V according to ISO 7637.
| PART NUMBER | PACKAGE | BODY SIZE (NOM) |
|---|---|---|
| SN65HVD1040 | SOIC (8) | 4.90 mm × 3.91 mm |
