ZHCSDS1D June   2011  – May 2015 SM74104

PRODUCTION DATA.  

  1. 特性
  2. 典型应用
  3. 说明
  4. 修订历史记录
  5. Pin Configuration and Functions
  6. Specifications
    1. 6.1 Absolute Maximum Ratings
    2. 6.2 ESD Ratings
    3. 6.3 Recommended Operating Conditions
    4. 6.4 Thermal Information
    5. 6.5 Electrical Characteristics
    6. 6.6 Switching Characteristics
    7. 6.7 Typical Performance Characteristics
  7. Detailed Description
    1. 7.1 Overview
    2. 7.2 Functional Block Diagram
    3. 7.3 Feature Description
      1. 7.3.1 PWM Input Control
      2. 7.3.2 Setting the Delay Timer with RT
    4. 7.4 Device Functional Modes
      1. 7.4.1 Startup and UVLO
    5. 7.5 Power Dissipation Considerations
  8. Application and Implementation
    1. 8.1 Application Information
    2. 8.2 Typical Application
      1. 8.2.1 Design Requirements
      2. 8.2.2 Detailed Design Procedure
      3. 8.2.3 Application Curve
  9. Power Supply Recommendations
  10. 10Layout
    1. 10.1 Layout Guidelines
    2. 10.2 Layout Example
  11. 11器件和文档支持
    1. 11.1 商标
    2. 11.2 静电放电警告
    3. 11.3 术语表
  12. 12机械、封装和可订购信息

封装选项

机械数据 (封装 | 引脚)
散热焊盘机械数据 (封装 | 引脚)
订购信息

1 特性

  • 可再生能源等级
  • 可驱动高侧和低侧 N 沟道金属氧化物半导体场效应晶体管 (MOSFET)
  • 具有可编程附加延迟的自适应上升沿和下降沿
  • 单输入控制
  • 自举电源电压高达 118VDC
  • 短暂关断传播延迟(典型值为 25ns)
  • 可以 15ns 的上升和下降时间驱动 1000pF 负载
  • 电源轨欠压锁定

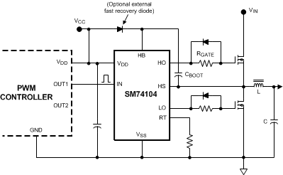
2 典型应用

  • 电流反馈推挽式电源转换器
  • 高电压降压稳压器
  • 有源钳位正激电源转换器
  • 半桥和全桥转换器

3 说明

SM74104 高压栅极驱动器设计用于驱动采用同步降压配置的高侧和低侧 N 沟道 MOSFET。 该悬空高侧驱动器能够在高达 100V 的电源电压下工作。 高侧和低侧栅极驱动器由单个输入控制。 该器件采用自适应方式来控制每一个状态变化,从而避免发生击穿。 除了自适应转换时序之外,还可以添加与外部设置电阻成比例的附加延时。 该器件集成了一个高压二极管,用于对高侧栅极驱动自举电容进行充电。 稳健可靠的电平转换器同时拥有高运行速度和低功耗特性,并且可提供从控制逻辑到高侧栅极驱动器的干净电平转换。 该器件在低侧和高侧电源轨上提供了欠压锁定功能。

器件信息(1)

器件型号 封装 封装尺寸(标称值)
SM74104 WSON (10) 4.0mm x 4.0mm
SOIC (8) 4.9mm x 3.9mm
  1. 要了解所有可用封装,请见数据表末尾的可订购产品附录。
SM74104 30160009.gifSM74104 驱动采用同步降压配置进行连接的 MOSFET