SNOSB45F February   2010  – January 2016 LMV7231

PRODUCTION DATA.  

  1. Features
  2. Applications
  3. Description
  4. Revision History
  5. Pin Configuration and Functions
  6. Specifications
    1. 6.1 Absolute Maximum Ratings
    2. 6.2 ESD Ratings
    3. 6.3 Recommended Operating Conditions
    4. 6.4 Thermal Information
    5. 6.5 3.3-V Electrical Characteristics
    6. 6.6 Typical Characteristics
  7. Detailed Description
    1. 7.1 Overview
    2. 7.2 Functional Block Diagram
    3. 7.3 Feature Description
      1. 7.3.1 Input and Output Voltage Range Above V+
    4. 7.4 Device Functional Modes
      1. 7.4.1 +IN1 through +IN6 Input Pins
      2. 7.4.2 -IN1 through -IN6 Input Pins
      3. 7.4.3 CO1 through C06 Output Pins
      4. 7.4.4 COPOL Input Pin
      5. 7.4.5 AO Output Pin
      6. 7.4.6 AOSEL Input Pin
      7. 7.4.7 Three-Resistor Voltage Divider Selection
  8. Application and Implementation
    1. 8.1 Application Information
    2. 8.2 Typical Application
      1. 8.2.1 Design Requirements
      2. 8.2.2 Detailed Design Procedure
      3. 8.2.3 Application Curve
  9. Power Supply Recommendations
  10. 10Layout
    1. 10.1 Layout Guidelines
    2. 10.2 Layout Example
  11. 11Device and Documentation Support
    1. 11.1 Device Support
      1. 11.1.1 Development Support
    2. 11.2 Documentation Support
      1. 11.2.1 Related Documentation
    3. 11.3 Community Resources
    4. 11.4 Trademarks
    5. 11.5 Electrostatic Discharge Caution
    6. 11.6 Glossary
  12. 12Mechanical, Packaging, and Orderable Information

封装选项

机械数据 (封装 | 引脚)
散热焊盘机械数据 (封装 | 引脚)
订购信息

1 Features

  • (For VS = 3.3 V ±10%, Typical Unless Otherwise Noted)
  • Undervoltage and Overvoltage Detection
  • High Accuracy Voltage Reference: 400 mV
  • Threshold Accuracy: ±1.5% (Maximum)
  • Wide Supply Voltage Range 2.2 V to 5.5 V
  • Input and Output Voltage Range Above V+
  • Internal Hysteresis: 6 mV
  • Propagation Delay: 2.6 µs to 5.6 µs
  • Supply Current 7.7 µA Per Channel
  • 24-Lead WQFN Package
  • Temperature Range: –40°C to +125°C

2 Applications

  • Power Supply Voltage Monitoring
  • Battery Monitoring
  • Handheld Instruments
  • Relay Driving
  • Industrial Control Systems

3 Description

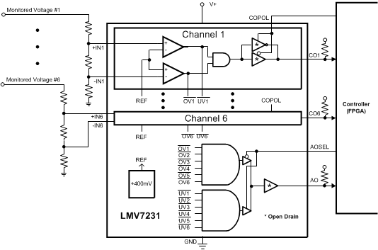
The LMV7231 device is a 1.5% accurate Hex Window Comparator which can be used to monitor power supply voltages or any other analog output, such as an analog temperature sensor or current-sense amplifier. The device uses an internal 400-mV reference for the comparator trip value. The comparator set points can be set through external resistor dividers. The LMV7231 has 6 outputs (CO1 to CO6) that signal an undervoltage or overvoltage event for each power supply input. An output (AO) is also provided to signal when any of the power supply inputs have an overvoltage or undervoltage event. This ability to signal an undervoltage or overvoltage event for the individual power supply inputs, in addition to an output to signal such an event on any of the power supply inputs, adds unparalleled system protection capability.

The 2.2-V to 5.5-V power supply voltage range, low supply current, and input or output voltage range above V+ make the LMV7231 ideal for a wide range of power supply monitoring applications. Operation is ensured over the –40°C to +125°C temperature range. The device is available in a 24-pin WQFN package.

Device Information(1)

PART NUMBER PACKAGE BODY SIZE (NOM)
LMV7231 WQFN (24) 4.00 mm × 4.00 mm
  1. For all available packages, see the orderable addendum at the end of the data sheet.

Simplified Typical Application

LMV7231 LMV7231_Simpl_Diagram.gif