SNOS519K April   2000  – August 2016 LMV710-N

PRODUCTION DATA.  

  1. Features
  2. Applications
  3. Description
  4. Revision History
  5. Pin Configuration and Functions
  6. Specifications
    1. 6.1 Absolute Maximum Ratings
    2. 6.2 ESD Ratings
    3. 6.3 Recommended Operating Conditions
    4. 6.4 Thermal Information
    5. 6.5 Electrical Characteristics - 2.7 V
    6. 6.6 Electrical Characteristics - 3.2 V
    7. 6.7 Electrical Characteristics - 5 V
    8. 6.8 Typical Characteristics
  7. Detailed Description
    1. 7.1 Overview
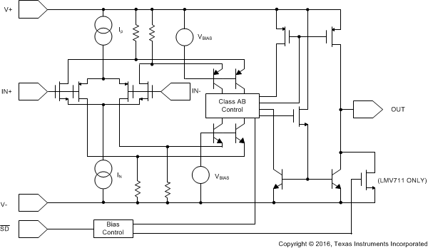
    2. 7.2 Functional Block Diagram
    3. 7.3 Feature Description
      1. 7.3.1 Supply Bypassing
      2. 7.3.2 Shutdown Mode
      3. 7.3.3 Rail-to-Rail Input
    4. 7.4 Device Functional Modes
      1. 7.4.1 Compensation of Input Capacitance
      2. 7.4.2 Capacitive Load Tolerance
  8. Application and Implementation
    1. 8.1 Application Information
    2. 8.2 Typical Applications
      1. 8.2.1 High-Side Current-Sensing
        1. 8.2.1.1 Design Requirements
        2. 8.2.1.2 Detailed Design Procedure
        3. 8.2.1.3 Application Curve
      2. 8.2.2 Peak Detector
        1. 8.2.2.1 Design Requirements
        2. 8.2.2.2 Detailed Design Procedure
      3. 8.2.3 GSM Power Amplifier Control Loop
        1. 8.2.3.1 Design Requirements
        2. 8.2.3.2 Detailed Design Procedure
  9. Power Supply Recommendations
  10. 10Layout
    1. 10.1 Layout Guidelines
    2. 10.2 Layout Example
  11. 11Device and Documentation Support
    1. 11.1 Device Support
      1. 11.1.1 Development Support
    2. 11.2 Documentation Support
      1. 11.2.1 Related Documentation
    3. 11.3 Related Links
    4. 11.4 Receiving Notification of Documentation Updates
    5. 11.5 Community Resources
    6. 11.6 Trademarks
    7. 11.7 Electrostatic Discharge Caution
    8. 11.8 Glossary
  12. 12Mechanical, Packaging, and Orderable Information

封装选项

机械数据 (封装 | 引脚)
散热焊盘机械数据 (封装 | 引脚)
订购信息

1 Features

  • Low Offset Voltage: 3 mV (Maximum)
  • Gain-Bandwidth Product: 5 MHz (Typical)
  • Slew Rate: 5 V/µs (Typical)
  • Space-Saving Packages: 5-Pin and 6-Pin SOT-23
  • Turnon Time From Shutdown: <10 µs
  • Industrial Temperature Range: −40°C to 85°C
  • Supply Current in Shutdown Mode: 0.2 µA (Typical)
  • Ensured 2.7-V and 5-V Performance
  • Unity Gain Stable
  • Rail-to-Rail Input and Output
  • Capable of Driving 600-Ω Load

2 Applications

  • Wireless Phones
  • GSM, TDMA, and CDMA Power Amp Controls
  • AGC and RF Power Detectors
  • Temperature Compensation
  • Wireless LAN
  • Bluetooth
  • HomeRF

3 Description

The LMV710-N, LMV711-N, and LMV715-N are BiCMOS operational amplifiers with a CMOS input stage. These devices have greater than RR input common mode voltage range, rail-to-rail output and high output current drive. They offer a bandwidth of
5 MHz and a slew rate of 5 V/µs.

On the LMV711 and LMV715, a separate shutdown pin can be used to disable the device and reduces the supply current to 0.2 µA (typical). They also feature a turnon time of less than 10 µs. It is an ideal solution for power-sensitive applications, such as cellular phone, pager, palm computer, and so forth. In addition, once the LMV715 is in shutdown the output is tri-stated.

The LMV710 is offered in the space-saving, 5-pin SOT-23 package. The LMV711 and LMV715 are offered in the space saving 6-pin SOT-23 package.

The LMV71x-N devices are designed to meet the demands of low power, low cost, and small size required by cellular phones and similar battery-powered portable electronics.

Device Information(1)

PART NUMBER PACKAGE BODY SIZE (NOM)
LMV710-N SOT-23 (5) 2.92 mm × 1.50 mm
LMV711-N
LMV715-N
SOT-23 (6) 2.92 mm × 1.50 mm
  1. For all available packages, see the orderable addendum at the end of the data sheet.

Simplified Schematic – LMV711

LMV710-N LMV711-N LMV715-N 10132516.gif