SNVS424D January 2006 – December 2014 LM5106
PRODUCTION DATA.
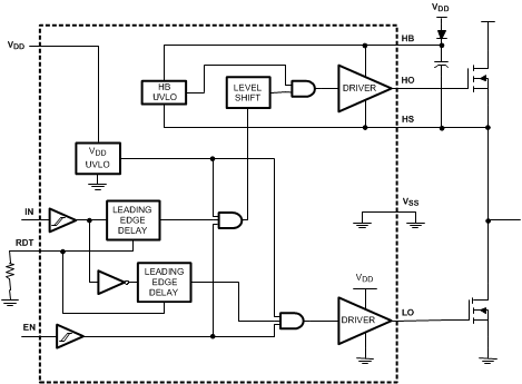
The LM5106 is a high-voltage gate driver designed to drive both the high-side and low-side N-channel MOSFETs in a synchronous buck or half-bridge configuration. The floating high-side driver can work with rail voltages up to 100 V. The single control input is compatible with TTL signal levels and a single external resistor programs the switching transition dead-time through tightly matched turnon delay circuits. The robust level shift technology operates at high speed while consuming low power and provides clean output transitions. Undervoltage lockout (UVLO) disables the gate driver when either the low side or the bootstrapped high-side supply voltage is below the operating threshold. The LM5106 is offered in the 10-pin VSSOP or the thermally enhanced 10-pin WSON plastic package.
| PART NUMBER | PACKAGE | BODY SIZE (NOM) |
|---|---|---|
| LM5106 | VSSOP (10) | 3.00 mm × 3.00 mm |
| WSON (10) | 4.00 mm × 4.00 mm |
