SNVS188I May   2004  – October 2017 LM2623

PRODUCTION DATA.  

  1. Features
  2. Applications
  3. Description
  4. Revision History
  5. Pin Configuration And Functions
  6. Specifications
    1. 6.1 Absolute Maximum Ratings
    2. 6.2 ESD Ratings
    3. 6.3 Recommended Operating Conditions
    4. 6.4 Thermal Information
    5. 6.5 Electrical Characteristics
    6. 6.6 Typical Characteristics
  7. Detailed Description
    1. 7.1 Overview
    2. 7.2 Functional Block Diagram
    3. 7.3 Feature Description
      1. 7.3.1 Gated Oscillator Control Scheme.
      2. 7.3.2 Cycle-To-Cycle Pfm
      3. 7.3.3 Shutdown
      4. 7.3.4 Internal Current Limit And Thermal Protection
    4. 7.4 Device Functional Modes
      1. 7.4.1 Pulse Frequency Modulation (Pfm)
      2. 7.4.2 Low Voltage Start-Up
  8. Applications And Implementation
    1. 8.1 Application Information
    2. 8.2 Typical Application
      1. 8.2.1 Design Requirements
      2. 8.2.2 Detailed Design Procedure
        1. 8.2.2.1 Non-Linear Effect
        2. 8.2.2.2 Choosing The Correct C3 Capacitor
        3. 8.2.2.3 Setting The Output Voltage
        4. 8.2.2.4 VDD Supply
        5. 8.2.2.5 Setting The Switching Frequency
        6. 8.2.2.6 Output Diode Selection
      3. 8.2.3 Application Curves
  9. Power Supply Recommendations
  10. 10Layout
    1. 10.1 Layout Guidelines
      1. 10.1.1 Boost Output Capacitor Placement
      2. 10.1.2 Schottky Diode Placement
      3. 10.1.3 Boost Input / VDD Capacitor Placement
    2. 10.2 Layout Example
    3. 10.3 WSON Package Devices
  11. 11Device And Documentation Support
    1. 11.1 Device Support
      1. 11.1.1 Third-Party Products Disclaimer
    2. 11.2 Documentation Support
      1. 11.2.1 Related Documentation
    3. 11.3 Receiving Notification of Documentation Updates
    4. 11.4 Community Resources
    5. 11.5 Trademarks
    6. 11.6 Electrostatic Discharge Caution
    7. 11.7 Glossary
  12. 12Mechanical, Packaging, And Orderable Information

封装选项

机械数据 (封装 | 引脚)
散热焊盘机械数据 (封装 | 引脚)
订购信息

Features

  • Good Efficiency Over a Very Wide Load Range
  • Very Low Output Voltage Ripple
  • Up to 2-MHz Switching Frequency
  • 0.8-V to 14-V Operating Voltage
  • 1.1-V Start-up Voltage
  • 1.24-V to 14-V Adjustable Output Voltage
  • Up to 2-A Load Current at Low Output Voltages
  • 0.17-Ω Internal MOSFET
  • Up to 90% Regulator Efficiency
  • 80-µA Typical Operating Current (Into VDD Pin of Supply)
  • < 2.5-µA Ensured Supply Current In Shutdown
  • Small 8-Pin VSSOP Package (Half the Footprint of Standard 8-Pin SOIC Package); 1.09-mm Package Height
  • 4-mm × 4-mm Thermally Enhanced WSON Package Option

Applications

  • Cameras, Pagers and Cell Phones
  • PDAs, Palmtop Computers, GPS devices
  • White LED Drive, TFT, or Scanned LCDs
  • Flash Memory Programming
  • Hand-Held Instruments
  • 1, 2, 3, or 4 Cell Alkaline Systems
  • 1, 2, or 3 Cell Lithium-ion Systems

Description

The LM2623 is a high-efficiency, general-purpose, step-up DC-DC switching regulator for battery-powered and low input voltage systems. It accepts an input voltage between 0.8 V and 14 V and converts it into a regulated output voltage between 1.24 V and 14 V. Efficiencies up to 90% are achievable with the LM2623.

In order to adapt to a number of applications, the LM2623 allows the designer to vary the output voltage, the operating frequency (300 kHz to 2 MHz) and duty cycle (17% to 90%) to optimize the part's performance. The selected values can be fixed or can vary with battery voltage or input to output voltage ratio. The LM2623 uses a very simple, on/off regulation mode to produce good efficiency and stable operation over a wide operating range. It normally regulates by skipping switching cycles when it reaches the regulation limit (Pulse Frequency Modulation).

Note: See Non-Linear Effect and Choosing The Correct C3 Capacitor so that any challenges with designing with this part can be taken into account before a board design/layout is finalized.

For alternative solutions, See Also: LM2700, LM2622, LM2731, LM2733, and LM2621.

Device Information(1)

PART NUMBER PACKAGE BODY SIZE (NOM)
LM2623 WSON (14) 4.00 mm × 4.00 mm
VSSOP (8) 3.00 mm × 3.00 mm
  1. For all available packages, see the orderable addendum at the end of the data sheet.

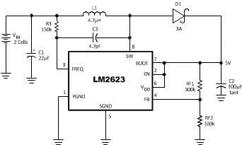
Typical Application Circuit

LM2623 20038801.gif