ZHCUB49 june   2023

 

  1.   1
  2.   说明
  3.   开始使用
  4.   特性
  5.   应用
  6.   6
  7. 1评估模块概述
    1. 1.1 引言
    2. 1.2 套件内容
    3. 1.3 规格
    4. 1.4 器件信息
    5. 1.5 重要使用说明
  8. 2硬件
    1. 2.1  组装说明
    2. 2.2  电源要求
    3. 2.3  接口
    4. 2.4  LaunchPad 特定功能
    5. 2.5  跳线信息
    6. 2.6  机械
    7. 2.7  系统功耗
    8. 2.8  BLDC 电机驱动
    9. 2.9  电机电流反馈
    10. 2.10 电机位置编码器反馈
  9. 3硬件设计文件
    1. 3.1 原理图
    2. 3.2 PCB 布局
    3. 3.3 物料清单 (BOM)
  10. 4其他信息
    1. 4.1 商标
    2. 4.2 术语
  11. 5参考文献

规格

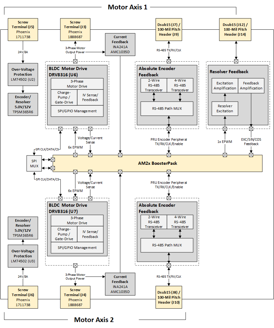
BP-AM2BLDCSERVO 分为附带一些常见系统元件的 Axis-1 和 Axis-2 通道。来自连接的 MCU 的所有电机控制 I/O 均通过 BoosterPack 接头进行传递。螺钉端子用于为工作台直流电源和连接 BLDC 电机驱动输出提供快速连接点。

Axis-1 和 Axis-2 通道均包含一个 DRV8316 BLDC 三相电机驱动器、用于 2 线和 4 线绝对编码器通信的 RS-485 收发器,以及面向所有三相电机驱动器输出的基于 AMC1035D 的 Σ-Δ 电流反馈通道。

此外,Axis-1 还包括直接的 INA241A 电流检测放大器反馈通道(用于 MCU ADC 采样),以及旋转变压器激励和接收器放大器网络。

编码器 RS-485 收发器和旋转变压器放大器 I/O 路由至 Dsub15 母头连接器和可选的 100mil 间距接头(这些接头以最小间距排列),从而提供标准的连接器接口以及灵活的原型接头,以适应不同的编码器和旋转变压器引脚排列。

GUID-E6A0C276-7137-4833-8BD8-942CCDCA3126-low.png图 1-2 BP-AM2BLDCSERVO 系统方框图