ZHCUAG1B November   2017  – June 2021 TPSM84424 , TPSM84624 , TPSM84824

 

  1.   使用 TPSM84824、TPSM84624 和 TPSM84424EVM
  2.   商标
  3. 1说明
  4. 2使用入门
  5. 3测试点说明
  6. 4性能数据
  7. 5物料清单(BOM)
  8. 6原理图
  9. 7PCB 布局
  10. 8修订历史记录

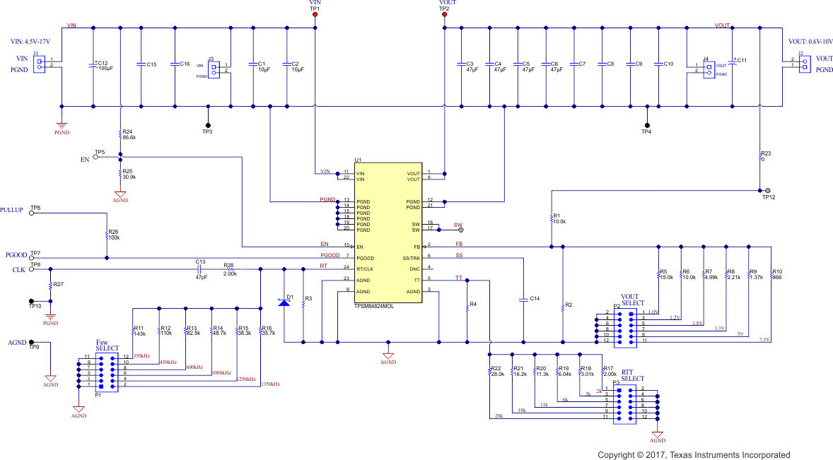
原理图

图 6-1 是 TPSM84824EVM 的原理图。TPSM84624EVM 和 TPSM84424EVM 的原理图是相同的,唯一的差异在于 U1 IC。

GUID-6B29B7A6-C82A-45EC-BEE7-89B79D7AC000-low.gif图 6-1 TPSM84824EVM 原理图