ZHCT491 February   2024 UCC28910

 

  1.   1
  2.   2
    1.     3
    2.     相关文章:

John Dorosa

最常见的电源之一是离线电源,也称为交流电源。随着旨在集成典型家庭功能的产品越来越多,市场对输出能力低于 1W 的低功耗离线转换器的需求也日益增长。对于这些应用,最关键的设计方面是效率、集成和低成本。

在确定拓扑时,反激式拓扑通常是各种低功耗离线转换器的首选。但是,在不需要隔离的情况下,这可能不是最佳方法。假设终端设备是一个智能照明开关,由用户通过智能手机应用进行控制。在这种情况下,用户在操作期间绝不会接触到暴露的电压,因此不需要隔离。

对于离线电源,反激式拓扑是一种合理的解决方案,因为它的物料清单 (BOM) 数量较少,仅需几个功率级元件,并且变压器可设计为支持宽输入电压范围。但是,如果设计的最终应用不需要隔离该怎么办?如果是这样,考虑到输入离线,设计人员仍想使用反激式拓扑。集成了场效应晶体管 (FET) 和初级侧调节功能的控制器可提供小型反激式解决方案。

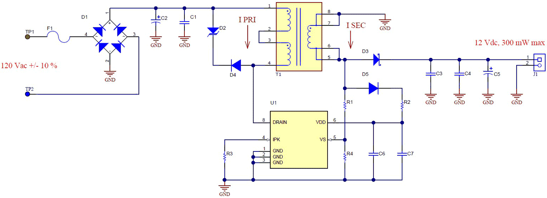
图 1 显示了使用具有初级侧调节功能的 UCC28910 反激式开关的非隔离式反激拓扑的示例原理图。虽然反激式拓扑是一种可行选择,但与之相比,离线反向降压拓扑的效率更高且 BOM 数量更少。在此电源设计小贴士中,我将探讨在低功率交流/直流转换中采用反向降压拓扑的优势。

GUID-20240205-SS0I-CHKD-ZW3M-BBXLCC903VZG-low.png图 1 这一非隔离反激式设计使用 UCC28910 反激式开关将交流电转换为直流电,但离线反向降压拓扑可以更高效地完成这项工作。

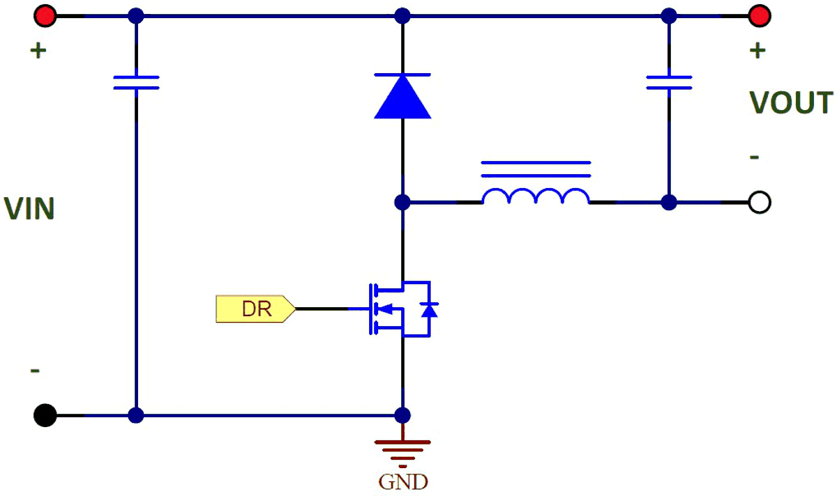
图 1 所示为反向降压拓扑的功率级。与反激式拓扑类似,反向降压拓扑包含两个开关元件、一个磁性元件(单个功率电感器而不是变压器)和两个电容器。顾名思义,反向降压拓扑与降压转换器类似。开关在输入电压与接地之间产生开关波形,然后开关波形通过电感/电容网络滤除。区别在于,输出电压调节为低于输入电压的电势。即使输出低于输入电压并“浮动”,它仍能为下游电子器件正常供电。

GUID-20240205-SS0I-68PB-SRZC-KWPTXVCRLP5P-low.png图 2 反向降压功率级的简化原理图。

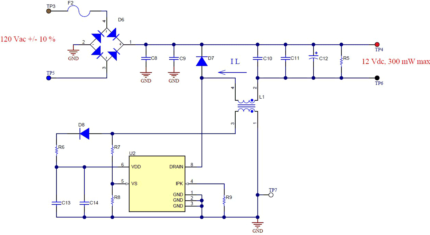
将 FET 放在低侧意味着它可以通过反激式控制器直接驱动。图 3 所示为使用 UCC28910 反激式开关的反向降压拓扑。一对一耦合电感器用作磁性开关元件。初级绕组用作功率级的电感器。次级绕组向控制器提供时序和输出电压调节信息,并为控制器的本地辅助电源 (VDD) 电容器充电。

GUID-20240205-SS0I-FPG9-B0NT-GC1ZGMPCVMDP-low.png图 3 使用 UCC28910 反激式开关的反向降压拓扑设计示例。

反激式拓扑的一个缺点是能量在变压器中的传输方式。此拓扑在 FET 导通时间内将能量存储在空气间隙中,并在 FET 关断时间内将能量传输到次级侧。实际变压器在初级侧会有一些漏电感。当能量传输到次级侧时,剩余能量存储在漏电感中。这种能量不可用,需要使用齐纳二极管或电阻/电容网络来耗散。

在降压拓扑中,泄漏能量在 FET 关断时间内通过二极管 D7 输送到输出端。这样可以减少元件数量并提高效率。

另一项差异是每个磁体的设计和导通损耗。由于反向降压拓扑只有一个绕组来传输电力,因此用于电力输送的所有电流都流经该绕组,这提供了良好的铜利用率。反激式拓扑的铜利用率没有这么高。当 FET 导通时,电流将流经初级绕组,但不会流经次级绕组。当 FET 关断时,电流在次级绕组上流动,而不会在初级绕组中流动。因此在反激式设计中,更多能量存储在变压器中,需要使用更多的铜才能提供相同大小的输出功率。

图 4 比较了具有相同输入和输出规格的降压电感器以及反激式变压器初级绕组和次级绕组的电流波形。左侧单个蓝色框显示了‌降压电感器波形,右侧两个红色框分别显示了反激式拓扑的初级绕组和次级绕组。

对于每个波形,导通损耗的计算方式为均方根电流的平方乘以绕组的电阻。由于降压拓扑只有一个绕组,因此磁性元件中的总传导损耗就是一个绕组的损耗。而反激式拓扑的总导通损耗是初级绕组和次级绕组损耗之和。此外,与类似功率级别的反向降压设计相比,反激式拓扑中磁体的物理尺寸更大。‌任一元件的储能均等于 ½ L × IPK2

对于图 4 中所示的波形,我计算得出反向降压拓扑需要存储的功率仅为反激式拓扑的四分之一。因此,与功率相同的反激式设计相比,反向降压设计的占用空间要小得多。

GUID-20240205-SS0I-FD3K-6PHW-L2KLSLXCGD6Z-low.png图 4 降压拓扑与反激式拓扑中电流波形的比较。

当不需要隔离时,反激式拓扑不一定是低功耗离线应用的最佳解决方案。由于您可以使用可能更小的变压器/电感器,因此反向降压设计能够以更低的 BOM 成本提供更高效率。对于电源电子产品设计人员,必须考虑所有可能的拓扑解决方案,以确定最适合给定应用的拓扑。