ZHCSME0B December   2020  – November 2022 TPS7A43

PRODUCTION DATA  

  1. 特性
  2. 应用
  3. 说明
  4. Revision History
  5. Pin Configuration and Functions
  6. Specifications
    1. 6.1 Absolute Maximum Ratings
    2. 6.2 ESD Ratings
    3. 6.3 Recommended Operating Conditions
    4. 6.4 Thermal Information
    5. 6.5 Electrical Characteristics
    6. 6.6 Typical Characteristics
  7. Detailed Description
    1. 7.1 Overview
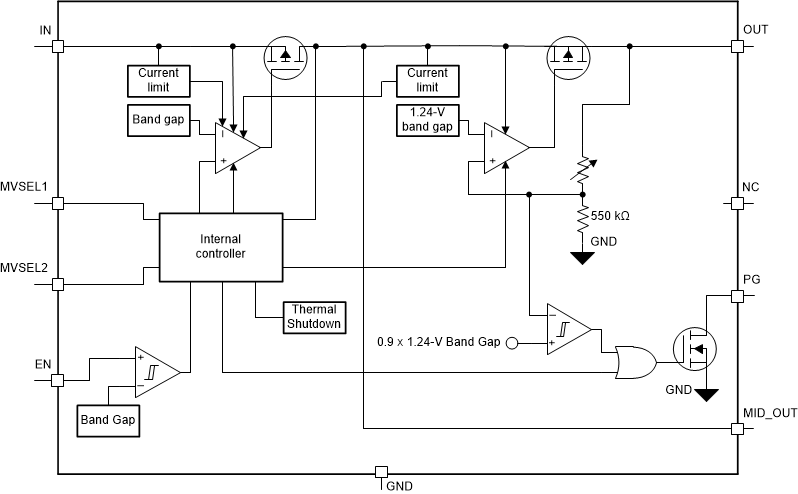
    2. 7.2 Functional Block Diagrams
    3. 7.3 Feature Description
      1. 7.3.1 MID_OUT Voltage Selection
      2. 7.3.2 Precision Enable
      3. 7.3.3 Dropout Voltage
      4. 7.3.4 Current Limit
      5. 7.3.5 Thermal Shutdown
      6. 7.3.6 Power Good
    4. 7.4 Device Functional Modes
      1. 7.4.1 Device Functional Mode Comparison
      2. 7.4.2 Normal Operation
      3. 7.4.3 Dropout Operation
      4. 7.4.4 Disabled
  8. Application and Implementation
    1. 8.1 Application Information
      1. 8.1.1 MID_OUT Voltage Setting
      2. 8.1.2 Adjustable Device Feedback Resistors
      3. 8.1.3 Recommended Capacitor Types
      4. 8.1.4 Input and Output Capacitor Requirements
      5. 8.1.5 Power Dissipation (PD)
      6. 8.1.6 Estimating Junction Temperature
    2. 8.2 Typical Application
      1. 8.2.1 Design Requirements
      2. 8.2.2 Detailed Design Procedure
      3. 8.2.3 Application Curves
    3. 8.3 Power Supply Recommendations
    4. 8.4 Layout
      1. 8.4.1 Layout Guidelines
      2. 8.4.2 Layout Examples
  9. Device and Documentation Support
    1. 9.1 Device Support
      1. 9.1.1 Development Support
        1. 9.1.1.1 Evaluation Modules
        2. 9.1.1.2 Spice Models
      2. 9.1.2 Device Nomenclature
    2. 9.2 Documentation Support
      1. 9.2.1 Related Documentation
    3. 9.3 接收文档更新通知
    4. 9.4 支持资源
    5. 9.5 Trademarks
    6. 9.6 Electrostatic Discharge Caution
    7. 9.7 术语表
  10. 10Mechanical, Packaging, and Orderable Information

Functional Block Diagrams

GUID-20210908-SS0I-VJ8T-MSFC-N4BHGRMXR4HC-low.gif Figure 7-1 Adjustable Version
GUID-20210908-SS0I-P79X-LHLB-DBHTXKTLS3Q7-low.gif Figure 7-2 Fixed Version