ZHCSM32B june   2021  – march 2023 TCA39306

PRODUCTION DATA  

  1. 特性
  2. 应用
  3. 说明
  4. 修订历史记录
  5. 引脚配置和功能
  6. 规格
    1. 6.1 绝对最大额定值
    2. 6.2 ESD 等级
    3. 6.3 建议运行条件
    4. 6.4 热性能信息
    5. 6.5 电气特性
    6. 6.6 开关特性
    7. 6.7 典型特性
  7. 参数测量信息
  8. 详细说明
    1. 8.1 概述
      1. 8.1.1 阈值电压的定义
      2. 8.1.2 正确的器件设置
      3. 8.1.3 使用 EN 引脚断开响应者与主总线的连接
      4. 8.1.4 通过 TCA39306 支持远程板插入到背板
      5. 8.1.5 开关配置
      6. 8.1.6 控制器位于器件的 1 侧或 2 侧
      7. 8.1.7 LDO 和 TCA39306 问题
      8. 8.1.8 VREF2 上的限流电阻
    2. 8.2 功能方框图
    3. 8.3 特性说明
      1. 8.3.1 使能 (EN) 引脚
      2. 8.3.2 电压转换
    4. 8.4 器件功能模式
  9. 应用和实施
    1. 9.1 应用信息
      1. 9.1.1 通用 I2C 应用
    2. 9.2 典型应用
      1. 9.2.1 设计要求
      2. 9.2.2 详细设计过程
        1. 9.2.2.1 双向电压转换
        2. 9.2.2.2 确定上拉电阻的大小
        3. 9.2.2.3 带宽
      3. 9.2.3 应用曲线
    3. 9.3 系统示例:I3C 使用注意事项
      1. 9.3.1 I3C 总线开关
      2. 9.3.2 I3C 总线电压转换
    4. 9.4 电源相关建议
    5. 9.5 布局
      1. 9.5.1 布局指南
      2. 9.5.2 布局示例
  10. 10器件和文档支持
    1. 10.1 接收文档更新通知
    2. 10.2 支持资源
    3. 10.3 商标
    4. 10.4 静电放电警告
    5. 10.5 术语表
  11. 11机械、封装和可订购信息

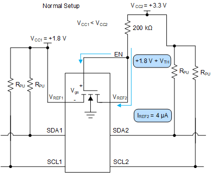
正确的器件设置

图 8-1 所示的正常设置中,使能引脚和 VREF2 短接在一起并连接至一个 200kΩ 的电阻器,然后建立一个等于 VREF1 加上 FET 阈值电压的基准电压。此基准电压有助于更有效地将低电平从一侧传递到另一侧,同时仍然分离两侧不同的上拉电压。

GUID-081BEE4B-18A7-4AF8-86DF-1EBDE997DB5D-low.gif图 8-1 正常设置

请注意确保 VREF2 在它和 VCC2 之间连接了一个外部电阻器。如果 VREF2 在没有电阻器的情况下直接连接到 VCC2 电源轨,那么从 VCC2 到 VCC1 没有外部电阻来限制电流,如图 8-2 所示。这实际上看起来像是供电流通过的低阻抗路径,如果流经导通 FET 的电流大于绝对最大额定值中指定的绝对最大连续通道电流,则可能会断开导通 FET。VCC1 和 VCC2 之间的电压差越高,连续通道电流越大。

图 8-2 显示了不适当的设置。如果 VCC2 大于 VCC1 但小于 Vth,则 VCC1 和 VCC2 之间的阻抗较高,导致漏源电流较低,所以不会对器件造成损坏。当 VCC2 变为比 VCC1 大 Vth 时,就会出现问题。在此事件期间,NFET 导通并开始传导电流。此电流取决于栅源电压和漏源电压。

GUID-EF7CD7C9-CD7A-433B-9262-4B1DD2356889-low.gif图 8-2 异常设置