ZHCSKH8C December   2009  – December 2019 BQ24072T , BQ24075T , BQ24079T

PRODUCTION DATA.  

  1. 特性
  2. 应用
  3. 说明
    1.     简化电路
  4. 修订历史记录
  5. 说明 (续)
  6. Device Options
  7. Pin Configuration and Functions
    1.     Pin Functions
  8. Specifications
    1. 8.1 Absolute Maximum Ratings
    2. 8.2 ESD Ratings
    3. 8.3 Recommended Operating Conditions
    4. 8.4 Thermal Information
    5. 8.5 Electrical Characteristics
    6. 8.6 Typical Characteristics
  9. Detailed Description
    1. 9.1 Overview
    2. 9.2 Functional Block Diagram
    3. 9.3 Feature Description
      1. 9.3.1  Undervoltage Lockout (UVLO)
      2. 9.3.2  Overvoltage Protection (OVP)
      3. 9.3.3  Dynamic Power-Path Management
      4. 9.3.4  Battery Charging
      5. 9.3.5  Charge Current Translator
      6. 9.3.6  Battery Detection and Recharge
      7. 9.3.7  Termination Disable (TD Input, BQ24072T)
      8. 9.3.8  Battery Disconnect (SYSOFF Input)
      9. 9.3.9  Dynamic Charge Timers (TMR Input)
      10. 9.3.10 Status Indicators (PGOOD, CHG)
      11. 9.3.11 Thermal Regulation and Thermal Shutdown
      12. 9.3.12 Battery Pack Temperature Monitoring
    4. 9.4 Device Functional Modes
      1. 9.4.1 Input Source Connected (Adapter or USB)
        1. 9.4.1.1 Input DPM Mode (VIN-DPM)
        2. 9.4.1.2 DPPM Mode
        3. 9.4.1.3 Battery Supplement Mode
      2. 9.4.2 Input Source Not Connected
  10. 10Applications and Implementation
    1. 10.1 Application Information
    2. 10.2 Typical Applications
      1. 10.2.1 Using the BQ24075T, BQ24079T to Disconnect the Battery from the System
        1. 10.2.1.1 Design Requirements
        2. 10.2.1.2 Detailed Design Procedure
          1. 10.2.1.2.1 Program the Fast Charge Current (ISET):
          2. 10.2.1.2.2 Program the Input Current Limit (ILIM):
          3. 10.2.1.2.3 Program 6.25-hour Fast-Charge Safety Timer (TMR):
          4. 10.2.1.2.4 TS Function:
          5. 10.2.1.2.5 CHG and PGOOD LED Status:
          6. 10.2.1.2.6 Processor Monitoring Status:
          7. 10.2.1.2.7 System ON/OFF (SYSOFF):
          8. 10.2.1.2.8 Selecting IN, OUT and BAT Capacitors
        3. 10.2.1.3 Application Curves
      2. 10.2.2 BQ24072T in a Host Controlled Charger Application
        1. 10.2.2.1 Design Requirements
        2. 10.2.2.2 Detailed Design Procedures
          1. 10.2.2.2.1 Termination Disable:
        3. 10.2.2.3 Application Curves
  11. 11Power Supply Recommendations
    1. 11.1 Power On
      1. 11.1.1 Half-Wave Adapters
  12. 12Layout
    1. 12.1 Layout Guidelines
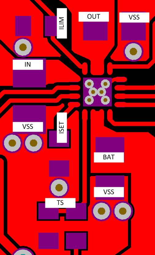
    2. 12.2 Layout Example
    3. 12.3 Thermal Package
  13. 13器件和文档支持
    1. 13.1 器件支持
      1. 13.1.1 第三方产品免责声明
    2. 13.2 相关链接
    3. 13.3 接收文档更新通知
    4. 13.4 支持资源
    5. 13.5 商标
    6. 13.6 静电放电警告
    7. 13.7 Glossary
  14. 14机械、封装和可订购信息

Layout Example

BQ24072T BQ24075T BQ24079T bq2407xT Layout.pngFigure 37. BQ2407xT Layout