ZHCSJF8F December   2008  – April 2019 TPS61175

PRODUCTION DATA.  

  1. 特性
  2. 应用
  3. 说明
    1.     Device Images
      1.      简化原理图
  4. 修订历史记录
  5. Pin Configuration and Functions
    1.     Pin Functions
  6. Specifications
    1. 6.1 Absolute Maximum Ratings
    2. 6.2 ESD Ratings
    3. 6.3 Recommended Operating Conditions
    4. 6.4 Thermal Information
    5. 6.5 Electrical Characteristics
    6. 6.6 Typical Characteristics
  7. Detailed Description
    1. 7.1 Overview
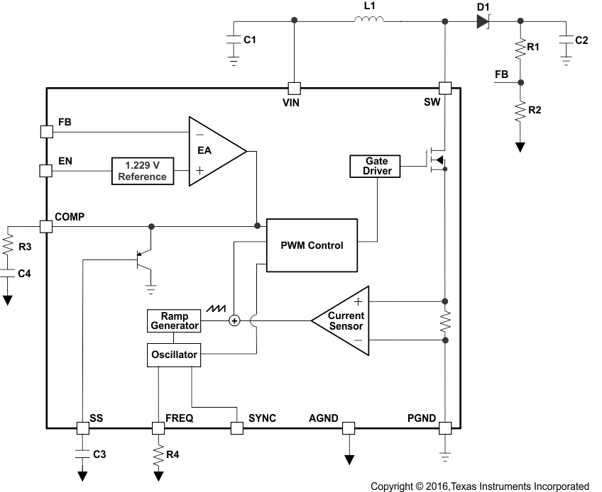
    2. 7.2 Functional Block Diagram
    3. 7.3 Feature Description
      1. 7.3.1 Switching Frequency
      2. 7.3.2 Soft Start
      3. 7.3.3 Overcurrent Protection
      4. 7.3.4 Enable and Thermal Shutdown
      5. 7.3.5 Undervoltage Lockout (UVLO)
    4. 7.4 Device Functional Modes
      1. 7.4.1 Minimum ON Time and Pulse Skipping
  8. Application and Implementation
    1. 8.1 Application Information
    2. 8.2 Typical Application
      1. 8.2.1 Design Requirements
      2. 8.2.2 Detailed Design Procedure
        1. 8.2.2.1  Custom Design with WEBENCH Tools
        2. 8.2.2.2  Determining the Duty Cycle
        3. 8.2.2.3  Selecting the Inductor
        4. 8.2.2.4  Computing the Maximum Output Current
        5. 8.2.2.5  Setting Output Voltage
        6. 8.2.2.6  Setting the Switching Frequency
        7. 8.2.2.7  Setting the Soft-Start Time
        8. 8.2.2.8  Selecting the Schottky Diode
        9. 8.2.2.9  Selecting the Input and Output Capacitors
        10. 8.2.2.10 Compensating the Small Signal Control Loop
      3. 8.2.3 Application Curves
  9. Power Supply Recommendations
  10. 10Layout
    1. 10.1 Layout Guidelines
    2. 10.2 Layout Example
    3. 10.3 Thermal Considerations
  11. 11器件和文档支持
    1. 11.1 器件支持
      1. 11.1.1 第三方产品免责声明
    2. 11.2 开发支持
      1. 11.2.1 使用 WEBENCH 工具创建定制设计
    3. 11.3 接收文档更新通知
    4. 11.4 社区资源
    5. 11.5 商标
    6. 11.6 静电放电警告
    7. 11.7 Glossary
  12. 12机械、封装和可订购信息

Functional Block Diagram

TPS61175 fbd_lvs892.gif