ZHCSGU2A July   2017  – September 2017 LP5569

PRODUCTION DATA.  

  1. 特性
  2. 应用
  3. 说明
  4. 修订历史记录
  5. Device Comparison Table
  6. Pin Configuration and Functions
  7. Specifications
    1. 7.1  Absolute Maximum Ratings
    2. 7.2  ESD Ratings
    3. 7.3  Recommended Operating Conditions
    4. 7.4  Thermal Information
    5. 7.5  Electrical Characteristics
    6. 7.6  Charge-Pump Electrical Characteristics
    7. 7.7  LED Current Sinks Electrical Characteristics
    8. 7.8  Logic Interface Characteristics
    9. 7.9  Timing Requirements (EN/PWM)
    10. 7.10 Serial-Bus Timing Requirements (SDA, SCL), See
    11. 7.11 External Clock Timing Requirements (CLK), See
    12. 7.12 Typical Characteristics
  8. Detailed Description
    1. 8.1 Overview
      1. 8.1.1 Programming
      2. 8.1.2 Energy Efficiency
      3. 8.1.3 Protection Features
    2. 8.2 Functional Block Diagram
    3. 8.3 Feature Description
      1. 8.3.1 Current Sinks
        1. 8.3.1.1 Overview
        2. 8.3.1.2 Controlling the Low-Side Current Sinks
          1. 8.3.1.2.1 Direct Register Control
          2. 8.3.1.2.2 Controlling by Program Execution Engines
          3. 8.3.1.2.3 Master Fader Control
            1. 8.3.1.2.3.1 PWM Master Fader on EN/PWM Pin
            2. 8.3.1.2.3.2 PWM Master Fader Resolution and Input Frequency Range
            3. 8.3.1.2.3.3 PWM Master Fader Hysteresis
          4. 8.3.1.2.4 EN/PWM Input Timeout
      2. 8.3.2 Charge Pump
        1. 8.3.2.1 Overview
        2. 8.3.2.2 Pre-Regulation
        3. 8.3.2.3 Input Current Limit
        4. 8.3.2.4 Output Discharge
        5. 8.3.2.5 Controlling the Charge Pump
        6. 8.3.2.6 LED Forward Voltage Monitoring
      3. 8.3.3 Energy Efficiency
        1. 8.3.3.1 LED Powering
      4. 8.3.4 Automatic Power-Save Mode
      5. 8.3.5 Protection Features
        1. 8.3.5.1 Thermal Shutdown (TSD)
        2. 8.3.5.2 Undervoltage Lockout (UVLO)
        3. 8.3.5.3 Power-On Reset (POR)
        4. 8.3.5.4 LED Fault Detection
          1. 8.3.5.4.1 Open LED
          2. 8.3.5.4.2 Shorted LED
      6. 8.3.6 Clock Generation and Synchronization
      7. 8.3.7 GPIO/TRIG/INT Multifunctional I/O
    4. 8.4 Device Functional Modes
      1. 8.4.1 Modes Of Operation
    5. 8.5 Programming
      1. 8.5.1 I2C Interface
        1. 8.5.1.1 Data Validity
        2. 8.5.1.2 Start and Stop Conditions
        3. 8.5.1.3 Transferring Data
        4. 8.5.1.4 I2C Slave Addressing
        5. 8.5.1.5 Control Register Write Cycle
        6. 8.5.1.6 Control Register Read Cycle
        7. 8.5.1.7 Auto-Increment Feature
      2. 8.5.2 Execution Engine Programming
        1. 8.5.2.1 SRAM Memory
        2. 8.5.2.2 Variables
        3. 8.5.2.3 Instruction Set
        4. 8.5.2.4 LED Driver Instructions
          1. 8.5.2.4.1 Ramp
          2. 8.5.2.4.2 Ramp Instruction Application Example
          3. 8.5.2.4.3 Set_PWM
          4. 8.5.2.4.4 Wait
        5. 8.5.2.5 LED Mapping Instructions
          1. 8.5.2.5.1  LOAD_START and LOAD_END
          2. 8.5.2.5.2  MAP_START
          3. 8.5.2.5.3  MAP_SEL
          4. 8.5.2.5.4  MAP_CLR
          5. 8.5.2.5.5  MAP_NEXT
          6. 8.5.2.5.6  LOAD_NEXT
          7. 8.5.2.5.7  MAP_PREV
          8. 8.5.2.5.8  LOAD_PREV
          9. 8.5.2.5.9  MAP_ADDR
          10. 8.5.2.5.10 LOAD_ADDR
        6. 8.5.2.6 Branch Instructions
          1. 8.5.2.6.1 BRANCH
          2. 8.5.2.6.2 INT
          3. 8.5.2.6.3 RST
          4. 8.5.2.6.4 END
          5. 8.5.2.6.5 TRIGGER and TRIG_CLEAR
          6. 8.5.2.6.6 JNE, JGE, JL, and JE
        7. 8.5.2.7 Data Transfer and Arithmetic Instructions
          1. 8.5.2.7.1 LD
          2. 8.5.2.7.2 ADD
          3. 8.5.2.7.3 SUB
    6. 8.6 Register Maps
      1. 8.6.1 LP5569_MAP Registers
        1. 8.6.1.1  CONFIG Register (Address = 0h) [reset = 0h]
        2. 8.6.1.2  LED_ENGINE_CONTROL1 Register (Address = 1h) [reset = 0h]
        3. 8.6.1.3  LED_ENGINE_CONTROL2 Register (Address = 2h) [reset = 0h]
        4. 8.6.1.4  LED0_CONTROL Register (Address = 7h) [reset = 0h]
        5. 8.6.1.5  LED1_CONTROL Register (Address = 8h) [reset = 0h]
        6. 8.6.1.6  LED2_CONTROL Register (Address = 9h) [reset = 0h]
        7. 8.6.1.7  LED3_CONTROL Register (Address = Ah) [reset = 0h]
        8. 8.6.1.8  LED4_CONTROL Register (Address = Bh) [reset = 0h]
        9. 8.6.1.9  LED5_CONTROL Register (Address = Ch) [reset = 0h]
        10. 8.6.1.10 LED6_CONTROL Register (Address = Dh) [reset = 0h]
        11. 8.6.1.11 LED7_CONTROL Register (Address = Eh) [reset = 0h]
        12. 8.6.1.12 LED8_CONTROL Register (Address = Fh) [reset = 0h]
        13. 8.6.1.13 LED0_PWM Register (Address = 16h) [reset = 0h]
        14. 8.6.1.14 LED1_PWM Register (Address = 17h) [reset = 0h]
        15. 8.6.1.15 LED2_PWM Register (Address = 18h) [reset = 0h]
        16. 8.6.1.16 LED3_PWM Register (Address = 19h) [reset = 0h]
        17. 8.6.1.17 LED4_PWM Register (Address = 1Ah) [reset = 0h]
        18. 8.6.1.18 LED5_PWM Register (Address = 1Bh) [reset = 0h]
        19. 8.6.1.19 LED6_PWM Register (Address = 1Ch) [reset = 0h]
        20. 8.6.1.20 LED7_PWM Register (Address = 1Dh) [reset = 0h]
        21. 8.6.1.21 LED8_PWM Register (Address = 1Eh) [reset = 0h]
        22. 8.6.1.22 LED0_CURRENT Register (Address = 22h) [reset = AFh]
        23. 8.6.1.23 LED1_CURRENT Register (Address = 23h) [reset = AFh]
        24. 8.6.1.24 LED2_CURRENT Register (Address = 24h) [reset = AFh]
        25. 8.6.1.25 LED3_CURRENT Register (Address = 25h) [reset = AFh]
        26. 8.6.1.26 LED4_CURRENT Register (Address = 26h) [reset = AFh]
        27. 8.6.1.27 LED5_CURRENT Register (Address = 27h) [reset = AFh]
        28. 8.6.1.28 LED6_CURRENT Register (Address = 28h) [reset = AFh]
        29. 8.6.1.29 LED7_CURRENT Register (Address = 29h) [reset = AFh]
        30. 8.6.1.30 LED8_CURRENT Register (Address = 2Ah) [reset = AFh]
        31. 8.6.1.31 MISC Register (Address = 2Fh) [reset = 40h]
        32. 8.6.1.32 ENGINE1_PC Register (Address = 30h) [reset = 0h]
        33. 8.6.1.33 ENGINE2_PC Register (Address = 31h) [reset = 0h]
        34. 8.6.1.34 ENGINE3_PC Register (Address = 32h) [reset = 0h]
        35. 8.6.1.35 MISC2 Register (Address = 33h) [reset = 2h]
        36. 8.6.1.36 ENGINE_STATUS Register (Address = 3Ch) [reset = 80h]
        37. 8.6.1.37 IO_CONTROL Register (Address = 3Dh) [reset = 2h]
        38. 8.6.1.38 VARIABLE_D Register (Address = 3Eh) [reset = 0h]
        39. 8.6.1.39 RESET Register (Address = 3Fh) [reset = 0h]
        40. 8.6.1.40 ENGINE1_VARIABLE_A Register (Address = 42h) [reset = 0h]
        41. 8.6.1.41 ENGINE2_VARIABLE_A Register (Address = 43h) [reset = 0h]
        42. 8.6.1.42 ENGINE3_VARIABLE_A Register (Address = 44h) [reset = 0h]
        43. 8.6.1.43 MASTER_FADER1 Register (Address = 46h) [reset = 0h]
        44. 8.6.1.44 MASTER_FADER2 Register (Address = 47h) [reset = 0h]
        45. 8.6.1.45 MASTER_FADER3 Register (Address = 48h) [reset = 0h]
        46. 8.6.1.46 MASTER_FADER_PWM Register (Address = 4Ah) [reset = 0h]
        47. 8.6.1.47 ENGINE1_PROG_START Register (Address = 4Bh) [reset = 0h]
        48. 8.6.1.48 ENGINE2_PROG_START Register (Address = 4Ch) [reset = 0h]
        49. 8.6.1.49 ENGINE3_PROG_START Register (Address = 4Dh) [reset = 0h]
        50. 8.6.1.50 PROG_MEM_PAGE_SELECT Register (Address = 4Fh) [reset = 0h]
        51. 8.6.1.51 PROGRAM_MEM_00 Register (Address = 50h) [reset = 0h]
        52. 8.6.1.52 PROGRAM_MEM_01 Register (Address = 51h) [reset = 0h]
        53. 8.6.1.53 PROGRAM_MEM_02 Register (Address = 52h) [reset = 0h]
        54. 8.6.1.54 PROGRAM_MEM_03 Register (Address = 53h) [reset = 0h]
        55. 8.6.1.55 PROGRAM_MEM_04 Register (Address = 54h) [reset = 0h]
        56. 8.6.1.56 PROGRAM_MEM_05 Register (Address = 55h) [reset = 0h]
        57. 8.6.1.57 PROGRAM_MEM_06 Register (Address = 56h) [reset = 0h]
        58. 8.6.1.58 PROGRAM_MEM_07 Register (Address = 57h) [reset = 0h]
        59. 8.6.1.59 PROGRAM_MEM_08 Register (Address = 58h) [reset = 0h]
        60. 8.6.1.60 PROGRAM_MEM_09 Register (Address = 59h) [reset = 0h]
        61. 8.6.1.61 PROGRAM_MEM_10 Register (Address = 5Ah) [reset = 0h]
        62. 8.6.1.62 PROGRAM_MEM_11 Register (Address = 5Bh) [reset = 0h]
        63. 8.6.1.63 PROGRAM_MEM_12 Register (Address = 5Ch) [reset = 0h]
        64. 8.6.1.64 PROGRAM_MEM_13 Register (Address = 5Dh) [reset = 0h]
        65. 8.6.1.65 PROGRAM_MEM_14 Register (Address = 5Eh) [reset = 0h]
        66. 8.6.1.66 PROGRAM_MEM_15 Register (Address = 5Fh) [reset = 0h]
        67. 8.6.1.67 PROGRAM_MEM_16 Register (Address = 60h) [reset = 0h]
        68. 8.6.1.68 PROGRAM_MEM_17 Register (Address = 61h) [reset = 0h]
        69. 8.6.1.69 PROGRAM_MEM_18 Register (Address = 62h) [reset = 0h]
        70. 8.6.1.70 PROGRAM_MEM_19 Register (Address = 63h) [reset = 0h]
        71. 8.6.1.71 PROGRAM_MEM_20 Register (Address = 64h) [reset = 0h]
        72. 8.6.1.72 PROGRAM_MEM_21 Register (Address = 65h) [reset = 0h]
        73. 8.6.1.73 PROGRAM_MEM_22 Register (Address = 66h) [reset = 0h]
        74. 8.6.1.74 PROGRAM_MEM_23 Register (Address = 67h) [reset = 0h]
        75. 8.6.1.75 PROGRAM_MEM_24 Register (Address = 68h) [reset = 0h]
        76. 8.6.1.76 PROGRAM_MEM_25 Register (Address = 69h) [reset = 0h]
        77. 8.6.1.77 PROGRAM_MEM_26 Register (Address = 6Ah) [reset = 0h]
        78. 8.6.1.78 PROGRAM_MEM_27 Register (Address = 6Bh) [reset = 0h]
        79. 8.6.1.79 PROGRAM_MEM_28 Register (Address = 6Ch) [reset = 0h]
        80. 8.6.1.80 PROGRAM_MEM_29 Register (Address = 6Dh) [reset = 0h]
        81. 8.6.1.81 PROGRAM_MEM_30 Register (Address = 6Eh) [reset = 0h]
        82. 8.6.1.82 PROGRAM_MEM_31 Register (Address = 6Fh) [reset = 0h]
        83. 8.6.1.83 ENGINE1_MAPPING1 Register (Address = 70h) [reset = 0h]
        84. 8.6.1.84 ENGINE1_MAPPING2 Register (Address = 71h) [reset = 0h]
        85. 8.6.1.85 ENGINE2_MAPPING1 Register (Address = 72h) [reset = 0h]
        86. 8.6.1.86 ENGINE2_MAPPING2 Register (Address = 73h) [reset = 0h]
        87. 8.6.1.87 ENGINE3_MAPPING1 Register (Address = 74h) [reset = 0h]
        88. 8.6.1.88 ENGINE3_MAPPING2 Register (Address = 75h) [reset = 0h]
        89. 8.6.1.89 PWM_CONFIG Register (Address = 80h) [reset = 4h]
        90. 8.6.1.90 LED_FAULT1 Register (Address = 81h) [reset = 0h]
        91. 8.6.1.91 LED_FAULT2 Register (Address = 82h) [reset = 0h]
        92. 8.6.1.92 GENERAL_FAULT Register (Address = 83h) [reset = 4h]
  9. Application and Implementation
    1. 9.1 Application Information
    2. 9.2 Typical Applications
      1. 9.2.1 Single LP5569 Application
        1. 9.2.1.1 Design Requirements
        2. 9.2.1.2 Detailed Design Procedure
        3. 9.2.1.3 Application Curves
      2. 9.2.2 Using Multiple LP5569 Devices
        1. 9.2.2.1 Design Requirements
        2. 9.2.2.2 Detailed Design Procedure
        3. 9.2.2.3 Application Curves
  10. 10Power Supply Recommendations
  11. 11Layout
    1. 11.1 Layout Guidelines
      1. 11.1.1 Flying Capacitor Placement
      2. 11.1.2 Output Capacitor Placement
      3. 11.1.3 Input Capacitor Placement
    2. 11.2 Layout Example
  12. 12器件和文档支持
    1. 12.1 器件支持
      1. 12.1.1 Third-Party Products Disclaimer
    2. 12.2 接收文档更新通知
    3. 12.3 社区资源
    4. 12.4 商标
    5. 12.5 静电放电警告
    6. 12.6 Glossary
  13. 13机械、封装和可订购信息

Detailed Description

Overview

The LP5569 device is a fully integrated lighting management unit for producing lighting effects for various LED applications. The LP5569 device includes all necessary power management, low-side current sinks, two-wire serial I2C-compatible interface, and programmable LED engines. The overall maximum current for each of the nine drivers is set with 8-bit resolution. The LP5569 device controls LED luminance with a pulse-width modulation (PWM) scheme with a resolution of 12 bits at 20 kHz, which is achieved by using 3-bit dithering.

Programming

The LP5569 device provides flexibility and programmability for dimming and sequencing control. Each LED can be controlled directly and independently through the serial interface, or LED drivers can be grouped together for preprogrammed flashing patterns. The device has three independent program execution engines. Each engine can control 1 to 9 LED driver outputs, but more than one engine cannot simultaneously control the same LED driver output. Any engine can be used as the master fader for all three engines.

Energy Efficiency

An integrated 1× or 1.5× charge pump with adaptive control provides supply voltage for LEDs when operating with low input voltage. Because the LED drivers are low-side sinks, some or all LEDs can be powered from an external source if available. The LP5569 device has very low standby current and an automatic power-save mode when the LEDs are inactive.

Protection Features

Protection features include power-on reset, charge-pump input-current limiter, thermal shutdown (TSD), and undervoltage lockout (UVLO).

Functional Block Diagram

LP5569 block_diagram_snvsap8.gif

Feature Description

Current Sinks

Overview

The LP5569 LED drivers are constant-current sources. Maximum output-current scale can be programmed by control registers up to 25.5 mA. The overall maximum current is set by 8-bit output current-control registers with 100-μA step size. Each of the 9 LED drivers has a separate output-current control register. The LED luminance pattern (dimming) is controlled with a PWM technique, which has 12-bit resolution during ramping and 8-bit user control. The LED current-sink PWM frequency is 20 kHz.

High 20-kHz PWM frequency and 12-bit control accuracy are achieved by using 3-bit dithering for PWM control. There is a 9-bit pure PWM resolution generated in the PWM generators, and one least-significant bit (1 LSB) is toggled in eight periods to output a smaller average step. For 3-bit dithering, every eighth pulse is made 1 LSB longer to increase the average value by 1 / 8th. Figure 12 shows an example of 9-bit PWM value, step of 4 / 8 (0.5) and its 12-bit representation.

LP5569 dither_snvsap8.gif Figure 12. Dithering

A phase-shift PWM scheme allows delaying the time when each LED driver is active. When the LED drivers are not activated simultaneously, the peak load current from the charge-pump output is greatly decreased. This also reduces input-current ripple and ceramic-capacitor audible ringing. LED drivers are grouped into three different phases. In phase 1, the rising edge of the PWM pulse is fixed in time. In phase 2, the middle point of the PWM pulse is fixed, and the pulse spreads to both directions when PWM duty cycle is increased. Phase 3 has a fixed falling edge, that is, the rising edge of the pulse is changed when the duty cycle changes.

LP5569 phase_shift_snvsap8.gif Figure 13. LED Phase Shift

LED dimming is controlled according to an exponential or linear scale (see Figure 14) In exponential mode, the PWM output percent can be approximated by the following two equations:

  • Less than or equal to code 64: y = 0.0125x – 0.0066.
  • Greater than code 64: y = 0.7835e0.0217x
.

LP5569 lin_log_control_snvsap8.gif Figure 14. 8-Bit User PWM Control, Exponential and Linear Dimming

Controlling the Low-Side Current Sinks

Direct Register Control

All LP5569 LED drivers, LED0 to LED8, can be controlled independently through the two-wire serial I2C-compatible interface. For each low-side driver there is an 8-bit PWM control register which can be used to control the LED PWM duty-cycle value. This register cannot be written when the program execution engine is active, which could result in undesirable behavior. Care should be taken to update these registers only when the program execution engine is idle.

Controlling by Program Execution Engines

Engine control is used when the user wants to create programmed sequences. The program execution engine updates the direct-control registers when active. Therefore, if the user has set the PWM register to a certain value, it is automatically overridden when the program execution engine controls the driver. LED control and program-execution-engine operation is described in Programming.

Master Fader Control

In addition to LED-by-LED PWM register control, the LP5569 device is equipped with a master-fader control, which allows the user to fade in or fade out multiple LEDs from the EN/PWM pin or by writing to the master fader registers. This is a useful function to minimize serial bus traffic between the MCU and the LP5569 device. The LP5569 device has three master fader registers, so it is possible to form three master fader groups. Either writing master fader registers through the I2C interface directly or through LED engine control can set the master fader register values. The final output PWM duty cycle is the PWM register duty-cycle value multiplied by the duty-cycle value of the master fader register.

LP5569 5master fader.jpg Figure 15. Simplified Data Flow of Master Fader

PWM Master Fader on EN/PWM Pin

The EN/PWM pin provides a dual-function input. On power up, the pin functions as the device enable (EN) function, where the first rising edge enables the LP5569 device. After the chip_en bit is set high in the CONFIG register, the pin is reconfigured for PWM master-fader control of the LEDs. The LEDx_CONTROL register (addresses 07h–0Fh) MF_MAPPINGx bits = 5h configures LEDx for PWM control.

The PWM input is a sampled input which converts the input duty-cycle information into an 11-bit code. The use of a sampled input eliminates any noise and current ripple that is typical of traditional PWM-controlled LED drivers. The PWM input uses logic-level thresholds with VIH_MIN = 1.25 V and VIL_MAX = 0.4 V. Because this is a sampled input, there are limits on the maximum PWM input frequency as well as the resolution that can be achieved.

PWM Master Fader Resolution and Input Frequency Range

The PWM input frequency range is 100 Hz to 20 kHz. To achieve the full 11-bit maximum resolution of PWM duty cycle to the code, the input PWM duty cycle must be ≥ 11 bits, and the PWM sample period (1 / fSAMPLE) must be smaller than the minimum PWM input pulse duration. Figure 16 shows the possible brightness code resolutions based on the input PWM frequency.

LP5569 D003_SNVSAP8.gif
Figure 16. PWM Resolution vs PWM Input Frequency

PWM Master Fader Hysteresis

To prevent jitter on the input PWM signal from feeding through the PWM path and causing oscillations in the LED current, the LP5569 device offers seven selectable hysteresis settings. The hysteresis works by forcing a specific number of 11-bit LSB code transitions to occur in the input duty cycle before the LED current changes. Table 1 describes the hysteresis. The hysteresis only applies during a change in direction of brightness currents. Once the change in direction has taken place, the PWM input must overcome the required LSB(s) of the hysteresis setting before the brightness change takes effect. Once the initial hysteresis has been overcome and the direction in brightness change remains the same, the PWM-to-current response changes with no hysteresis.

Table 1. PWM Input Hysteresis

HYSTERESIS SETTING
(0x80 bits [2:0])
MIN. CHANGE IN PWM PULSE DURATION (Δt) REQUIRED TO CHANGE LED CURRENT, AFTER DIRECTION CHANGE
(for fPWM < 11.7 kHz)
MIN. CHANGE IN PWM DUTY CYCLE (ΔD) REQUIRED TO CHANGE LED CURRENT AFTER DIRECTION CHANGE MIN (ΔILED), INCREASE FOR INITIAL CODE
EXPONENTIAL MODE LINEAR MODE
000 (0 LSB) 1 / (fPWM × 2047) 0.05% 0.3% 0.05%
001 (1 LSB) 1 / (f PWM× 1023) 0.1% 0.61% 0.1%
010 (2 LSB) 1 / (fPWM × 511) 0.2% 1.21% 0.2%
011 (3 LSB) 1 / (fPWM × 255) 0.39% 2.4% 0.39%
100 (4 LSB) 1 / (fPWM × 127) 0.78% 4.74% 0.78%
101 (5 LSB) 1 / (fPWM × 63) 1.56% 9.26% 1.56%
110 (6 LSB) 1 / (fPWM × 31) 3.12% 17.66% 3.12%
LP5569 PWM_Hysteresis.gif Figure 17. PWM Hysteresis Example

EN/PWM Input Timeout

The EN/PWM input timeout feature has two operating modes as follows:

  • STANDBY state: EN/PWM low for > 15 ms shuts down the LP5569 device and returns to the DISABLED state (see Figure 20).

Charge Pump

Overview

The LP5569 device includes a pre-regulated switched-capacitor charge pump with a programmable voltage multiplication of 1× or 1.5×. In 1.5× mode, by combining the principles of a switched-capacitor charge pump and a linear regulator, a regulated 4.5-V output is generated from the VIN input within its normal voltage range. A two-phase non-overlapping clock, generated internally, controls the operation of the charge pump. During the charge phase, both flying capacitors (CFLY1 and CFLY2) are charged from input voltage. In the pump phase that follows, the flying capacitors are discharged to the output. A traditional switched-capacitor charge pump operating in this manner uses switches with very low on-resistance, ideally 0 Ω, to generate an output voltage that is 1.5× the input voltage. The LP5569 device regulates the output voltage by controlling the resistance of the input-connected pass-transistor switches in the charge pump.

Pre-Regulation

The very low input-current ripple of the LP5569 device, resulting from internal pre-regulation, adds minimal noise to the input line. The core of the LP5569 device is very similar to that of a basic switched-capacitor charge pump: it is composed of switches and two flying capacitors (external). Regulation is achieved by controlling the current through the switches connected to the VIN pin (one switch in each phase). The regulation occurs before the voltage multiplication, giving rise to the term pre-regulation. It is pre-regulation that eliminates most of the input-current ripple that is a typical and undesirable characteristic of a many switched-capacitor converters.

Input Current Limit

The LP5569 device contains current-limit circuitry that protects the device in the event of excessive input current and/or output shorts to ground. The input current is limited to 600 mA (typical) when the output is shorted directly to ground. When the LP5569 device is current limiting, power dissipation in the device is likely to be quite high. In this event, thermal cycling should be expected.

Output Discharge

The LP5569 device provides a feature to discharge the charge-pump output capacitor. The charge-pump output pulldown is not enabled when the MISC2 register (address 33h) CP_DIS_DISCH bit = 1. The charge pump output pulldown is enabled when the CP_DIS_DISCH bit = 0. The pulldown draws a minimal current from the output capacitor (300 μA typical) when in the SHUTDOWN and STANDBY states.

Controlling the Charge Pump

The charge pump is controlled with two CP_MODE bits in the MISC register (address 2Fh). When both of the bits are low, the charge pump is disabled, and output voltage is pulled down as described in Output Discharge. The charge pump can be forced to the bypass mode, so the battery voltage is connected directly to the current source; in 1.5× mode the output voltage is boosted to 4.5 V. In automatic mode, the charge-pump operation mode is determined by saturation of the constant-current drivers described in LED Forward Voltage Monitoring.

LED Forward Voltage Monitoring

When the charge-pump automatic-mode selection is enabled, voltages on the LED current sinks LED0 to LED8 are monitored. If the current sinks do not have enough headroom, the charge pump gain is set to 1.5× and remains in 1.5× mode until one of the following occurs:

  • The LP5569 device enters the SHUTDOWN state and goes through the INITIALIZATION or STARTUP state.
  • The charge-pump mode is forced to 1× mode via the MISC register.
  • The LP5569 device exits power save when the charge pump is in automatic mode (CP_MODE bits = 3h).
A current-sink saturation monitor is selectable to one of four fixed voltage thresholds. The charge-pump gain is set to 1× when the battery voltage is high enough to supply all LEDs. Note: forward-voltage monitoring is disabled when the LEDx_CONTROL (addresses 07h–0Fh) register EXTERNAL_POWERx bit = 1.

LP5569 30198607.gif Figure 18. Forward-Voltage-Monitoring and Gain-Control Block

Energy Efficiency

LED Powering

The red LED (R) element of an RGB LED typically has a forward voltage of about 2 V. These LEDs can be powered directly from the input voltage because battery voltage is typically high enough to drive red LEDs over the whole operating voltage range. This allows driving of three RGB LEDs with good efficiency because the red LEDs do not load the charge pump. When the LEDx_CONTROL (address 07h–0Fh) register EXTERNAL_POWERx bit = 1, the LEDx output is configured for external supply, and forward-voltage monitoring is disabled.

Automatic Power-Save Mode

When the LED outputs are not active, the LP5569 device is able to enter the power-save mode automatically, thus lowering idle-current consumption down to 10 μA (typical). Automatic power-save mode is enabled when the MISC register (address 2Fh) POWERSAVE_EN bit = 1. Almost all analog blocks are powered down in power save, if an external clock signal is used. The charge pump enters the weak 1× mode using a passive current-limited keep-alive switch, which keeps the output voltage at the battery level to reduce output-voltage transients.

During program execution, the LP5569 device can enter power save if there is no PWM activity in any of the LED driver outputs. To prevent short power-save sequences during program execution, the device has an instruction look-ahead filter. In power-save mode, program execution continues without interruption. When an instruction that requires PWM activity is executed, a fast internal start-up sequence is started automatically.

Protection Features

Thermal Shutdown (TSD)

The LP5569 device implements a thermal shutdown mechanism to protect the device from damage due to overheating. When the junction temperature rises to 150°C (typical), the device switches into shutdown mode. The LP5569 device releases thermal shutdown when the junction temperature of the device decreases to 130°C (typical).

Thermal shutdown is most often triggered by self-heating, which occurs when there is excessive power dissipation in the device and/or insufficient thermal dissipation. LP5569 power dissipation increases with increased output current and input voltage. When self-heating brings on thermal shutdown, thermal cycling is the typical result. Thermal cycling is the repeating process where the part self-heats, enters thermal shutdown (where internal power dissipation is practically zero), cools, turns on, and then heats up again to the thermal shutdown threshold. Thermal cycling is recognized by a pulsing output voltage and can be stopped by reducing the internal power dissipation (reduce input voltage and/or output current) or the ambient temperature. If thermal cycling occurs under desired operating conditions, thermal dissipation performance must be improved to accommodate the power dissipation of the LP5569 device. The QFN package is designed to have excellent thermal properties that, when soldered to a PCB designed to aid thermal dissipation, allows the LP5569 device to operate under very demanding power-dissipation conditions.

Undervoltage Lockout (UVLO)

The LP5569 device has an internal comparator that monitors the voltage at VIN. If the input voltage drops to 2.2 V (nominal), undervoltage is detected, the LED outputs and the charge pump shut down, and the corresponding fault bit is set in the fault register. Hysteresis is implemented for the threshold level to avoid continuous triggering of a fault when the threshold is reached. If the input voltage rises above 2.3 V (nominal), the LP5569 device resumes normal operation.

Power-On Reset (POR)

The LP5569 device has internal comparators that monitor the voltages at VIN and V1P8. When VVIN is below 2.2 V or V1P8 is below 1.3 V, reset is active and the LP5569 device is in the DISABLED state.

LED Fault Detection

The LP5569 device contains both open-LED and shorted-LED fault detection. These fault detections are designed to be used in production-level testing and not normal operation. For the fault flags to operate, they must be enabled via the MISC2 register (address 33h) LED_OPEN_TEST and LED_SHORT_TEST bits. The fault flags are shared by both open-LED and shorted-LED tests so only one can be enabled at a time. The default LED-fault status is ready in the LED_FAULT1 and LED_FAULT2 registers (addresses 81h and 82h). The following sections detail the proper procedure for reading back open and short faults in the LED strings.

Open LED

The LP5569 device features one fault flag per LED, indicating one or more of the active low-voltage LED strings are open. An open in a low-voltage LED string is flagged if the voltage at the input to any active low-voltage current sink goes below the drv_headroom[1:0] setting in the MISC2 register. The procedure for detecting an open-LED fault is:

  1. Set the LP5569 device in the STANDBY state.
  2. Configure the charge pump in the 1.5× mode.
  3. Set the LED_OPEN_TEST bit = 1 in the MISC2 register (address 33h).
  4. Set the chip_en bit = 1 in the CONTROL register (address 0h) with the LP5569 device in the NORMAL state.
  5. Wait at least 500 µs.
  6. Enable all LEDs, and set all LEDs to 100% brightness.
  7. Wait at least 500 µs.
  8. Check the fault status of the LED_FAULT1 and LED_FAULT2 registers.
  9. Set the LED_OPEN_TEST bit = 0 in the MISC2 register (address 33h).
  10. Set all LEDs to 0% brightness.

Shorted LED

The LP5569 device features one fault flag per LED, indicating when any active LED is shorted (anode to cathode). During the LED short test, the charge pump is forced to the 1× mode. A short in the LED is determined when the LED voltage (VIN –V LEDx) falls below 1 V. The procedure for detecting a shorted-LED fault is:

  1. Set the LP5569 device in the STANDBY state.
  2. Configure the charge pump in the 1× mode, set LED PWM (0x16–0x1E) and LED current (0x22–0x2A) to maximum value, depending on the LED channel being tested.
  3. Set the chip_en bit in the CONFIG register = 1 and the LP5569 device to the NORMAL state.
  4. Wait at least 500 µs.
  5. Enable all LEDs, and set brightness to 100%.
  6. Set the LED_SHORT_TEST bit = 1 in the MISC2 register (address 33h).
  7. Wait at least 500 µs.
  8. Check the fault status of the LED Fault1 and LED Fault2 registers.
  9. Set the LED_SHORT_TEST bit = 0 in in the MISC2 register (address 33h).
  10. Set all LEDs to 0% brightness.

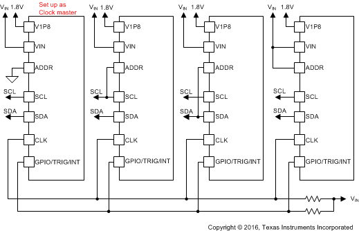
Clock Generation and Synchronization

The LP5569 device can generate a 32-kHz clock signal and use it for synchronizing multiple devices. The CLK pin is configured as an input by default. When the EN_CLK_OUT bit = 1 in the IO_CONTROL register (address 3Dh) the LP5569 device drives the CLK pin using its 32-kHz oscillator.

LP5569 syncronising_multiple_devices_without_ext_clock_sig_snvsap8.gif Figure 19. Synchronizing Multiple Devices Using the Clock Generator

GPIO/TRIG/INT Multifunctional I/O

The GPIO/TRIG/INT pin is configured by the GPIO_CONFIG bits in the IO_CONTROL register (address 3Dh). The default configuration for this pin is the INT function.

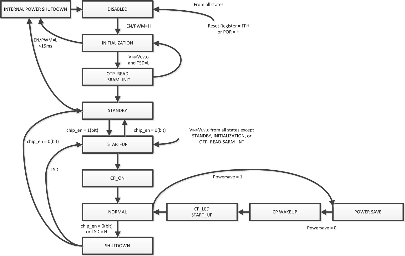
Device Functional Modes

Modes Of Operation

    CP_LED_STARTUP: LED drivers are enabled. The device enters NORMAL after 300 µs (typical).
    CP_ON: Charge pump is enabled per CP_MODE bits, and charge-pump output voltage is within regulation after 300 µs (typical).
    CP_WAKEUP After the power-save condition is no longer met, the device enters the CP_WAKEUP state. The device enters CP_LED_STARTUP after 100 µs (typical).
    DISABLED:The device enters this state when logic receives POR or the EN/PWM pin is low for longer than 15 ms (typical). The internal logic is disabled in this state to minimize power consumption. The mode changes to INITIALIZATION when a rising edge has been detected in the EN/PWM pin and TSD is inactive.
    INITIALIZATION:This state duration is 2 ms (typical). The device enters the OTP_READ–SRAM_INIT state if VVIN is above the VUVLO level, and the temperature is below TSD. If VVIN is below VUVLO or TSD is active, the device remains in INITIALIZATION unless EN/PWM is low for 15 ms (typical), then the device enters the DISABLED mode.
    INTERNAL POWER SHUTDOWN:In INTERNAL POWER SHUTDOWN mode, the internal LDO is shutdown.
    NORMAL:After startup has been completed the device enters the NORMAL mode. Users can drive LEDs and execute programs in this mode.
    OTP_READ - SRAM_INIT: The OTP_READ mode is followed by SRAM_INIT, which initializes SRAM. When initialization is complete, the device enters the STANDBY state. If VIN is below VUVLO while in this state, the device returns to INITIALIZATION.
    POWER SAVE:In POWER SAVE mode, analog blocks are disabled to minimize power consumption. After the power-save condition is no longer met, the device exits the POWER SAVE mode. See Automatic Power-Save Mode section for further information.
    SHUTDOWN:During shutdown, the charge-pump and LED drivers are disabled. The device enters the shutdown state if disabled (chip_en = 0) or if a TSD fault is active. The device enters STANDBY after 1 ms (typical).
    STANDBY:The STANDBY mode is a low-power-consumption mode and is entered if the register bit chip_en is zero and Reset is not active. Register and SRAM access is available via I2C.
    START-UP: During a fault condition, device operation is halted, and the device waits in STARTUP mode until no faults are present. UVLO detection returns the device to STARTUP from all states with the exception of STANDBY, INITIALIZATION, and OTP_READ - SRAM_INIT.
LP5569 state machine.jpg Figure 20. LP5569 Function State Machine

Programming

I2C Interface

The I2C-compatible two-wire serial interface provides access to the programmable functions and registers on the device. This protocol uses a two-wire interface for bidirectional communications between the devices connected to the bus. The two interface lines are the serial data line (SDA) and the serial clock line (SCL). Every device on the bus is assigned a unique address and acts as either a master or a slave depending on whether it generates or receives the serial clock, SCL. The SCL and SDA lines should each have a pullup resistor placed somewhere on the line and remain HIGH even when the bus is idle. Note: the CLK pin is not used for serial bus data transfer.

Data Validity

The data on SDA line must be stable during the HIGH period of the clock signal (SCL). In other words, state of the data line can only be changed when clock signal is LOW.

LP5569 data_valid_snvsap8.gif Figure 21. Data Validity Diagram

Start and Stop Conditions

START and STOP conditions classify the beginning and the end of the data transfer session. A START condition is defined as the SDA signal transitioning from HIGH to LOW while SCL line is HIGH. A STOP condition is defined as the SDA transitioning from LOW to HIGH while SCL is HIGH. The bus master always generates START and STOP conditions. The bus is considered to be busy after a START condition and free after a STOP condition. During data transmission, the bus master can generate repeated START conditions. First START and repeated START conditions are functionally equivalent.

Transferring Data

Every byte put on the SDA line must be eight bits long, with the most significant bit (MSB) being transferred first. Each byte of data must be followed by an acknowledge bit. The acknowledge-related clock pulse is generated by the master. The master releases the SDA line (HIGH) during the acknowledge clock pulse. The LP5569 device pulls down the SDA line during the ninth clock pulse, signifying an acknowledge. The LP5569 device generates an acknowledge after each byte has been received.

There is one exception to the acknowledge after every byte rule. When the master is the receiver, it must indicate to the transmitter an end of data by not-acknowledging (negative acknowledge) the last byte clocked out of the slave. This negative acknowledge still includes the acknowledge clock pulse (generated by the master), but the SDA line is not pulled down.

After the START condition, the bus master sends a device address. This address is seven bits long followed by an eighth bit which is a data direction bit (READ or WRITE). For the eighth bit, a 0 indicates a WRITE, and a 1 indicates a READ. The second byte selects the register to which the data is to be written. The third byte contains data to write to the selected register.

I2C Slave Addressing

The LP5569 slave address is defined by connecting GND, SCL, SDA, or VIN to the ADDR pin. A total of four slave addresses can be realized by combinations when GND, SCL, SDA, or VIN is connected to the ADDR pin (see Table 2).

The LP5569 device is available in two versions (LP5569 and LP5569A). Each version has four possible address settings, which allows up to eight devices sharing the same I2C bus as shown in Table 2. Values are in 7-bit slave ID format. The LP5569 device responds to slave address 40h regardless of the setting of the ADDR pin and device version. Global writes to address 40h can be used for configuring all devices simultaneously. The LP5569 device supports global read using slave address 40h; however, the data read is only valid if all LP5569 devices on the I2C bus contain the same value in the register read.

Table 2. LP5569 Slave-Address Combinations

SLAVE ID VERSION ADDR
32h and 40h GND
33h and 40h SCL
34h and 40h SDA
35h and 40h VIN
42h and 40h A GND
43h and 40h A SCL
44h and 40h A SDA
45h and 40h A VIN
LP5569 slave_address_snvsap8.gif Figure 22. LP5569 Chip Address

Control Register Write Cycle

  1. The master device generates a start condition.
  2. The master device sends the slave address (7 bits) and the data direction bit (R/W = 0).
  3. The slave device sends an acknowledge signal if the slave address is correct.
  4. The master device sends the control register address (8 bits).
  5. The slave device sends an acknowledge signal.
  6. The master device sends the data byte to be written to the addressed register.
  7. The slave device sends an acknowledge signal.
  8. If the master device sends further data bytes, the control register address of the slave is incremented by 1 after the acknowledge signal. In order to reduce program load time, the LP5569 device supports address auto incrementation. The register address is incremented after each 8 data bits. For example, the whole program memory page can be written in one serial-bus write sequence.
  9. The write cycle ends when the master device creates a stop condition.
LP5569 data_write_snvsap8.gif Figure 23. Write Cycle (W = Write; SDA = 0)

Control Register Read Cycle

  1. The master device generates a start condition.
  2. The master device sends the slave address (7 bits) and the data direction bit (R/W = 0).
  3. The slave device sends an acknowledge signal if the slave address is correct.
  4. The master device sends the control register address (8 bits).
  5. The slave device sends an acknowledge signal.
  6. The master device generates a repeated-start condition.
  7. The master device sends the slave address (7 bits) and the data direction bit (R/W = 1).
  8. The slave device sends an acknowledge signal if the slave address is correct.
  9. The slave device sends the data byte from the addressed register.
  10. If the master device sends an acknowledge signal, the control register address is incremented by 1. The slave device sends the data byte from the addressed register.
  11. The read cycle ends when the master device does not generate an acknowledge signal after a data byte and generates a stop condition.
LP5569 data_read_snvsap8.gif
ID = chip address = 32h for the LP5569 device
Figure 24. Read Cycle (R = Read; SDA = 1)

Auto-Increment Feature

The auto-increment feature allows writing several consecutive registers within one transmission. Every time an 8‑bit word is sent to the LP5569 device, the internal address index counter is incremented by 1, and the next register is written. The auto-increment feature is enabled by default and can be disabled by setting the EN_AUTO_INCR bit = 0 in the MISC register (address 2Fh).

Execution Engine Programming

The LP5569 device provides flexibility and programmability for dimming and sequencing control. Each LED can be controlled directly and independently through the serial bus, or LED drivers can be grouped together for pre-programmed flashing patterns.

The LP5569 device has three independent program execution engines, so it is possible to form three independently programmable LED banks. LED drivers can be grouped based on their function so that, for example, the first bank of drivers can be assigned to the keypad illumination, the second bank to the funlights, and the third group to the indicator LED(s). Each bank can contain 1 to 9 LED driver outputs. Instructions for program execution engines are stored in the program memory. The total amount of the program memory is 255 instructions, and the user can allocate the instructions as required by the engines; however, a single engine can only allocate up to ½ the memory (128 instructions).

SRAM Memory

The LP5569 device has internal SRAM for the three LED engines. SRAM can contain up to 255 16-bit instructions (addresses 0 through 254) with a maximum size of 128 16-bit instructions for a single engine. SRAM memory address 255 is reserved and must not be allocated to any LED engine. Memory allocation among the three LED engines is done dynamically, so that each LED engine has a separate start address and program counter (PC) that are set in the ENGINEx_PROG_START registers (addresses 4Bh, 4Ch, 4Dh) and ENGINEx_PC registers (addresses 30h, 31h, 32h). This allows flexible memory allocation among the LED engines, and multiple engines can recall the same memory address. The program counter uses relative memory addressing; when the PC is zero the engine is executing an instruction at its start address.

The SRAM is loaded via the I2C interface in 33-byte-length pages. The first byte contains the program-memory-page-select (address 4Fh) followed by up to 32 bytes containing compiled program execution engine instructions (address 50h thru 6Fh). Engines must be set to load the program mode (register 01h) before writing the SRAM.

Variables

The LP5569 device has four LED engine variables which are divided into local and global variables. Variables A and B are engine-specific local variables and each of the three engines has separate A and B variables, so there is a total of six A and B variables. Variable A can be read and written via I2C registers 42h–44h. Local variable B is not available via I2C and can only be accessed by the LED engine. Variables C and D are global variables which are shared by all three LED engines. Global variable C is not available via I2C and can only be accessed by the LED engines. The D variable can be read and written via I2C register 3Eh. Variables are referenced to instructions with 2 bits, see Table 3 for details. Note that some instructions (ld, add, sub) can use only variables A, B, and C as target variables.

Table 3. LED Engine Variables

VARIABLE BITS LOCAL/GLOBAL
A 00 Local
B 01 Local
C 10 Global
D 11 Global

Instruction Set

The LP5569 device has three independent programmable execution engines. All the program execution engines have their own program memory block allocated by the user. The maximum program size for any one engine is limited to 128 locations. At least one engine must be in the load-program mode with the engine-busy bit cleared before writing to any program memory address. Program execution is clocked with a 32.768-kHz clock. Instruction execution takes sixteen clock cycles (488 μs). This applies also to ramp and wait instructions where execution time is a multiple of 488 μs. This clock can be generated internally or an external clock can be supplied to the CLK pin. Using an external clock enables synchronization of LED timing to the external clock signal and is also more power-efficient. The supported instruction set is listed in Table 4 through Table 6. The LP5569 device is fully compatible with the LP5523 instruction set. A command compiler is available for easy sequence programming. With the command compiler it is possible to write sequences with simple ASCII commands, which are then converted to binary or hex format.

Table 4. LED Driver Instructions

INSTRUCTION USAGE COMPILER EXAMPLE
ramp(1) Generate a programmable PWM ramp to mapped LED driver(s) from the current value to a new value in steps of +1 or –1 with programmed step time. ramp 0.6, 255; ramp to full scale in 0.6 s
ramp(2) ramp var1, prescale, var2 var1 is a variable (ra, rb, rc, rd); prescale is a boolean constant (pre = 0 or pre = 1); Var2 is a variable (ra, rb, rc, rd). Output PWM with increasing or decreasing duty cycle. ld ra, 31 ld rb, 255 ramp ra, pre=0, +rb; ramp up to full scale over 3.9 s.
set_pwm(1) Set PWM or current value to mapped LED driver(s), effective immediately. set_pwm 128; set duty cycle to 50%.
set_pwm(2) set_pwm var1 Var1 is a variable (ra, rb, rc, rd). Generate a continuous PWM output. ld rc, 128; set_pwm rc; set PWM duty cycle to 50%.
wait Wait for a given time. Time span is from 0.488 ms to 484 ms. wait 0.4; wait for 0.4 s; wait for 0.4 s
This opcode is used with numerical operands.
This opcode is used with variables.

Table 5. LED Mapping Instructions

INSTRUCTION(1) ACT(2) USAGE COMPILER EXAMPLE
load_start Define the LED mapping-table start address in SRAM. load_start 01h; starting address at 01h
map_start x Define the LED mapping-table start address in SRAM and set that address active. map_start 01h; starting address at 01h
load_end Define the last address of the LED mapping table in SRAM. load_end 03h; last address at 03h
map_sel x Connect one LED driver to the LED engine. map_sel 0; select LED0 as output
map_clr x Clear the LED driver mappings in an engine map_clr
map_next x Select the next address in the LED mapping table and set that address active. map_next
map_prev x Select the previous address in the LED mapping table and set that address active. map_prev
load_next Move the mapping-table pointer to the next address. load_next
load_prev Move the mapping-table pointer to the previous address. load_prev
load_addr Set the mapping-table pointer to the assigned address. load_addr 02h; set pointer to 02h
map_addr x Set the mapping-table pointer to the assigned address and set that address active. map_addr 02h; set mapping to 02h
These instructions are compatible with the LP5523 and LP55231 mux_* LED mapping instructions.
x - The instruction activates LED mapping to the driver when the instruction is executed.

Table 6. Branch Instructions

INSTRUCTION USAGE COMPILER EXAMPLE
rst Reset program counter to zero. Reset
branch(1) Branch to address. The number of loops can be set to a value or do an infinite loop. branch 20, loop1; do 20 loops to loop1 label
branch(2) Branch to address. The loop count can be one of four variables A, B, C, or D. ld ra, 20 branch ra, loop1; do 20 loops to loop1 label
int Send an interrupt to the host system by pulling the GPIO/TRIG/INT pin low. int
end End program execution and reset the program counter to zero. Can also the set GPIO/TRIG/INT pin high and/or reset mapped LED PWM and engine LED mapping. end; end and reset LEDs.
trigger Wait or send trigger. The trigger can be sent or received from an external pin or another engine. trigger w{e}; wait for external trigger
trig_clear(3) Clear pending triggers. trig_clear
jne Jump if not equal. A != B Jump to loop1 if A != B: jne ra, rb, loop1
jl Jump if less. A < B Jump to loop1 if A < B : jl ra, rb, loop1
jge Jump if greater or equal. A ≥ B Jump to loop1 if A >= B: jge ra, rb, loop1
je Jump if equal. A = B Jump to loop1 if A = B: je ra, rb, loop1
This opcode is used with numerical operands.
This opcode is used with variables.
This is a new instruction, not available in LP5523 or LP55231

Table 7. Data Transfer and Arithmetic

INSTRUCTION USAGE COMPILER EXAMPLE
ld(1) Assign a value to a variable. ld ra, 33; load value 33h to local variable A
add(1) Add the 8-bit value to the variable value. add ra, 11; add value 11h to local variable A
add(2) Add the value of variable 3 (global variable D) to the value of variable 2 (global variable C) and store the result in variable 1 (local variable A). add ra, rc, rd; add the value in rd to rc and store in ra
sub(1) Subtract the 8-bit value from the variable value. sub ra, 11; subtract value 11h from local variable A
sub(2) Subtract the value of variable 3 (global variable D) from the value of variable 2 (global variable C) and store the result in variable 1 (local variable A). sub ra, rc, rd; subtract the value in rd from rc and store in ra
This opcode is used with numerical operands.
This opcode is used with variables.

LED Driver Instructions

Table 8. LP5569 LED Driver Instructions

INST. Bit [15] Bit [14] Bit [13] Bit [12] Bit [11] Bit [10] Bit [9] Bit [8] Bit [7] Bit [6] Bit [5] Bit [4] Bit [3] Bit [2] Bit [1] Bit [0]
ramp(1) 0 pre- scale step time sign no. of increments
ramp(2) 1 0 0 0 0 1 0 0 0 0 pre- scale sign step time no. of increments
set_pwm(1) 0 1 0 0 0 0 0 0 PWM value
set_pwm(2) 1 0 0 0 0 1 0 0 0 1 1 0 0 0 PWM value
wait 0 pre- scale time 0 0 0 0 0 0 0 0 0
This opcode is used with numerical operands.
This opcode is used with variables.

Ramp

This is the instruction useful for smoothly changing from one PWM value into another PWM value on the LED0 to LED8 outputs —in other words, generating ramps with a negative or positive slope. The LP5569 device allows the programming of very fast and very slow ramps using only a single instruction. Full ramp 0 to 255 ramp time ranges from 124 ms to 4 s.

The ramp instruction generates a PWM ramp, using the effective PWM value as a starting value. At each ramp step the output is incremented or decremented by 1, unless the number of increments is 0. The time span for one ramp step is defined with the prescale bit [14] and step-time bits [13:9]. The ramp instruction controls the eight most-significant bits (MSB) of the PWM values and the remaining bits are interpolated as ramp mid-values internally for smoother transition.

Prescale = 0 sets a 0.49-ms cycle time and prescale = 1 sets a 15.6-ms cycle time; so the minimum time span for one step is 0.49 ms (prescale × step time span = 0.49 ms × 1) and the maximum time span is 15.6 ms × 31 = 484 ms/step. If all the step-time bits [13:9] are set to zero, the output value is incremented or decremented during one prescale on the whole time cycle.

The number-of-increments value defines how many steps are taken during one ramp instruction: the increment maximum value is 255, which corresponds to an increment from zero value to the maximum value. If PWM reaches the minimum or maximum value (0 or 255) during the ramp instruction, the ramp instruction is executed to the end regardless of saturation. This enables ramp instruction to be used as a combined ramp-and-wait instruction. Note: the ramp instruction is a wait instruction when the increment bits [7:0] are set to zero.

Programming ramps with variables is very similar to programming ramps with numerical operands. The only difference is that step time and number of increments are captured from variable registers when the instruction execution is started. If the variables are updated after starting the instruction execution, it has no effect on instruction execution. Again, at each ramp step the output is incremented or decremented by 1 unless the step time is 0 or the number of increments is 0. The time span for one step is defined with the prescale and step-time bits. The step time is defined with variable A, B, C, or D. Variable A is set by an I2C write to the engine 1, 2, or 3 variable A register or the ld instruction, variables B and C are set with the ld instruction, and variable D is set by an I2C write to the variable D register.

Setting the EXP_EN bit of registers 07h–0Fh high or low sets the exponential (1) or linear ramp (0). By using the exponential ramp setting, the visual effect appears like a linear ramp to the human eye.

Table 9. Ramp Instructions

INST. Bit [15] Bit [14] Bit [13] Bit [12] Bit [11] Bit [10] Bit [9] Bit [8] Bit [7] Bit [6] Bit [5] Bit [4] Bit [3] Bit [2] Bit [1] Bit [0]
ramp(1) 0 pre- scale step time sign no. of increments
ramp(1) 1 0 0 0 0 1 0 0 0 0 pre- scale sign step-time variable no.-of-increments variable
Compatible with LP5523 and LP55231
PARAMETER NAME NUMERIC OR VARIABLE VALUE (d) DESCRIPTION
prescale Numeric 0 32.7 kHz / 16 ≥ 0.488 ms cycle time
1 32.7 kHz / 512 ≥ 15.625 ms cycle time
sign Numeric 0 Increase PWM output
1 Decrease PWM output
step time Numeric 1–31 One ramp increment done is in step time × prescale.
Value in the variable A, B, C, or D must be from 1 to 31 for correct operation.
Variable 0–3
no. of increments Numeric 0–255 The number of ramp cycles. Variables A to D as input.
Variable 0–3

Ramp Instruction Application Example

An example of generating a 1.5-s ramp from PWM value 140 (approximately 55%) to 148 (approximately 58%). The ramp instruction uses relative values, so in this example we must ramp 8 steps up, as shown in Figure 25. The parameters for the RAMP instruction are:

  • Positive ramp → sign = 0 (increase by 1)
  • Step from 140 to 148 → no. of increments = 8
  • Ramp time 1.5 s → 1.5 s / 8 steps = 187.5 ms/step
  • Prescale = 1 → 15.625 ms cycle time
  • 187.5 ms / 15.625 ms = 12 → step time = 12
LP5569 ramp_example_snvsap8.gif Figure 25. Example of Ramp Instruction

Set_PWM

This instruction is used for setting the PWM value on outputs LED0 to LED8 without any ramps. Set the PWM output value from 0 to 255 with PWM value bits [7:0]. Instruction execution takes 16 32-kHz clock cycles
(= 488 µs).

NAME VALUE (d) DESCRIPTION
PWM value(1) 0–255 PWM output duty cycle 0–100%
variable(2) 0–3 0 = local variable A
1 = local variable B
2 = global variable C
3 = global variable D
Valid for numerical operands
Valid for variables

Wait

When a wait instruction is executed, the engine is set in wait status, and the PWM values on the outputs are frozen. Note: A wait instruction with prescale and time = 0 is invalid and is executed as rst.

NAME VALUE (d) DESCRIPTION
prescale 0 Divide master clock (32.7 kHz) by 16 which means 0.488 ms cycle time.
1 Divide master clock (32.7 kHz) by 512 which means 15.625 ms cycle time.
time 1–31 Total wait time is = (time) × (prescale). Maximum 484 ms, minimum 0.488 ms.

LED Mapping Instructions

These instructions define the engine-to-LED mapping. The mapping information is stored in a table, which is stored in the lower half of SRAM (program memory of the LP5569 device). The LP5569 device has three program execution engines which can be mapped to nine LED drivers. One engine can control one or multiple LED drivers. Execution engine 1 has priority over execution engines 2 and 3, with execution engine 2 having priority over execution engine 3. If an LED is mapped to more than one execution engine, the higher-priority engine controls the LED.

LED mapping instructions can be divided to two groups:

  • Instructions that activate LED mapping to a certain row of the table (map_ instructions).
  • Instructions that DO NOT activate the actual LED mapping but just shift the mapping-table pointer (load_ instructions).
Activating instructions are map_start, map_sel, map_clr, map_next, map_prev and map_addr. Instructions load_start, load_end, load_next, load_prev and load_addr do not activate the LED mapping. Mapping table and master fader bits can be read from I2C registers 70h–75h but are written only via engine instructions.

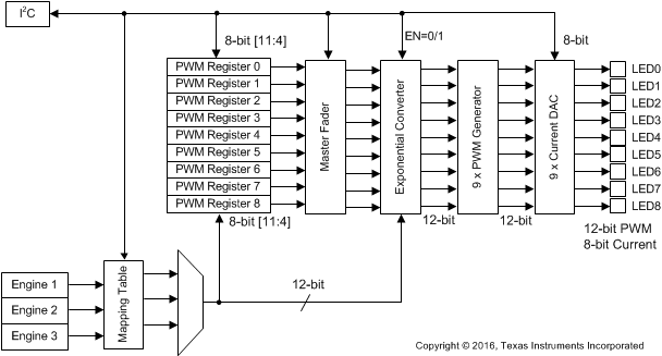
When an engine is actively mapped to the LEDs, the engine takes over the LED PWM control, and PWM control registers have no effect. Register control is returned when the engine is mapped to another LED. See Figure 26 for a simplified diagram of LED-engine data flow. The engine does not push a new PWM value to the LED driver output before the set_pwm or ramp instruction is executed. If the mapping has been released from an LED, the value in the PWM register still controls the LED brightness, and the PWM register value remains in the last engine state.

Actual PWM control resolution of the LED engines is 12 bits, but only the 8 highest bits are visible in the I2C registers. Also, engine commands use the 8 high bits for control, and the 4 low bits are used for smoother ramps.

LP5569 led_mapping_snvsap8.gif Figure 26. LED Data Flow

All LED mapping instructions use the SRAM bit to LEDx pin mapping as shown in Table 10.

Table 10. LED Mapping Bits in SRAM

Bit [15] Bit [14] Bit [13] Bit [12] Bit [11] Bit [10] Bit [9] Bit [8] Bit[7] Bit[6] Bit[5] Bit[4] Bit[3] Bit[2] Bit[1] Bit 0
LED mapping table in SRAM 0 LED8 LED7 LED6 LED5 LED4 LED3 LED2 LED1 LED0

Bit[9] is to enable master fader control by the engine. If this bit is set to 1 in engine 1, then master fader 1 is enabled.

Table 11. LP5569 LED Mapping Instructions

INST. (1) Bit [15] Bit [14] Bit [13] Bit [12] Bit [11] Bit [10] Bit [9] Bit [8] Bit [7] Bit [6] Bit [5] Bit [4] Bit [3] Bit [2] Bit [1] Bit [0]
load_start 1 0 0 1 1 1 1 0 0 SRAM addresses 0–127(2)
map_start 1 0 0 1 1 1 0 0 0 SRAM addresses 0–127(2)
load_end 1 0 0 1 1 1 0 0 1 SRAM addresses 0–127(2)
map_sel 1 0 0 1 1 1 0 1 0 LED select(3)
map_clr 1 0 0 1 1 1 0 1 0 0 0 0 0 0 0 0
map_next 1 0 0 1 1 1 0 1 1 0 0 0 0 0 0 0
map_prev 1 0 0 1 1 1 0 1 1 1 0 0 0 0 0 0
load_next 1 0 0 1 1 1 0 1 1 0 0 0 0 0 0 1
load_prev 1 0 0 1 1 1 0 1 1 1 0 0 0 0 0 1
load_addr 1 0 0 1 1 1 1 1 0 SRAM addresses 0–127(2)
map_addr 1 0 0 1 1 1 1 1 1 SRAM addresses 0–127(2)
These instructions are compatible with LP5523 and LP55231 mux_* LED mapping instructions.
Absolute address
Only values 1 through 9 are valid, any other value results in no LED driver selected.

LOAD_START and LOAD_END

The load_start and load_end instructions define the mapping table locations in SRAM.

NAME VALUE (d) DESCRIPTION
SRAM address 0–127 Mapping table start or end address restricted to lower half of memory.

MAP_START

The map_start instruction defines the mapping table start address in the memory, and the first row of the table is activated (mapped) at the same time.

NAME VALUE (d) DESCRIPTION
SRAM address 0–127 Mapping table start address restricted to lower half of memory.

MAP_SEL

With the map_sel instruction one, and only one, LED driver can be connected to a program execution engine. Connecting multiple LEDs to one engine is done with the mapping table. After the mapping has been released from an LED, the PWM register value still controls the LED brightness.

NAME VALUE (d) DESCRIPTION
LED select 0–127 0 = no drivers selected
1 = LED1 selected
2 = LED1 selected
...
9 = LED9 selected
10–127 = no drivers selected

MAP_CLR

The map_clr instruction clears engine-to-driver mapping. After the mapping has been released from an LED, the PWM register value still controls the LED brightness.

MAP_NEXT

This instruction sets the next row active in the mapping table each time it is called. For example, if the second row is active at this moment, after the map_next instruction call the third row is active. If the mapping table end address is reached, activation rolls to the mapping-table start address the next time when the map_next instruction is called. The engine does not push a new PWM value to the LED driver output before the set_pwm or ramp instruction is executed. If the mapping has been released from an LED, the value in the PWM register still controls the LED brightness.

LOAD_NEXT

Similar to the map_next instruction with the exception that no mapping is set. The index pointer is set to point to the next row and the engine-to-LED-driver connection is not updated.

MAP_PREV

This instruction sets the previous row active in the mapping table each time it is called. For example, if the third row is active at this moment, after the map_prev instruction call the second row is active. If the mapping table start address is reached, activation rolls to the mapping table end address next time the map_prev instruction is called. The engine does not push a new PWM value to the LED driver output before the set_pwm or ramp instruction is executed. If the mapping has been released from an LED, the value in the PWM register still controls the LED brightness.

LOAD_PREV

Similar to the map_prev instruction with the exception that no mapping is set. The index pointer is set to point to the previous row and the engine-to-LED-driver connection is not updated.

MAP_ADDR

The map_addr instruction sets the index pointer to point to the mapping table row defined by bits [6:0] and sets the row active. The engine does not push a new PWM value to the LED driver output before the set_pwm or ramp instruction is executed. If the mapping has been released from an LED, the value in the PWM register still controls the LED brightness.

NAME VALUE (d) DESCRIPTION
SRAM address 0–127 SRAM address containing mapping data restricted to lower half of memory.

LOAD_ADDR

The load_addr instruction sets the index pointer to point to the mapping table row defined by bits [6:0], but the row is not set active.

NAME VALUE (d) DESCRIPTION
SRAM address 0–127 SRAM address containing mapping data restricted to lower half of memory.

Branch Instructions

BRANCH

The branch instruction is provided for repeating a portion of the program code several times. The branch instruction loads a step number value to the program counter. A loop count parameter defines how many times the instructions inside the loop are repeated. The step number is loaded into the PC when the instruction is executed. The PC is relative to the ENGINEx_PROG_START register setting. The LP5569 device supports nested looping, that is, a loop inside a loop. The number of nested loops is not limited. The instruction takes 16 32-kHz clock cycles.

Table 12. LP5569 Branch Instructions

INST. Bit [15] Bit [14] Bit [13] Bit [12] Bit [11] Bit [10] Bit [9] Bit [8] Bit [7] Bit [6] Bit [5] Bit [4] Bit [3] Bit [2] Bit [1] Bit [0]
rst 0 0 0 0 0 0 0 0 0 0 0 0 0 0 0 0
branch(1) 1 0 1 loop count step number
branch(2) 1 0 0 0 0 1 1 step number loop count
int 1 1 0 0 0 1 0 0 0 0 0 0 0 0 0 0
end 1 1 0 int reset 0 0 0 0 0 0 0 0 0 0 0
trigger 1 1 1 wait for trigger send a trigger 0
ext trig X(3) X(3) E3 E2 E1 ext trig X(3) X(3) E3 E2 E1
trig_clear
(4)
1 1 1 0 0 0 0 0 0 0 0 0 0 0 0 0
jne 1 0 0 0 1 0 0 Number of instructions to be skipped if the operation returns true variable 1 variable 2
jl 1 0 0 0 1 0 1 Number of instructions to be skipped if the operation returns true variable 1 variable 2
jge 1 0 0 0 1 1 0 Number of instructions to be skipped if the operation returns true variable 1 variable 2
je 1 0 0 0 1 1 1 Number of instructions to be skipped if the operation returns true variable 1 variable 2
This opcode is used with numerical operands.
This opcode is used with variables.
X means don't care.
This is a new instruction, not available in LP5523 or LP55231.
NAME VALUE (d) DESCRIPTION
loop count(1) 0–63 The number of loops to be done. 0 means an infinite loop.
step number 0–127 The step number to be loaded to program counter.
loop count(2) 0–3 Selects the variable for loop count value. Loop count is loaded with the value of the variable defined below.
0 = Local variable A
1 = Local variable B
2 = Global variable C
3 = Global variable D
Valid for numerical operands.
Valid for variables.

INT

Send an interrupt to the processor by pulling the INT pin down and setting the corresponding status bit high. Interrupts can be cleared by reading the interrupt bits in the ENGINE_STATUS register at address 3Ch.

RST

The rst instruction resets the program counter register (address 30h, 31h, or 32h) and continues executing the program from the program the start address defined in register addresses 4Bh–4Dh. The instruction takes 16 32‑kHz clock cycles. Note that default value for all program memory registers is 0000h, which is the rst instruction.

END

End program execution. The instruction takes 16 32-kHz clock cycles.

NAME VALUE (d) DESCRIPTION
int 0 No interrupt is sent. PWM register values remain intact.
1 Reset program counter value to 0 and send interrupt to processor by pulling the INT pin down and setting the corresponding status bit high to notify that the program has ended. PWM register values remain intact. Interrupts can be cleared by reading the interrupt bits in STATUS/INTERRUPT register at address 3Ch.
reset 0 Reset program counter value to 0 and hold. PWM register values remain intact.
1 Reset program counter value to 0 and hold. PWM register values of the non-mapped drivers remain. PWM register values of the mapped drivers are set to 0000 0000b.

TRIGGER and TRIG_CLEAR

The wait-for-trigger or send-a-trigger instruction can be used to synchronize operation between the program execution engines. Sending a trigger instruction takes 16 32-kHz clock cycles and waiting for a trigger takes at least 16 32-kHz clock cycles. The receiving engine stores the triggers that have been sent. Received triggers are cleared by the wait-for-trigger instruction or trig_clear instruction. The wait-for-trigger instruction is executed until all the defined triggers have been received. (Note: several triggers can be defined in the same instruction.) The external-trigger input signal must stay low for at least two 32-kHz clock cycles to be executed. The trigger output signal is three 32-kHz clock cycles long. The external trigger signal is active-low; for example, when a trigger is sent or received, the pin is pulled to GND. Sending an external trigger is masked; that is, the device which has sent the trigger does not recognize the trigger it sent. If send and wait external triggers are used on the same instruction, the send external trigger is executed first, followed by the wait external trigger.

The trig_clear instruction clears pending triggers for a single execution engine. Use this instruction in each execution engine at the beginning of program execution to clear any pending triggers. Pending triggers are always cleared whenever the engine mode is in the disabled state or load program to SRAM (see SRAM Memory).

NAME VALUE (d) DESCRIPTION
wait for trigger 0–31 Wait for trigger from the engine(s). Several triggers can be defined in the same instruction.
Bit [7]: Wait for trigger from engine 1.
Bit [8]: Wait for trigger from engine 2.
Bit [9]: Wait for trigger from engine 3.
Bit [12]: Wait for trigger from GPIO/TRIG/INT pin.
Bits [10] and [11] are not used.
send a trigger 0–31 Send a trigger to the engine(s). Several triggers can be defined in the same instruction.
Bit [1]: Send trigger to engine 1.
Bit [2]: Send trigger to engine 2.
Bit [3]: Send trigger to engine 3.
Bit [6]: Send trigger to GPIO/TRIG/INT pin.
Bits [4] and [5]: are not used.

JNE, JGE, JL, and JE

The LP5569 instruction set includes the following conditional jump instructions: jne (jump if not equal); jge (jump if greater or equal); jl (jump if less); je (jump if equal). If the condition is true, a certain number of instructions are skipped (that is, the program jumps forward to a location relative to the present location). If the condition is false, the next instruction is executed.

NAME VALUE (d) DESCRIPTION
Number of instructions to be skipped if the operation returns true. 0–31 The number of instructions to be skipped when the statement is true.
Note: value 0 means redundant code.
variable 1 0–3 Defines the variable to be used in the test:
0 = Local variable A
1 = Local variable B
2 = Global variable C
3 = Global variable D
variable 2 0–3 Defines the variable to be used in the test:
0 = Local variable A
1 = Local variable B
2 = Global variable C
3 = Global variable D

Data Transfer and Arithmetic Instructions

Table 13. LP5569 Data Transfer and Arithmetic Instructions

INST. Bit [15] Bit [14] Bit [13] Bit [12] Bit [11] Bit [10] Bit [9] Bit [8] Bit [7] Bit [6] Bit [5] Bit [4] Bit [3] Bit [2] Bit [1] Bit [0]
ld 1 0 0 1 target variable 0 0 8-bit value 0
add(1) 1 0 0 1 target variable 0 1 8-bit value 0
add(2) 1 0 0 1 target variable 1 1 0 0 0 0 var 1 var 2
sub(1) 1 0 0 1 target variable 1 0
sub(2) 1 0 0 1 target variable 1 1 0 0 0 1 var 1 var 2
This opcode is used with numerical operands
This opcode is used with variables.

LD

This instruction is used to assign a value into a variable; the previous value in that variable is overwritten. Each of the engines has two local variables, called A and B. The variable C is a global variable.

NAME VALUE (d) DESCRIPTION
target variable 0–2 0 = Variable A
1 = Variable B
2 = Variable C
8-bit value 0–255 Variable value

ADD

This operator either adds an 8-bit value to the current value of the target variable, or adds the value of variable 1 (A, B, C, or D) to the value of variable 2 (A, B, C, or D) and stores the result in the register of variable A, B, or C. Variables overflow from 255 to 0.

NAME VALUE (d) DESCRIPTION
8-bit value(1) 0–255 The value to be added.
target variable 0–2 0 = Variable A
1 = Variable B
2 = Variable C
variable 1(2) 0–3 0 = Local variable A
1 = Local variable B
2 = Global variable C
3 = Global variable D
variable 2(2) 0–3 0 = Local variable A
1 = Local variable B
2 = Global variable C
3 = Global variable D
Valid for numerical operands.
Valid for variables.

SUB

The SUB operator either subtracts an 8-bit value from the current value of the target variable, or subtracts the value of variable 2 (A, B, C, or D) from the value of variable 1 (A, B, C, or D) and stores the result in the register of the target variable (A, B, or C). Variables overflow from 0 to 255.

NAME VALUE (d) DESCRIPTION
8-bit value(1) 0–255 The value to be subtracted.
target variable 0–2 0 = Variable A
1 = Variable B
2 = Variable C
variable 1(2) 0–3 0 = Local variable A
1 = Local variable B
2 = Global variable C
3 = Global variable D
variable 2(2) 0–3 0 = Local variable A
1 = Local variable B
2 = Global variable C
3 = Global variable D
Valid for numerical operands
Valid for variables

Register Maps

LP5569_MAP Registers

Table 14 lists the memory-mapped registers for the LP5569_MAP. All register offset addresses not listed in Table 14 should be considered as reserved locations and the register contents should not be modified.

Table 14. LP5569_MAP Registers

ADDRESS ACRONYM REGISTER NAME SECTION
0h CONFIG Configuration Register Go
1h LED_ENGINE_CONTROL1 Engine Execution Control Register Go
2h LED_ENGINE_CONTROL2 Engine Operation Mode Register Go
7h LED0_CONTROL LED0 Control Register Go
8h LED1_CONTROL LED1 Control Register Go
9h LED2_CONTROL LED2 Control Register Go
Ah LED3_CONTROL LED3 Control Register Go
Bh LED4_CONTROL LED4 Control Register Go
Ch LED5_CONTROL LED5 Control Register Go
Dh LED6_CONTROL LED6 Control Register Go
Eh LED7_CONTROL LED7 Control Register Go
Fh LED8_CONTROL LED8 Control Register Go
16h LED0_PWM LED0 PWM Duty Cycle Go
17h LED1_PWM LED1 PWM Duty Cycle Go
18h LED2_PWM LED2 PWM Duty Cycle Go
19h LED3_PWM LED3 PWM Duty Cycle Go
1Ah LED4_PWM LED4 PWM Duty Cycle Go
1Bh LED5_PWM LED5 PWM Duty Cycle Go
1Ch LED6_PWM LED6 PWM Duty Cycle Go
1Dh LED7_PWM LED7 PWM Duty Cycle Go
1Eh LED8_PWM LED8 PWM Duty Cycle Go
22h LED0_CURRENT LED0 Current Control Go
23h LED1_CURRENT LED1 Current Control Go
24h LED2_CURRENT LED2 Current Control Go
25h LED3_CURRENT LED3 Current Control Go
26h LED4_CURRENT LED4 Current Control Go
27h LED5_CURRENT LED5 Current Control Go
28h LED6_CURRENT LED6 Current Control Go
29h LED7_CURRENT LED7 Current Control Go
2Ah LED8_CURRENT LED8 Current Control Go
2Fh MISC I2C, Charge Pump and Clock Configuration Go
30h ENGINE1_PC Engine1 Program Counter Go
31h ENGINE2_PC Engine2 Program Counter Go
32h ENGINE3_PC Engine3 Program Counter Go
33h MISC2 Charge Pump and LED Configuration Go
3Ch ENGINE_STATUS Engine 1, 2 & 3 Status Go
3Dh IO_CONTROL TRIG, INT and CLK Configuration Go
3Eh VARIABLE_D Global Variable D Go
3Fh RESET Software Reset Go
42h ENGINE1_VARIABLE_A Engine 1 Local Variable A Go
43h ENGINE2_VARIABLE_A Engine 2 Local Variable A Go
44h ENGINE3_VARIABLE_A Engine 3 Local Variable A Go
46h MASTER_FADER1 Engine 1 Master Fader Go
47h MASTER_FADER2 Engine 2 Master Fader Go
48h MASTER_FADER3 Engine 3 Master Fader Go
4Ah MASTER_FADER_PWM PWM Input Duty Cycle Go
4Bh ENGINE1_PROG_START Engine 1 Program Starting Address Go
4Ch ENGINE2_PROG_START Engine 2 Program Starting Address Go
4Dh ENGINE3_PROG_START Engine 2 Program Starting Address Go
4Fh PROG_MEM_PAGE_SELECT Program Memory Page Select Go
50h PROGRAM_MEM_00 MSB 0 Go
51h PROGRAM_MEM_01 LSB 0 Go
52h PROGRAM_MEM_02 MSB 1 Go
53h PROGRAM_MEM_03 LSB 1 Go
54h PROGRAM_MEM_04 MSB 2 Go
55h PROGRAM_MEM_05 LSB 2 Go
56h PROGRAM_MEM_06 MSB 3 Go
57h PROGRAM_MEM_07 LSB 3 Go
58h PROGRAM_MEM_08 MSB 4 Go
59h PROGRAM_MEM_09 LSB 4 Go
5Ah PROGRAM_MEM_10 MSB 5 Go
5Bh PROGRAM_MEM_11 LSB 5 Go
5Ch PROGRAM_MEM_12 MSB 6 Go
5Dh PROGRAM_MEM_13 LSB 6 Go
5Eh PROGRAM_MEM_14 MSB 7 Go
5Fh PROGRAM_MEM_15 LSB 7 Go
60h PROGRAM_MEM_16 MSB 8 Go
61h PROGRAM_MEM_17 LSB 8 Go
62h PROGRAM_MEM_18 MSB 9 Go
63h PROGRAM_MEM_19 LSB 9 Go
64h PROGRAM_MEM_20 MSB 10 Go
65h PROGRAM_MEM_21 LSB 10 Go
66h PROGRAM_MEM_22 MSB 11 Go
67h PROGRAM_MEM_23 LSB 11 Go
68h PROGRAM_MEM_24 MSB 12 Go
69h PROGRAM_MEM_25 LSB 12 Go
6Ah PROGRAM_MEM_26 MSB 13 Go
6Bh PROGRAM_MEM_27 LSB 13 Go
6Ch PROGRAM_MEM_28 MSB 14 Go
6Dh PROGRAM_MEM_29 LSB 14 Go
6Eh PROGRAM_MEM_30 MSB 15 Go
6Fh PROGRAM_MEM_31 LSB 15 Go
70h ENGINE1_MAPPING1 Engine 1 LED [8] and Master Fader Mapping Go
71h ENGINE1_MAPPING2 Engine 1 LED [7:0] Mapping Go
72h ENGINE2_MAPPING1 Engine 2 LED [8] and Master Fader Mapping Go
73h ENGINE2_MAPPING2 Engine 2 LED [7:0] Mapping Go
74h ENGINE3_MAPPING1 Engine 3 LED [8] and Master Fader Mapping Go
75h ENGINE3_MAPPING2 Engine 3 LED [7:0] Mapping Go
80h PWM_CONFIG PWM Input Configuration Go
81h LED_FAULT1 LED [8] Fault Status Go
82h LED_FAULT2 LED [7:0] Fault Status Go
83h GENERAL_FAULT CP Cap, UVLO and TSD Fault Status Go

Table 15. Register Access-Type Codes

Access Type Code Description
Read Type
R R Read
Write Type
W W Write
Reset or Default Value
-n Value after reset or the default value

CONFIG Register (Address = 0h) [reset = 0h]

CONFIG is shown in Figure 27 and described in Table 16.

Return to Summary Table.

Configuration Register

Figure 27. CONFIG Register
7 6 5 4 3 2 1 0
RESERVED chip_en RESERVED
R/W-0h R/W-0h R/W-0h

Table 16. CONFIG Register Field Descriptions

Bit Field Type Reset Description
7 RESERVED R/W 0h
6 chip_en R/W 0h 0 = LP5569 not enabled (default)
1 = LP5569 enabled
5–0 RESERVED R/W 0h Reserved

LED_ENGINE_CONTROL1 Register (Address = 1h) [reset = 0h]

LED_ENGINE_CONTROL1 is shown in Figure 28 and described in Table 17.

Return to Summary Table.

LED Engine Control Register 1

Execution states are defined in this register, and they are only applicable when the corresponding mode register in LED_ENGINE_CONTROL2 is set to the run mode. Execution-state values may be written by the host in other modes, but the engine disregards the write until the mode changes to run mode. The fields in this register define how the program is executed out of SRAM:
HOLD: The engine does not execute any instructions, but the program counter holds its current value unless overwritten by the host. This is the only state in which the PC can be written.
STEP: Executes a single instruction, increments the PC, and then changes to the hold state. If the instruction is a ramp or wait, the engine waits for this instruction to complete before changing to the hold state.
FREE RUN: The engine begins instruction execution from the current value of the PC. The program counter is reset to zero when its upper-limit value is reached at the top of SRAM memory.
EXECUTE ONCE: Executes a single instruction and then changes to the hold state. The PC remains unaffected unless the instruction is a branch command, in which case it changes if the branch is taken. If the instruction is a ramp or wait, it waits for this instruction to complete before changing to hold state.

Figure 28. LED_ENGINE_CONTROL1 Register
7 6 5 4 3 2 1 0
ch1_exec ch2_exec ch3_exec RESERVED
R/W-0h R/W-0h R/W-0h R/W-0h

Table 17. LED_ENGINE_CONTROL1 Register Field Descriptions

Bit Field Type Reset Description
7–6 ch1_exec R/W 0h Engine 1 program execution control
00 = Hold: PC can be read or written only in this mode. (default)
01 = Step. Execute one instruction and return to hold mode.
10 = Free run. Start program from PC.
11 = Execute once. Execute one instruction but don't increment PC.
5–4 ch2_exec R/W 0h Engine 2 program execution control
00 = Hold: PC can be read or written only in this mode. (default)
01 = Step. Execute one instruction and return to hold mode.
10 = Free run. Start program from PC.
11 = Execute once. Execute one instruction but don't increment PC.
3–2 ch3_exec R/W 0h Engine 3 program execution control
00 = Hold: PC can be read or written only in this mode. (default)
01 = Step. Execute one instruction and return to hold mode.
10 = Free run. Start program from PC.
11 = Execute once. Execute one instruction but don't increment PC.
1–0 RESERVED R/W 0h

LED_ENGINE_CONTROL2 Register (Address = 2h) [reset = 0h]

LED_ENGINE_CONTROL2 is shown in Figure 29 and described in Table 18.

Return to Summary Table.

LED Engine Control Register 2

Operation modes are defined in this register.
DISABLED: Engines each can be configured to be disabled independently. When disabled, the program counter per ENGINEx_PC is set to 0 and the engine does not execute instructions.
LOAD PROGRAM: Writing to program memory is allowed only when the engine is in the load-program operation mode and the engine-busy bit (register 3C) is not set. The host should check the engine-busy bit before writing to program memory or allow at a least 1-ms delay after entering the load mode before memory write, to ensure initialization. If any engine is set to the load-program mode, then the other engines should be set either to the disabled or load-program mode, because they are inhibited from executing instructions while loading the SRAM. The load-program mode also resets the program counter of the respective engine. The load-program mode can only be entered from the disabled mode.
RUN PROGRAM: The run-program mode executes the instructions stored in the program memory. Execution register (LED_ENGINE_CONTROL1) bits define how the program is executed (hold, step, free-run or execute once).
HALT: Instruction execution aborts immediately and engine operation halts.

Figure 29. LED_ENGINE_CONTROL2 Register
7 6 5 4 3 2 1 0
ch1_mode ch2_mode ch3_mode RESERVED
R/W-0h R/W-0h R/W-0h R/W-0h

Table 18. LED_ENGINE_CONTROL2 Register Field Descriptions

Bit Field Type Reset Description
7–6 ch1_mode R/W 0h Engine 1 operation mode
00 = Disabled (default)
01 = Load program to SRAM
10 = Run program
11 = Halt
5–4 ch2_mode R/W 0h Engine 2 operation mode
00 = Disabled (default)
01 = Load program to SRAM
10 = Run program
11 = Halt
3–2 ch3_mode R/W 0h Engine 3 operation mode
00 = Disabled (default)
01 = Load program to SRAM
10 = Run program
11 = Halt
1–0 RESERVED R/W 0h

LED0_CONTROL Register (Address = 7h) [reset = 0h]

LED0_CONTROL is shown in Figure 30 and described in Table 19.

Return to Summary Table.

LED0 Control Register

Figure 30. LED0_CONTROL Register
7 6 5 4 3 2 1 0
mf_mapping0 led0_ratio_en exp_en0 external_power0 RESERVED
R/W-0h R/W-0h R/W-0h R/W-0h R/W-0h

Table 19. LED0_CONTROL Register Field Descriptions

Bit Field Type Reset Description
7–5 mf_mapping0 R/W 0h Master fader mapping select:
0h = No master fading (default)
1h = Master fader1
2h = Master fader2
3h = Master fader3
4h = No master fading
5h = PWM input master fading
6h = No master fading
7h = No master fading
4 led0_ratio_en R/W 0h 0 = Disables ratiometric dimming (default)
1 = Enables ratiometric dimming
When ratiometric dimming is enabled, the emitted color of an RGB-LED remains the same regardless of the initial magnitude of the LED output.
3 exp_en0 R/W 0h 0 = Linear adjustment (default)
1 = Exponential adjustment
This bit is effective for both the program execution engine control and direct PWM control.
2 external_power0 R/W 0h 0 = LED is powered by charge pump (default)
1 = LED is powered by external power source
1–0 RESERVED R/W 0h

LED1_CONTROL Register (Address = 8h) [reset = 0h]

LED1_CONTROL is shown in Figure 31 and described in Table 20.

Return to Summary Table.

LED1 Control Register

Figure 31. LED1_CONTROL Register
7 6 5 4 3 2 1 0
mf_mapping1 led1_ratio_en exp_en1 external_power1 RESERVED
R/W-0h R/W-0h R/W-0h R/W-0h R/W-0h

Table 20. LED1_CONTROL Register Field Descriptions

Bit Field Type Reset Description
7–5 mf_mapping1 R/W 0h Master fader mapping select:
0h = No master fading (default)
1h = Master fader1
2h = Master fader2
3h = Master fader3
4h = No master fading
5h = PWM input master fading
6h = No master fading
7h = No master fading
4 led1_ratio_en R/W 0h 0 = Disables ratiometric dimming (default)
1 = Enables ratiometric dimming
When ratiometric dimming is enabled, the emitted color of an RGB LED remains the same regardless of the initial magnitude of the LED output.
3 exp_en1 R/W 0h 0 = Linear adjustment (default)
1 = Exponential adjustment
This bit is effective for both the program execution engine control and direct PWM control.
2 external_power1 R/W 0h 0 = LED is powered by charge pump (default)
1 = LED is powered by external power source
1–0 RESERVED R/W 0h

LED2_CONTROL Register (Address = 9h) [reset = 0h]

LED2_CONTROL is shown in Figure 32 and described in Table 21.

Return to Summary Table.

LED2 Control Register

Figure 32. LED2_CONTROL Register
7 6 5 4 3 2 1 0
mf_mapping2 led2_ratio_en exp_en2 external_power2 RESERVED
R/W-0h R/W-0h R/W-0h R/W-0h R/W-0h

Table 21. LED2_CONTROL Register Field Descriptions

Bit Field Type Reset Description
7–5 mf_mapping2 R/W 0h Master fader mapping select:
0h = No master fading (default)
1h = Master fader1
2h = Master fader2
3h = Master fader3
4h = No master fading
5h = PWM input master fading
6h = No master fading
7h = No master fading
4 led2_ratio_en R/W 0h 0 = Disables ratiometric dimming (default)
1 = Enables ratiometric dimming
When ratiometric dimming is enabled, the emitted color of an RGB LED remains the same regardless of the initial magnitude of the LED output.
3 exp_en2 R/W 0h 0 = Linear adjustment (default)
1 = Exponential adjustment
This bit is effective for both the program execution engine control and direct PWM control.
2 external_power2 R/W 0h 0 = LED is powered by charge pump (default)
1 = LED is powered by external power source
1–0 RESERVED R/W 0h

LED3_CONTROL Register (Address = Ah) [reset = 0h]

LED3_CONTROL is shown in Figure 33 and described in Table 22.

Return to Summary Table.

LED3 Control Register

Figure 33. LED3_CONTROL Register
7 6 5 4 3 2 1 0
mf_mapping3 led3_ratio_en exp_en3 external_power3 RESERVED
R/W-0h R/W-0h R/W-0h R/W-0h R/W-0h

Table 22. LED3_CONTROL Register Field Descriptions

Bit Field Type Reset Description
7–5 mf_mapping3 R/W 0h Master fader mapping select:
0h = No master fading (default)
1h = Master fader1
2h = Master fader2
3h = Master fader3
4h = No master fading
5h = PWM input master fading
6h = No master fading
7h = No master fading
4 led3_ratio_en R/W 0h 0 = Disables ratiometric dimming (default)
1 = Enables ratiometric dimming
When ratiometric dimming is enabled, the emitted color of an RGB-LED remains the same regardless of the initial magnitude of the LED output.
3 exp_en3 R/W 0h 0 = Linear adjustment (default)
1 = Exponential adjustment
This bit is effective for both the program execution engine control and direct PWM control.
2 external_power3 R/W 0h 0 = LED is powered by charge pump (default)
1 = LED is powered by external power source
1–0 RESERVED R/W 0h

LED4_CONTROL Register (Address = Bh) [reset = 0h]

LED4_CONTROL is shown in Figure 34 and described in Table 23.

Return to Summary Table.

LED4 Control Register

Figure 34. LED4_CONTROL Register
7 6 5 4 3 2 1 0
mf_mapping4 led4_ratio_en exp_en4 external_power4 RESERVED
R/W-0h R/W-0h R/W-0h R/W-0h R/W-0h

Table 23. LED4_CONTROL Register Field Descriptions

Bit Field Type Reset Description
7–5 mf_mapping4 R/W 0h Master fader mapping select:
0h = No master fading (default)
1h = Master fader1
2h = Master fader2
3h = Master fader3
4h = No master fading
5h = PWM input master fading
6h = No master fading
7h = No master fading
4 led4_ratio_en R/W 0h 0 = Disables ratiometric dimming (default)
1 = Enables ratiometric dimming
When ratiometric dimming is enabled, the emitted color of an RGB LED remains the same regardless of the initial magnitude of the LED output.
3 exp_en4 R/W 0h 0 = linear adjustment (default)
1 = exponential adjustment
This bit is effective for both the program execution engine control and direct PWM control.
2 external_power4 R/W 0h 0 = LED is powered by charge pump (default)
1 = LED is powered by external power source
1–0 RESERVED R/W 0h

LED5_CONTROL Register (Address = Ch) [reset = 0h]

LED5_CONTROL is shown in Figure 35 and described in Table 24.

Return to Summary Table.

LED5 Control Register

Figure 35. LED5_CONTROL Register
7 6 5 4 3 2 1 0
mf_mapping5 led5_ratio_en exp_en5 external_power5 RESERVED
R/W-0h R/W-0h R/W-0h R/W-0h R/W-0h

Table 24. LED5_CONTROL Register Field Descriptions

Bit Field Type Reset Description
7–5 mf_mapping5 R/W 0h Master fader mapping select:
0h = No master fading (default)
1h = Master fader1
2h = Master fader2
3h = Master fader3
4h = No master fading
5h = PWM input master fading
6h = No master fading
7h = No master fading
4 led5_ratio_en R/W 0h 0 = Disables ratiometric dimming (default)
1 = Enables ratiometric dimming
When ratiometric dimming is enabled, the emitted color of an RGB LED remains the same regardless of the initial magnitude of the LED output.
3 exp_en5 R/W 0h 0 = Linear adjustment (default)
1 = exponential adjustment
This bit is effective for both the program execution engine control and direct PWM control.
2 external_power5 R/W 0h 0 = LED is powered by charge pump (default)
1 = LED is powered by external power source
1–0 RESERVED R/W 0h

LED6_CONTROL Register (Address = Dh) [reset = 0h]

LED6_CONTROL is shown in Figure 36 and described in Table 25.

Return to Summary Table.

LED6 Control Register

Figure 36. LED6_CONTROL Register
7 6 5 4 3 2 1 0
mf_mapping6 led6_ratio_en exp_en6 external_power6 RESERVED
R/W-0h R/W-0h R/W-0h R/W-0h R/W-0h

Table 25. LED6_CONTROL Register Field Descriptions

Bit Field Type Reset Description
7–5 mf_mapping6 R/W 0h Master fader mapping select:
0h = No master fading (default)
1h = Master fader1
2h = Master fader2
3h = Master fader3
4h = No master fading
5h = PWM input master fading
6h = No master fading
7h = No master fading
4 led6_ratio_en R/W 0h 0 = Disables ratiometric dimming (default)
1 = Enables ratiometric dimming
When ratiometric dimming is enabled, the emitted color of an RGBLED remains the same regardless of the initial magnitude of the LED output.
3 exp_en6 R/W 0h 0 = linear adjustment (default)
1 = exponential adjustment
This bit is effective for both the program execution engine control and direct PWM control.
2 external_power6 R/W 0h 0 = LED is powered by charge pump (default)
1 = LED is powered by external power source
1–0 RESERVED R/W 0h

LED7_CONTROL Register (Address = Eh) [reset = 0h]

LED7_CONTROL is shown in Figure 37 and described in Table 26.

Return to Summary Table.

LED7 Control Register

Figure 37. LED7_CONTROL Register
7 6 5 4 3 2 1 0
mf_mapping7 led7_ratio_en exp_en7 external_power7 RESERVED
R/W-0h R/W-0h R/W-0h R/W-0h R/W-0h

Table 26. LED7_CONTROL Register Field Descriptions

Bit Field Type Reset Description
7–5 mf_mapping7 R/W 0h Master fader mapping select:
0h = No master fading (default)
1h = Master fader1
2h = Master fader2
3h = Master fader3
4h = No master fading
5h = PWM input master fading
6h = No master fading
7h = No master fading
4 led7_ratio_en R/W 0h 0 = Disables ratiometric dimming (default)
1 = Enables ratiometric dimming
When ratiometric dimming is enabled, the emitted color of an RGB LED remains the same regardless of the initial magnitude of the LED output.
3 exp_en7 R/W 0h 0 = Linear adjustment (default)
1 = Exponential adjustment
This bit is effective for both the program execution engine control and direct PWM control.
2 external_power7 R/W 0h 0 = LED is powered by charge pump (default)
1 = LED is powered by external power source
1–0 RESERVED R/W 0h

LED8_CONTROL Register (Address = Fh) [reset = 0h]

LED8_CONTROL is shown in Figure 38 and described in Table 27.

Return to Summary Table.

LED8 Control Register

Figure 38. LED8_CONTROL Register
7 6 5 4 3 2 1 0
mf_mapping8 led8_ratio_en exp_en8 external_power8 RESERVED
R/W-0h R/W-0h R/W-0h R/W-0h R/W-0h

Table 27. LED8_CONTROL Register Field Descriptions

Bit Field Type Reset Description
7–5 mf_mapping8 R/W 0h Master fader mapping select:
0h = No master fading (default)
1h = Master fader1
2h = Master fader2
3h = Master fader3
4h = No master fading
5h = PWM input master fading
6h = No master fading
7h = No master fading
4 led8_ratio_en R/W 0h 0 = Disables ratiometric dimming (default)
1 = Enables ratiometric dimming
When ratiometric dimming is enabled, the emitted color of an RGB LED remains the same regardless of the initial magnitude of the LED output.
3 exp_en8 R/W 0h 0 = Linear adjustment (default)
1 = Exponential adjustment
This bit is effective for both the program execution engine control and direct PWM control.
2 external_power8 R/W 0h 0 = LED is powered by charge pump (default)
1 = LED is powered by external power source
1–0 RESERVED R/W 0h

LED0_PWM Register (Address = 16h) [reset = 0h]

LED0_PWM is shown in Figure 39 and described in Table 28.

Return to Summary Table.

LED0 PWM Register

This is the PWM duty cycle control for the LED0 output.

Figure 39. LED0_PWM Register
7 6 5 4 3 2 1 0
pwm0
R/W-0h

Table 28. LED0_PWM Register Field Descriptions

Bit Field Type Reset Description
7–0 pwm0 R/W 0h 00h = 0% duty cycle (default)
...
80h = 50% duty cycle
...
FFh = 100% duty cycle

LED1_PWM Register (Address = 17h) [reset = 0h]

LED1_PWM is shown in Figure 40 and described in Table 29.

Return to Summary Table.

LED1 PWM Register

This is the PWM duty cycle control for the LED1 output.

Figure 40. LED1_PWM Register
7 6 5 4 3 2 1 0
pwm1
R/W-0h

Table 29. LED1_PWM Register Field Descriptions

Bit Field Type Reset Description
7–0 pwm1 R/W 0h 00h = 0% duty cycle (default)
...
80h = 50% duty cycle
...
FFh = 100% duty cycle

LED2_PWM Register (Address = 18h) [reset = 0h]

LED2_PWM is shown in Figure 41 and described in Table 30.

Return to Summary Table.

LED2 PWM Register

This is the PWM duty cycle control for the LED2 output.

Figure 41. LED2_PWM Register
7 6 5 4 3 2 1 0
pwm2
R/W-0h

Table 30. LED2_PWM Register Field Descriptions

Bit Field Type Reset Description
7–0 pwm2 R/W 0h 00h = 0% duty cycle (default)
...
80h = 50% duty cycle
...
FFh = 100% duty cycle-

LED3_PWM Register (Address = 19h) [reset = 0h]

LED3_PWM is shown in Figure 42 and described in Table 31.

Return to Summary Table.

LED3 PWM Register

This is the PWM duty cycle control for the LED3 output.

Figure 42. LED3_PWM Register
7 6 5 4 3 2 1 0
pwm3
R/W-0h

Table 31. LED3_PWM Register Field Descriptions

Bit Field Type Reset Description
7–0 pwm3 R/W 0h 00h = 0% duty cycle (default)
...
80h = 50% duty cycle
...
FFh = 100% duty cycle

LED4_PWM Register (Address = 1Ah) [reset = 0h]

LED4_PWM is shown in Figure 43 and described in Table 32.

Return to Summary Table.

LED4 PWM Register

This is the PWM duty cycle control for the LED4 output.

Figure 43. LED4_PWM Register
7 6 5 4 3 2 1 0
pwm4
R/W-0h

Table 32. LED4_PWM Register Field Descriptions

Bit Field Type Reset Description
7–0 pwm4 R/W 0h 00h = 0% duty cycle (default)
,,,
80h = 50% duty cycle
...
FFh = 100% duty cycle

LED5_PWM Register (Address = 1Bh) [reset = 0h]

LED5_PWM is shown in Figure 44 and described in Table 33.

Return to Summary Table.

LED5 PWM Register

This is the PWM duty cycle control for the LED5 output.

Figure 44. LED5_PWM Register
7 6 5 4 3 2 1 0
pwm5
R/W-0h

Table 33. LED5_PWM Register Field Descriptions

Bit Field Type Reset Description
7–0 pwm5 R/W 0h 00h = 0% duty cycle (default)
...
80h = 50% duty cycle
...
FFh = 100% duty cycle

LED6_PWM Register (Address = 1Ch) [reset = 0h]

LED6_PWM is shown in Figure 45 and described in Table 34.

Return to Summary Table.

LED6 PWM Register

This is the PWM duty cycle control for the LED6 output.

Figure 45. LED6_PWM Register
7 6 5 4 3 2 1 0
pwm6
R/W-0h

Table 34. LED6_PWM Register Field Descriptions

Bit Field Type Reset Description
7–0 pwm6 R/W 0h 00h = 0% duty cycle (default)
...
80h = 50% duty cycle
...
FFh = 100% duty cycle

LED7_PWM Register (Address = 1Dh) [reset = 0h]

LED7_PWM is shown in Figure 46 and described in Table 35.

Return to Summary Table.

LED7 PWM Register

This is the PWM duty cycle control for the LED7 output.

Figure 46. LED7_PWM Register
7 6 5 4 3 2 1 0
pwm7
R/W-0h

Table 35. LED7_PWM Register Field Descriptions

Bit Field Type Reset Description
7–0 pwm7 R/W 0h 00h = 0% duty cycle (default)
...
80h = 50% duty cycle
...
FFh = 100% duty cycle

LED8_PWM Register (Address = 1Eh) [reset = 0h]

LED8_PWM is shown in Figure 47 and described in Table 36.

Return to Summary Table.

LED8 PWM Register

This is the PWM duty cycle control for the LED8 output.

Figure 47. LED8_PWM Register
7 6 5 4 3 2 1 0
pwm8
R/W-0h

Table 36. LED8_PWM Register Field Descriptions

Bit Field Type Reset Description
7–0 pwm8 R/W 0h 00h = 0% duty cycle (default)
...
80h = 50% duty cycle
...
FFh = 100% duty cycle

LED0_CURRENT Register (Address = 22h) [reset = AFh]

LED0_CURRENT is shown in Figure 48 and described in Table 37.

Return to Summary Table.

LED0 Current Register

LED0 driver output current control register. The resolution is 8 bits, and step size is 100 μA.

Figure 48. LED0_CURRENT Register
7 6 5 4 3 2 1 0
current0
R/W-AFh

Table 37. LED0_CURRENT Register Field Descriptions

Bit Field Type Reset Description
7–0 current0 R/W AFh 00h = 0.0 mA
01h = 0.1 mA
...
AFh = 17.5 mA (default)
...
FFh = 25.5 mA

LED1_CURRENT Register (Address = 23h) [reset = AFh]

LED1_CURRENT is shown in Figure 49 and described in Table 38.

Return to Summary Table.

LED1 Current Register

LED1 driver output current control register. The resolution is 8 bits, and step size is 100 μA.

Figure 49. LED1_CURRENT Register
7 6 5 4 3 2 1 0
current1
R/W-AFh

Table 38. LED1_CURRENT Register Field Descriptions

Bit Field Type Reset Description
7–0 current1 R/W AFh 00h = 0.0 mA
01h = 0.1 mA
...
AFh = 17.5 mA (default)
...
FFh = 25.5 mA

LED2_CURRENT Register (Address = 24h) [reset = AFh]

LED2_CURRENT is shown in Figure 50 and described in Table 39.

Return to Summary Table.

LED2 Current Register

LED2 driver output current control register. The resolution is 8 bits, and step size is 100 μA.

Figure 50. LED2_CURRENT Register
7 6 5 4 3 2 1 0
current2
R/W-AFh

Table 39. LED2_CURRENT Register Field Descriptions

Bit Field Type Reset Description
7–0 current2 R/W AFh 00h = 0.0 mA
01h = 0.1 mA
...
AFh = 17.5 mA (default)
...
FFh = 25.5 mA

LED3_CURRENT Register (Address = 25h) [reset = AFh]

LED3_CURRENT is shown in Figure 51 and described in Table 40.

Return to Summary Table.

LED3 Current Register

LED3 driver output current control register. The resolution is 8 bits, and step size is 100 μA.

Figure 51. LED3_CURRENT Register
7 6 5 4 3 2 1 0
current3
R/W-AFh

Table 40. LED3_CURRENT Register Field Descriptions

Bit Field Type Reset Description
7–0 current3 R/W AFh 00h = 0.0 mA
01h = 0.1 mA
...
AFh = 17.5 mA (default)
...
FFh = 25.5 mA

LED4_CURRENT Register (Address = 26h) [reset = AFh]

LED4_CURRENT is shown in Figure 52 and described in Table 41.

Return to Summary Table.

LED4 Current Register

LED4 driver output current control register. The resolution is 8 bits, and step size is 100 μA.

Figure 52. LED4_CURRENT Register
7 6 5 4 3 2 1 0
current4
R/W-AFh

Table 41. LED4_CURRENT Register Field Descriptions

Bit Field Type Reset Description
7–0 current4 R/W AFh 00h = 0.0 mA
01h = 0.1 mA
...
AFh = 17.5 mA (default)
...
FFh = 25.5 mA

LED5_CURRENT Register (Address = 27h) [reset = AFh]

LED5_CURRENT is shown in Figure 53 and described in Table 42.

Return to Summary Table.

LED5 Current Register

LED5 driver output current control register. The resolution is 8 bits, and step size is 100 μA.

Figure 53. LED5_CURRENT Register
7 6 5 4 3 2 1 0
current5
R/W-AFh

Table 42. LED5_CURRENT Register Field Descriptions

Bit Field Type Reset Description
7–0 current5 R/W AFh 00h = 0.0 mA
01h = 0.1 mA
...
AFh = 17.5 mA (default)
...
FFh = 25.5 mA

LED6_CURRENT Register (Address = 28h) [reset = AFh]

LED6_CURRENT is shown in Figure 54 and described in Table 43.

Return to Summary Table.

LED6 Current Register

LED6 driver output current control register. The resolution is 8 bits, and step size is 100 μA.

Figure 54. LED6_CURRENT Register
7 6 5 4 3 2 1 0
current6
R/W-AFh

Table 43. LED6_CURRENT Register Field Descriptions

Bit Field Type Reset Description
7–0 current6 R/W AFh 00h = 0.0 mA
01h = 0.1 mA
...
AFh = 17.5 mA (default)
...
FFh = 25.5 mA

LED7_CURRENT Register (Address = 29h) [reset = AFh]

LED7_CURRENT is shown in Figure 55 and described in Table 44.

Return to Summary Table.

LED7 Current Register

LED7 driver output current control register. The resolution is 8 bits, and step size is 100 μA.

Figure 55. LED7_CURRENT Register
7 6 5 4 3 2 1 0
current7
R/W-AFh

Table 44. LED7_CURRENT Register Field Descriptions

Bit Field Type Reset Description
7–0 current7 R/W AFh 00h = 0.0 mA
01h = 0.1 mA
...
AFh = 17.5 mA (default)
...
FFh = 25.5 mA

LED8_CURRENT Register (Address = 2Ah) [reset = AFh]

LED8_CURRENT is shown in Figure 56 and described in Table 45.

Return to Summary Table.

LED8 Current Register

LED8 driver output current control register. The resolution is 8 bits, and step size is 100 μA.

Figure 56. LED8_CURRENT Register
7 6 5 4 3 2 1 0
current8
R/W-AFh

Table 45. LED8_CURRENT Register Field Descriptions

Bit Field Type Reset Description
7–0 current8 R/W AFh 00h = 0.0 mA
01h = 0.1 mA
...
AFh = 17.5 mA (default)
...
FFh = 25.5 mA

MISC Register (Address = 2Fh) [reset = 40h]

MISC is shown in Figure 57 and described in Table 46.

Return to Summary Table.

Miscellaneous Register

Figure 57. MISC Register
7 6 5 4 3 2 1 0
RESERVED en_auto_incr powersave_en cp_mode cp_return_1x RESERVED int_clk_en
R/W-0h R/W-1h R/W-0h R/W-0h R/W-0h R/W-0h R/W-0h

Table 46. MISC Register Field Descriptions

Bit Field Type Reset Description
7 RESERVED R/W 0h Reserved
6 en_auto_incr R/W 1h I2C address auto-increment enable
0 = Address auto-increment is disabled
1 = Address auto-increment is enabled (default)
5 powersave_en R/W 0h Power-save mode enable select
0 = Power-save mode is disabled (default)
1 = Power-save mode is enabled
4–3 cp_mode R/W 0h Charge-pump mode selection
00 = Disabled (cp output pulled-down internally, default)
01 = 1× mode
10 = 1.5× mode
11 = Auto mode
2 cp_return_1x R/W 0h Charge-pump return to 1× mode select
0 = Charge-pump mode is not affected during shutdown or power-save entry (default)
1 = Charge-pump mode is forced to 1x mode during shutdown or power-save entry
1 RESERVED R/W 0h Reserved
0 int_clk_en R/W 0h Internal 32-kHz clock-enable select
0 = External 32-kHz clock is used from CLK input pin (default)
1 = Internal 32-kHz oscillator is enabled
Note: This bit is STATIC and should only be changed when CONFIG.CHIP_EN = 0.

ENGINE1_PC Register (Address = 30h) [reset = 0h]

ENGINE1_PC is shown in Figure 58 and described in Table 47.

Return to Summary Table.

Engine1 Program Counter Register

Figure 58. ENGINE1_PC Register
7 6 5 4 3 2 1 0
engine1_pc
R/W-0h

Table 47. ENGINE1_PC Register Field Descriptions

Bit Field Type Reset Description
7–0 engine1_pc R/W 0h Program counter starting value for program execution engine 1.

ENGINE2_PC Register (Address = 31h) [reset = 0h]

ENGINE2_PC is shown in Figure 59 and described in Table 48.

Return to Summary Table.

Engine2 Program Counter Register

Figure 59. ENGINE2_PC Register
7 6 5 4 3 2 1 0
engine2_pc
R/W-0h

Table 48. ENGINE2_PC Register Field Descriptions

Bit Field Type Reset Description
7–0 engine2_pc R/W 0h Program counter starting value for program execution engine 2.

ENGINE3_PC Register (Address = 32h) [reset = 0h]

ENGINE3_PC is shown in Figure 60 and described in Table 49.

Return to Summary Table.

Engine3 Program Counter Register

Figure 60. ENGINE3_PC Register
7 6 5 4 3 2 1 0
engine3_pc
R/W-0h

Table 49. ENGINE3_PC Register Field Descriptions

Bit Field Type Reset Description
7–0 engine3_pc R/W 0h Program counter starting value for program execution engine 3.

MISC2 Register (Address = 33h) [reset = 2h]

MISC2 is shown in Figure 61 and described in Table 50.

Return to Summary Table.

Miscellaneous Register 2

Figure 61. MISC2 Register
7 6 5 4 3 2 1 0
RESERVED led_short_test led_open_test led_headroom cp_dis_disch
R/W-0h R/W-0h R/W-0h R/W-1h R/W-0h

Table 50. MISC2 Register Field Descriptions

Bit Field Type Reset Description
7–5 RESERVED R/W 0h Reserved
4 led_short_test R/W 0h 0 = LED-short test disabled (default)
1 = LED-short test enabled
3 led_open_test R/W 0h 0 = LED-open test disabled (default)
1 = LED-open test enabled
2–1 led_headroom R/W 1h Selectable low-headroom comparator settings:
00 = 200 mV
01 = 250 mV (default)
10 = 300 mV
11 = 250 mV
0 cp_dis_disch R/W 0h Charge pump discharge disable.
0 = discharging is enabled in shutdown and standby states, absent of TSD. (default)
1 = discharging is disabled

ENGINE_STATUS Register (Address = 3Ch) [reset = 80h]

ENGINE_STATUS is shown in Figure 62 and described in Table 51.

Return to Summary Table.

Engine Status Register

Figure 62. ENGINE_STATUS Register
7 6 5 4 3 2 1 0
mask_busy startup_busy engine_busy RESERVED ch3_int ch2_int ch1_int
R/W-1h R-0h R-0h R-0h R-0h R-0h R-0h

Table 51. ENGINE_STATUS Register Field Descriptions

Bit Field Type Reset Description
7 mask_busy R/W 1h Mask bit for interrupts generated by START-UP_BUSY or ENGINE_BUSY.
0 = External interrupt is generated when START-UP_BUSY or ENGINE_BUSY condition is no longer true.
1 = Interrupt events are masked (no external interrupt generated by START-UP_BUSY or ENGINE_BUSY).
Reading register 3Ch clears the status bits and releases the INT pin to the high state.
6 startup_busy R 0h A status bit which indicates that the device is running the internal start-up sequence.
0 = Internal start-up sequence completed.
1 = Internal start-up sequence running
5 engine_busy R 0h A status bit which indicates that a program execution engine is clearing internal registers. Serial bus master should not write or read program memory, or registers 30h to 32h or 4Bh to 4Dh, when this bit is set to 1.
0 = All engines ready
1 = At least one of the engines is clearing internal registers.
4–3 RESERVED R 0h Reserved
2 ch3_int R 0h Engine3 interrupt.
0 = Interrupt cleared
1 = Interrupt set
Interrupt is set by the END or INT instruction. Reading the ENGINE_STATUS address clears the interrupt.
1 ch2_int R 0h Engine2 interrupt.
0 = Interrupt cleared
1 = Interrupt set
Interrupt is set by the END or INT instruction. Reading the ENGINE_STATUS address clears the interrupt.
0 ch1_int R 0h Engine1 interrupt.
0 = Interrupt cleared
1 = Interrupt set
Interrupt is set by the END or INT instruction. Reading the ENGINE_STATUS address clears the interrupt.

IO_CONTROL Register (Address = 3Dh) [reset = 2h]

IO_CONTROL is shown in Figure 63 and described in Table 52.

Return to Summary Table.

I/O Control Register

Figure 63. IO_CONTROL Register
7 6 5 4 3 2 1 0
RESERVED en_clk_out gpio_config gpo
R/W-0h R/W-0h R/W-1h R/W-0h

Table 52. IO_CONTROL Register Field Descriptions

Bit Field Type Reset Description
7–4 RESERVED R/W 0h
3 en_clk_out R/W 0h 0 = CLK pin is an input (default)
1 = CLK pin is an output driven by the internal 32-kHz oscillator
2–1 gpio_config R/W 1h GPIO configuration
00 = Trigger for LED engines
01 = Interrupt from LED engines (default)
10 = GPO register bit controlled by I2C (output only)
11 = GPO register bit controlled by I2C (output only)
0 gpo R/W 0h GPIO pin control when gpio_config = 10 or 11
0 = GPIO/TRIG/INT pin Low
1 = GPIO/TRIG/INT pin High

VARIABLE_D Register (Address = 3Eh) [reset = 0h]

VARIABLE_D is shown in Figure 64 and described in Table 53.

Return to Summary Table.

Variable D Register

Figure 64. VARIABLE_D Register
7 6 5 4 3 2 1 0
variable_d
R/W-0h

Table 53. VARIABLE_D Register Field Descriptions

Bit Field Type Reset Description
7–0 variable_d R/W 0h These bits are used for storing a global 8-bit variable. The variable can be used to control program flow.

RESET Register (Address = 3Fh) [reset = 0h]

RESET is shown in Figure 65 and described in Table 54.

Return to Summary Table.

Reset Register

Figure 65. RESET Register
7 6 5 4 3 2 1 0
reset
W-0h

Table 54. RESET Register Field Descriptions

Bit Field Type Reset Description
7–0 reset W 0h

Writing FFh into this register resets the device. Internal registers are reset to the default values. Reading this register returns 0h.

ENGINE1_VARIABLE_A Register (Address = 42h) [reset = 0h]

ENGINE1_VARIABLE_A is shown in Figure 66 and described in Table 55.

Return to Summary Table.

Engine1 Variable A Register

Figure 66. ENGINE1_VARIABLE_A Register
7 6 5 4 3 2 1 0
engine1_variable_a
R/W-0h

Table 55. ENGINE1_VARIABLE_A Register Field Descriptions

Bit Field Type Reset Description
7–0 engine1_variable_a R/W 0h

These bits are used for the engine 1 local variable.

ENGINE2_VARIABLE_A Register (Address = 43h) [reset = 0h]

ENGINE2_VARIABLE_A is shown in Figure 67 and described in Table 56.

Return to Summary Table.

Engine2 Variable A

Figure 67. ENGINE2_VARIABLE_A Register
7 6 5 4 3 2 1 0
engine2_variable_a
R/W-0h

Table 56. ENGINE2_VARIABLE_A Register Field Descriptions

Bit Field Type Reset Description
7–0 engine2_variable_a R/W 0h

These bits are used for the engine 2 local variable.

ENGINE3_VARIABLE_A Register (Address = 44h) [reset = 0h]

ENGINE3_VARIABLE_A is shown in Figure 68 and described in Table 57.

Return to Summary Table.

Engine3 Variable A

Figure 68. ENGINE3_VARIABLE_A Register
7 6 5 4 3 2 1 0
engine3_variable_a
R/W-0h

Table 57. ENGINE3_VARIABLE_A Register Field Descriptions

Bit Field Type Reset Description
7–0 engine3_variable_a R/W 0h

These bits are used for the engine 3 local variable.

MASTER_FADER1 Register (Address = 46h) [reset = 0h]

MASTER_FADER1 is shown in Figure 69 and described in Table 58.

Return to Summary Table.

Master Fader1 Register

An 8-bit register to control all the LED outputs mapped to MASTER FADER1. The master fader allows the user to control dimming of multiple LEDS with a single serial bus write.

Figure 69. MASTER_FADER1 Register
7 6 5 4 3 2 1 0
master_fader1
R/W-0h

Table 58. MASTER_FADER1 Register Field Descriptions

Bit Field Type Reset Description
7–0 master_fader1 R/W 0h

Master fader1 is controlled by engine1.

MASTER_FADER2 Register (Address = 47h) [reset = 0h]

MASTER_FADER2 is shown in Figure 70 and described in Table 59.

Return to Summary Table.

Master Fader2 Register

An 8-bit register to control all the LED outputs mapped to MASTER FADER2. Master fader allows the user to control dimming of multiple LEDS with a single serial bus write.

Figure 70. MASTER_FADER2 Register
7 6 5 4 3 2 1 0
master_fader2
R/W-0h

Table 59. MASTER_FADER2 Register Field Descriptions

Bit Field Type Reset Description
7–0 master_fader2 R/W 0h

Master fader2 is controlled by engine 2.

MASTER_FADER3 Register (Address = 48h) [reset = 0h]

MASTER_FADER3 is shown in Figure 71 and described in Table 60.

Return to Summary Table.

Master Fader3 Register

An 8-bit register to control all the LED outputs mapped to MASTER FADER2. Master fader allows the user to control dimming of multiple LEDS with a single serial bus write.

Figure 71. MASTER_FADER3 Register
7 6 5 4 3 2 1 0
master_fader3
R/W-0h

Table 60. MASTER_FADER3 Register Field Descriptions

Bit Field Type Reset Description
7–0 master_fader3 R/W 0h

Master fader3 is controlled by engine 3.

MASTER_FADER_PWM Register (Address = 4Ah) [reset = 0h]

MASTER_FADER_PWM is shown in Figure 72 and described in Table 61.

Return to Summary Table.

Master Fader PWM Register

Figure 72. MASTER_FADER_PWM Register
7 6 5 4 3 2 1 0
master_fader_pwm
R-0h

Table 61. MASTER_FADER_PWM Register Field Descriptions

Bit Field Type Reset Description
7–0 master_fader_pwm R 0h PWM input duty cycle. See Figure 14.

ENGINE1_PROG_START Register (Address = 4Bh) [reset = 0h]

ENGINE1_PROG_START is shown in Figure 73 and described in Table 62.

Return to Summary Table.

Engine1 Program Start Register

Figure 73. ENGINE1_PROG_START Register
7 6 5 4 3 2 1 0
prog_start_addr1
R/W-0h

Table 62. ENGINE1_PROG_START Register Field Descriptions

Bit Field Type Reset Description
7–0 prog_start_addr1 R/W 0h

Engine 1 program start address.

ENGINE2_PROG_START Register (Address = 4Ch) [reset = 0h]

ENGINE2_PROG_START is shown in Figure 74 and described in Table 63.

Return to Summary Table.

Engine2 Program Start Register

Figure 74. ENGINE2_PROG_START Register
7 6 5 4 3 2 1 0
prog_start_addr2
R/W-0h

Table 63. ENGINE2_PROG_START Register Field Descriptions

Bit Field Type Reset Description
7–0 prog_start_addr2 R/W 0h

Engine 2 program start address.

ENGINE3_PROG_START Register (Address = 4Dh) [reset = 0h]

ENGINE3_PROG_START is shown in Figure 75 and described in Table 64.

Return to Summary Table.

Engine3 Program Start Register

Figure 75. ENGINE3_PROG_START Register
7 6 5 4 3 2 1 0
prog_start_addr3
R/W-0h

Table 64. ENGINE3_PROG_START Register Field Descriptions

Bit Field Type Reset Description
7–0 prog_start_addr3 R/W 0h

Engine 3 program start address.

PROG_MEM_PAGE_SELECT Register (Address = 4Fh) [reset = 0h]

PROG_MEM_PAGE_SELECT is shown in Figure 76 and described in Table 65.

Return to Summary Table.

Program Memory-Page Selection Register

SRAM page select. SRAM is 256 × 16 addressable from I2C, and is viewed as 16 pages of 32 bytes. This register selects which page is being accessed, serving as the upper bits of the SRAM address. The I2C host must write this register during the course of loading SRAM contents in order to access the next page.

Figure 76. PROG_MEM_PAGE_SELECT Register
7 6 5 4 3 2 1 0
RESERVED page_sel
R/W-0h R/W-0h

Table 65. PROG_MEM_PAGE_SELECT Register Field Descriptions

Bit Field Type Reset Description
7–4 RESERVED R/W 0h
3–0 page_sel R/W 0h 0000 = page 0 (lowest 32 bytes)
0001 = page 1 (bytes 32–63)
...
1111 = page 15 (highest 32 bytes)

PROGRAM_MEM_00 Register (Address = 50h) [reset = 0h]

PROGRAM_MEM_00 is shown in Figure 77 and described in Table 66.

Return to Summary Table.

Program Memory 00 Register

Figure 77. PROGRAM_MEM_00 Register
7 6 5 4 3 2 1 0
cmd00_msb
R/W-0h

Table 66. PROGRAM_MEM_00 Register Field Descriptions

Bit Field Type Reset Description
7–0 cmd00_msb R/W 0h Program memory data]

PROGRAM_MEM_01 Register (Address = 51h) [reset = 0h]

PROGRAM_MEM_01 is shown in Figure 78 and described in Table 67.

Return to Summary Table.

Program Memory 01 Register

Figure 78. PROGRAM_MEM_01 Register
7 6 5 4 3 2 1 0
cmd00_lsb
R/W-0h

Table 67. PROGRAM_MEM_01 Register Field Descriptions

Bit Field Type Reset Description
7–0 cmd00_lsb R/W 0h Program memory data

PROGRAM_MEM_02 Register (Address = 52h) [reset = 0h]

PROGRAM_MEM_02 is shown in Figure 79 and described in Table 68.

Return to Summary Table.

Program Memory 02 Register

Figure 79. PROGRAM_MEM_02 Register
7 6 5 4 3 2 1 0
cmd01_msb
R/W-0h

Table 68. PROGRAM_MEM_02 Register Field Descriptions

Bit Field Type Reset Description
7–0 cmd01_msb R/W 0h Program memory data

PROGRAM_MEM_03 Register (Address = 53h) [reset = 0h]

PROGRAM_MEM_03 is shown in Figure 80 and described in Table 69.

Return to Summary Table.

Program Memory 03 Register

Figure 80. PROGRAM_MEM_03 Register
7 6 5 4 3 2 1 0
cmd01_lsb
R/W-0h

Table 69. PROGRAM_MEM_03 Register Field Descriptions

Bit Field Type Reset Description
7–0 cmd01_lsb R/W 0h Program memory data

PROGRAM_MEM_04 Register (Address = 54h) [reset = 0h]

PROGRAM_MEM_04 is shown in Figure 81 and described in Table 70.

Return to Summary Table.

Program Memory 04 Register

Figure 81. PROGRAM_MEM_04 Register
7 6 5 4 3 2 1 0
cmd02_msb
R/W-0h

Table 70. PROGRAM_MEM_04 Register Field Descriptions

Bit Field Type Reset Description
7–0 cmd02_msb R/W 0h Program memory data

PROGRAM_MEM_05 Register (Address = 55h) [reset = 0h]

PROGRAM_MEM_05 is shown in Figure 82 and described in Table 71.

Return to Summary Table.

Program Memory 05 Register

Figure 82. PROGRAM_MEM_05 Register
7 6 5 4 3 2 1 0
cmd02_lsb
R/W-0h

Table 71. PROGRAM_MEM_05 Register Field Descriptions

Bit Field Type Reset Description
7–0 cmd02_lsb R/W 0h Program memory data

PROGRAM_MEM_06 Register (Address = 56h) [reset = 0h]

PROGRAM_MEM_06 is shown in Figure 83 and described in Table 72.

Return to Summary Table.

Program Memory 06 Register

Figure 83. PROGRAM_MEM_06 Register
7 6 5 4 3 2 1 0
cmd03_msb
R/W-0h

Table 72. PROGRAM_MEM_06 Register Field Descriptions

Bit Field Type Reset Description
7–0 cmd03_msb R/W 0h Program memory data

PROGRAM_MEM_07 Register (Address = 57h) [reset = 0h]

PROGRAM_MEM_07 is shown in Figure 84 and described in Table 73.

Return to Summary Table.

Program Memory 07 Register

Figure 84. PROGRAM_MEM_07 Register
7 6 5 4 3 2 1 0
cmd03_lsb
R/W-0h

Table 73. PROGRAM_MEM_07 Register Field Descriptions

Bit Field Type Reset Description
7–0 cmd03_lsb R/W 0h Program memory data

PROGRAM_MEM_08 Register (Address = 58h) [reset = 0h]

PROGRAM_MEM_08 is shown in Figure 85 and described in Table 74.

Return to Summary Table.

Program Memory 08 Register

Figure 85. PROGRAM_MEM_08 Register
7 6 5 4 3 2 1 0
cmd04_msb
R/W-0h

Table 74. PROGRAM_MEM_08 Register Field Descriptions

Bit Field Type Reset Description
7–0 cmd04_msb R/W 0h Program memory data

PROGRAM_MEM_09 Register (Address = 59h) [reset = 0h]

PROGRAM_MEM_09 is shown in Figure 86 and described in Table 75.

Return to Summary Table.

Program Memory 09 Register

Figure 86. PROGRAM_MEM_09 Register
7 6 5 4 3 2 1 0
cmd04_lsb
R/W-0h

Table 75. PROGRAM_MEM_09 Register Field Descriptions

Bit Field Type Reset Description
7–0 cmd04_lsb R/W 0h Program memory data

PROGRAM_MEM_10 Register (Address = 5Ah) [reset = 0h]

PROGRAM_MEM_10 is shown in Figure 87 and described in Table 76.

Return to Summary Table.

Program Memory 10 Register

Figure 87. PROGRAM_MEM_10 Register
7 6 5 4 3 2 1 0
cmd05_msb
R/W-0h

Table 76. PROGRAM_MEM_10 Register Field Descriptions

Bit Field Type Reset Description
7–0 cmd05_msb R/W 0h Program memory data

PROGRAM_MEM_11 Register (Address = 5Bh) [reset = 0h]

PROGRAM_MEM_11 is shown in Figure 88 and described in Table 77.

Return to Summary Table.

Program Memory 11 Register

Figure 88. PROGRAM_MEM_11 Register
7 6 5 4 3 2 1 0
cmd05_lsb
R/W-0h

Table 77. PROGRAM_MEM_11 Register Field Descriptions

Bit Field Type Reset Description
7–0 cmd05_lsb R/W 0h Program memory data

PROGRAM_MEM_12 Register (Address = 5Ch) [reset = 0h]

PROGRAM_MEM_12 is shown in Figure 89 and described in Table 78.

Return to Summary Table.

Program Memory 12 Register

Figure 89. PROGRAM_MEM_12 Register
7 6 5 4 3 2 1 0
cmd06_msb
R/W-0h

Table 78. PROGRAM_MEM_12 Register Field Descriptions

Bit Field Type Reset Description
7–0 cmd06_msb R/W 0h Program memory data

PROGRAM_MEM_13 Register (Address = 5Dh) [reset = 0h]

PROGRAM_MEM_13 is shown in Figure 90 and described in Table 79.

Return to Summary Table.

Program Memory 13 Register

Figure 90. PROGRAM_MEM_13 Register
7 6 5 4 3 2 1 0
cmd06_lsb
R/W-0h

Table 79. PROGRAM_MEM_13 Register Field Descriptions

Bit Field Type Reset Description
7–0 cmd06_lsb R/W 0h Program memory data

PROGRAM_MEM_14 Register (Address = 5Eh) [reset = 0h]

PROGRAM_MEM_14 is shown in Figure 91 and described in Table 80.

Return to Summary Table.

Program Memory 14 Register

Figure 91. PROGRAM_MEM_14 Register
7 6 5 4 3 2 1 0
cmd07_msb
R/W-0h

Table 80. PROGRAM_MEM_14 Register Field Descriptions

Bit Field Type Reset Description
7–0 cmd07_msb R/W 0h Program memory data

PROGRAM_MEM_15 Register (Address = 5Fh) [reset = 0h]

PROGRAM_MEM_15 is shown in Figure 92 and described in Table 81.

Return to Summary Table.

Program Memory 15 Register

Figure 92. PROGRAM_MEM_15 Register
7 6 5 4 3 2 1 0
cmd07_lsb
R/W-0h

Table 81. PROGRAM_MEM_15 Register Field Descriptions

Bit Field Type Reset Description
7–0 cmd07_lsb R/W 0h Program memory data

PROGRAM_MEM_16 Register (Address = 60h) [reset = 0h]

PROGRAM_MEM_16 is shown in Figure 93 and described in Table 82.

Return to Summary Table.

Program Memory 16 Register

Figure 93. PROGRAM_MEM_16 Register
7 6 5 4 3 2 1 0
cmd08_msb
R/W-0h

Table 82. PROGRAM_MEM_16 Register Field Descriptions

Bit Field Type Reset Description
7–0 cmd08_msb R/W 0h Program memory data

PROGRAM_MEM_17 Register (Address = 61h) [reset = 0h]

PROGRAM_MEM_17 is shown in Figure 94 and described in Table 83.

Return to Summary Table.

Program Memory 17 Register

Figure 94. PROGRAM_MEM_17 Register
7 6 5 4 3 2 1 0
cmd08_lsb
R/W-0h

Table 83. PROGRAM_MEM_17 Register Field Descriptions

Bit Field Type Reset Description
7–0 cmd08_lsb R/W 0h Program memory data

PROGRAM_MEM_18 Register (Address = 62h) [reset = 0h]

PROGRAM_MEM_18 is shown in Figure 95 and described in Table 84.

Return to Summary Table.

Program Memory 18 Register

Figure 95. PROGRAM_MEM_18 Register
7 6 5 4 3 2 1 0
cmd09_msb
R/W-0h

Table 84. PROGRAM_MEM_18 Register Field Descriptions

Bit Field Type Reset Description
7–0 cmd09_msb R/W 0h Program memory data

PROGRAM_MEM_19 Register (Address = 63h) [reset = 0h]

PROGRAM_MEM_19 is shown in Figure 96 and described in Table 85.

Return to Summary Table.

Program Memory 19 Register

Figure 96. PROGRAM_MEM_19 Register
7 6 5 4 3 2 1 0
cmd09_lsb
R/W-0h

Table 85. PROGRAM_MEM_19 Register Field Descriptions

Bit Field Type Reset Description
7–0 cmd09_lsb R/W 0h Program memory data

PROGRAM_MEM_20 Register (Address = 64h) [reset = 0h]

PROGRAM_MEM_20 is shown in Figure 97 and described in Table 86.

Return to Summary Table.

Program Memory 20 Register

Figure 97. PROGRAM_MEM_20 Register
7 6 5 4 3 2 1 0
cmd10_msb
R/W-0h

Table 86. PROGRAM_MEM_20 Register Field Descriptions

Bit Field Type Reset Description
7–0 cmd10_msb R/W 0h Program memory data

PROGRAM_MEM_21 Register (Address = 65h) [reset = 0h]

PROGRAM_MEM_21 is shown in Figure 98 and described in Table 87.

Return to Summary Table.

Program Memory 21 Register

Figure 98. PROGRAM_MEM_21 Register
7 6 5 4 3 2 1 0
cmd10_lsb
R/W-0h

Table 87. PROGRAM_MEM_21 Register Field Descriptions

Bit Field Type Reset Description
7–0 cmd10_lsb R/W 0h Program memory data

PROGRAM_MEM_22 Register (Address = 66h) [reset = 0h]

PROGRAM_MEM_22 is shown in Figure 99 and described in Table 88.

Return to Summary Table.

Program Memory 22 Register

Figure 99. PROGRAM_MEM_22 Register
7 6 5 4 3 2 1 0
cmd11_msb
R/W-0h

Table 88. PROGRAM_MEM_22 Register Field Descriptions

Bit Field Type Reset Description
7–0 cmd11_msb R/W 0h Program memory data

PROGRAM_MEM_23 Register (Address = 67h) [reset = 0h]

PROGRAM_MEM_23 is shown in Figure 100 and described in Table 89.

Return to Summary Table.

Program Memory 23 Register

Figure 100. PROGRAM_MEM_23 Register
7 6 5 4 3 2 1 0
cmd11_lsb
R/W-0h

Table 89. PROGRAM_MEM_23 Register Field Descriptions

Bit Field Type Reset Description
7–0 cmd11_lsb R/W 0h Program memory data

PROGRAM_MEM_24 Register (Address = 68h) [reset = 0h]

PROGRAM_MEM_24 is shown in Figure 101 and described in Table 90.

Return to Summary Table.

Program Memory 24 Register

Figure 101. PROGRAM_MEM_24 Register
7 6 5 4 3 2 1 0
cmd12_msb
R/W-0h

Table 90. PROGRAM_MEM_24 Register Field Descriptions

Bit Field Type Reset Description
7–0 cmd12_msb R/W 0h Program memory data

PROGRAM_MEM_25 Register (Address = 69h) [reset = 0h]

PROGRAM_MEM_25 is shown in Figure 102 and described in Table 91.

Return to Summary Table.

Program Memory 25 Register

Figure 102. PROGRAM_MEM_25 Register
7 6 5 4 3 2 1 0
cmd12_lsb
R/W-0h

Table 91. PROGRAM_MEM_25 Register Field Descriptions

Bit Field Type Reset Description
7–0 cmd12_lsb R/W 0h Program memory data

PROGRAM_MEM_26 Register (Address = 6Ah) [reset = 0h]

PROGRAM_MEM_26 is shown in Figure 103 and described in Table 92.

Return to Summary Table.

Program Memory 26 Register

Figure 103. PROGRAM_MEM_26 Register
7 6 5 4 3 2 1 0
cmd13_msb
R/W-0h

Table 92. PROGRAM_MEM_26 Register Field Descriptions

Bit Field Type Reset Description
7–0 cmd13_msb R/W 0h Program memory data

PROGRAM_MEM_27 Register (Address = 6Bh) [reset = 0h]

PROGRAM_MEM_27 is shown in Figure 104 and described in Table 93.

Return to Summary Table.

Program Memory 27 Register

Figure 104. PROGRAM_MEM_27 Register
7 6 5 4 3 2 1 0
cmd13_lsb
R/W-0h

Table 93. PROGRAM_MEM_27 Register Field Descriptions

Bit Field Type Reset Description
7–0 cmd13_lsb R/W 0h Program memory data

PROGRAM_MEM_28 Register (Address = 6Ch) [reset = 0h]

PROGRAM_MEM_28 is shown in Figure 105 and described in Table 94.

Return to Summary Table.

Program Memory 28 Register

Figure 105. PROGRAM_MEM_28 Register
7 6 5 4 3 2 1 0
cmd14_msb
R/W-0h

Table 94. PROGRAM_MEM_28 Register Field Descriptions

Bit Field Type Reset Description
7–0 cmd14_msb R/W 0h Program memory data

PROGRAM_MEM_29 Register (Address = 6Dh) [reset = 0h]

PROGRAM_MEM_29 is shown in Figure 106 and described in Table 95.

Return to Summary Table.

Program Memory 29 Register

Figure 106. PROGRAM_MEM_29 Register
7 6 5 4 3 2 1 0
cmd14_lsb
R/W-0h

Table 95. PROGRAM_MEM_29 Register Field Descriptions

Bit Field Type Reset Description
7–0 cmd14_lsb R/W 0h Program memory data

PROGRAM_MEM_30 Register (Address = 6Eh) [reset = 0h]

PROGRAM_MEM_30 is shown in Figure 107 and described in Table 96.

Return to Summary Table.

Program Memory 30 Register

Figure 107. PROGRAM_MEM_30 Register
7 6 5 4 3 2 1 0
cmd15_msb
R/W-0h

Table 96. PROGRAM_MEM_30 Register Field Descriptions

Bit Field Type Reset Description
7–0 cmd15_msb R/W 0h Program memory data

PROGRAM_MEM_31 Register (Address = 6Fh) [reset = 0h]

PROGRAM_MEM_31 is shown in Figure 108 and described in Table 97.

Return to Summary Table.

Program Memory 31 Register

Figure 108. PROGRAM_MEM_31 Register
7 6 5 4 3 2 1 0
cmd15_lsb
R/W-0h

Table 97. PROGRAM_MEM_31 Register Field Descriptions

Bit Field Type Reset Description
7–0 cmd15_lsb R/W 0h Program memory data

ENGINE1_MAPPING1 Register (Address = 70h) [reset = 0h]

ENGINE1_MAPPING1 is shown in Figure 109 and described in Table 98.

Return to Summary Table.

Engine1 Mapping1 Register

Figure 109. ENGINE1_MAPPING1 Register
7 6 5 4 3 2 1 0
RESERVED eng1_map_master_fader1 eng1_map_led8
R-0h R-0h R-0h

Table 98. ENGINE1_MAPPING1 Register Field Descriptions

Bit Field Type Reset Description
7–2 RESERVED R 0h
1 eng1_map_master_fader1 R 0h 0 = Program execution engine 1 master fader disabled.
1 = Program execution engine 1 master fader enabled.
0 eng1_map_led8 R 0h 0 = LED8 is not mapped to the program execution engine 1.
1 = LED8 is mapped to the program execution engine 1.

ENGINE1_MAPPING2 Register (Address = 71h) [reset = 0h]

ENGINE1_MAPPING2 is shown in Figure 110 and described in Table 99.

Return to Summary Table.

Engine1 Mapping2 Register

Figure 110. ENGINE1_MAPPING2 Register
7 6 5 4 3 2 1 0
eng1_map_led7 eng1_map_led6 eng1_map_led5 eng1_map_led4 eng1_map_led3 eng1_map_led2 eng1_map_led1 eng1_map_led0
R-0h R-0h R-0h R-0h R-0h R-0h R-0h R-0h

Table 99. ENGINE1_MAPPING2 Register Field Descriptions

Bit Field Type Reset Description
7 eng1_map_led7 R 0h 0 = LED7 is not mapped to program execution engine 1.
1 = LED7 is mapped to program execution engine 1.
6 eng1_map_led6 R 0h 0 = LED6 is not mapped to program execution engine 1.
1 = LED6 is mapped to program execution engine 1.
5 eng1_map_led5 R 0h 0 = LED5 is not mapped to program execution engine 1.
1 = LED5 is mapped to program execution engine 1.
4 eng1_map_led4 R 0h 0 = LED4 is not mapped to program execution engine 1.
1 = LED4 is mapped to program execution engine 1.
3 eng1_map_led3 R 0h 0 = LED3 is not mapped to program execution engine 1.
1 = LED3 is mapped to program execution engine 1.
2 eng1_map_led2 R 0h 0 = LED2 is not mapped to program execution engine 1.
1 = LED2 is mapped to program execution engine 1.
1 eng1_map_led1 R 0h 0 = LED1 is not mapped to program execution engine 1.
1 = LED1 is mapped to program execution engine 1.
0 eng1_map_led0 R 0h 0 = LED0 is not mapped to program execution engine 1.
1 = LED0 is mapped to program execution engine 1.

ENGINE2_MAPPING1 Register (Address = 72h) [reset = 0h]

ENGINE2_MAPPING1 is shown in Figure 111 and described in Table 100.

Return to Summary Table.

Engine2 Mapping1 Register

Figure 111. ENGINE2_MAPPING1 Register
7 6 5 4 3 2 1 0
RESERVED eng2_map_master_fader2 eng2_map_led8
R-0h R-0h R-0h

Table 100. ENGINE2_MAPPING1 Register Field Descriptions

Bit Field Type Reset Description
7–2 RESERVED R 0h
1 eng2_map_master_fader2 R 0h 0 = Program execution engine 2 master fader disabled.
1 = Program execution engine 2 master fader enabled.
0 eng2_map_led8 R 0h 0 = LED8 is not mapped to the program execution engine 2.
1 = LED8 is mapped to the program execution engine 2.

ENGINE2_MAPPING2 Register (Address = 73h) [reset = 0h]

ENGINE2_MAPPING2 is shown in Figure 112 and described in Table 101.

Return to Summary Table.

Engine2 Mapping2 Register

Figure 112. ENGINE2_MAPPING2 Register
7 6 5 4 3 2 1 0
eng2_map_led7 eng2_map_led6 eng2_map_led5 eng2_map_led4 eng2_map_led3 eng2_map_led2 eng2_map_led1 eng2_map_led0
R-0h R-0h R-0h R-0h R-0h R-0h R-0h R-0h

Table 101. ENGINE2_MAPPING2 Register Field Descriptions

Bit Field Type Reset Description
7 eng2_map_led7 R 0h 0 = LED7 is not mapped to program execution engine 2.
1 = LED7 is mapped to program execution engine 2.
6 eng2_map_led6 R 0h 0 = LED6 is not mapped to program execution engine 2.
1 = LED6 is mapped to program execution engine 2.
5 eng2_map_led5 R 0h 0 = LED5 is not mapped to program execution engine 2.
1 = LED5 is mapped to program execution engine 2.
4 eng2_map_led4 R 0h 0 = LED4 is not mapped to program execution engine 2.
1 = LED4 is mapped to program execution engine 2.
3 eng2_map_led3 R 0h 0 = LED3 is not mapped to program execution engine 2.
1 = LED3 is mapped to program execution engine 2.
2 eng2_map_led2 R 0h 0 = LED2 is not mapped to program execution engine 2.
1 = LED2 is mapped to program execution engine 2.
1 eng2_map_led1 R 0h 0 = LED1 is not mapped to program execution engine 2.
1 = LED1 is mapped to program execution engine 2.
0 eng2_map_led0 R 0h 0 = LED0 is not mapped to program execution engine 2.
1 = LED0 is mapped to program execution engine 2.

ENGINE3_MAPPING1 Register (Address = 74h) [reset = 0h]

ENGINE3_MAPPING1 is shown in Figure 113 and described in Table 102.

Return to Summary Table.

Engine3 Mapping1 Register

Figure 113. ENGINE3_MAPPING1 Register
7 6 5 4 3 2 1 0
RESERVED eng3_map_master_fader3 eng3_map_led8
R-0h R-0h R-0h

Table 102. ENGINE3_MAPPING1 Register Field Descriptions

Bit Field Type Reset Description
7–2 RESERVED R 0h
1 eng3_map_master_fader3 R 0h 0 = Program execution engine 3 master fader disabled.
1 = Program execution engine 3 master fader enabled.
0 eng3_map_led8 R 0h 0 = LED8 is not mapped to the program execution engine 3.
1 = LED8 is mapped to the program execution engine 3.

ENGINE3_MAPPING2 Register (Address = 75h) [reset = 0h]

ENGINE3_MAPPING2 is shown in Figure 114 and described in Table 103.

Return to Summary Table.

Engine3 Mapping2 Register

Figure 114. ENGINE3_MAPPING2 Register
7 6 5 4 3 2 1 0
eng3_map_led7 eng3_map_led6 eng3_map_led5 eng3_map_led4 eng3_map_led3 eng3_map_led2 eng3_map_led1 eng3_map_led0
R-0h R-0h R-0h R-0h R-0h R-0h R-0h R-0h

Table 103. ENGINE3_MAPPING2 Register Field Descriptions

Bit Field Type Reset Description
7 eng3_map_led7 R 0h 0 = LED7 is not mapped to program execution engine 3.
1 = LED7 is mapped to program execution engine 3.
6 eng3_map_led6 R 0h 0 = LED6 is not mapped to program execution engine 3.
1 = LED6 is mapped to program execution engine 3.
5 eng3_map_led5 R 0h 0 = LED5 is not mapped to program execution engine 3.
1 = LED5 is mapped to program execution engine 3.
4 eng3_map_led4 R 0h 0 = LED4 is not mapped to program execution engine 3.
1 = LED4 is mapped to program execution engine 3.
3 eng3_map_led3 R 0h 0 = LED3 is not mapped to program execution engine 3.
1 = LED3 is mapped to program execution engine 3.
2 eng3_map_led2 R 0h 0 = LED2 is not mapped to program execution engine 3.
1 = LED2 is mapped to program execution engine 3.
1 eng3_map_led1 R 0h 0 = LED1 is not mapped to program execution engine 3.
1 = LED1 is mapped to program execution engine 3.
0 eng3_map_led0 R 0h 0 = LED0 is not mapped to program execution engine 3.
1 = LED0 is mapped to program execution engine 3.

PWM_CONFIG Register (Address = 80h) [reset = 4h]

PWM_CONFIG is shown in Figure 115 and described in Table 104.

Return to Summary Table.

PWM Configuration Register

Figure 115. PWM_CONFIG Register
7 6 5 4 3 2 1 0
pwm_min_pulse_width RESERVED pwm_input_edge_sel pwm_input_hysteresis
R/W-0h R/W-0h R/W-0h R/W-4h

Table 104. PWM_CONFIG Register Field Descriptions

Bit Field Type Reset Description
7–6 pwm_min_pulse_width R/W 0h Minimum output PWM pulse duration allowed. Applies to all PWM outputs.
00 = Minimum PWM pulse duration = 1 clk period (100 ns, default)
01 = Minimum PWM pulse duration = 2 clk periods (200 ns)
10 = Minimum PWM pulse duration = 3 clk periods (300 ns)
11 = Minimum PWM pulse duration = 4 clk periods (400 ns)
5–4 RESERVED R/W 0h
3 pwm_input_edge_sel R/W 0h PWM input period measurement select.
0h = PWM period is measured from rising edge to rising edge. (default)
1h = PWM period is measured from falling edge to falling edge.
2–0 pwm_input_hysteresis R/W 4h PWM input hysteresis select
0h = No hysteresis
1h = 1 LSB
2h = 2 LSBs
3h = 3 LSBs
4h = 4 LSBs (default)
5h = 5 LSBs
6h = 6 LSBs
7h = 7 LSBs

LED_FAULT1 Register (Address = 81h) [reset = 0h]

LED_FAULT1 is shown in Figure 116 and described in Table 105.

Return to Summary Table.

LED Fault 1 Register

Figure 116. LED_FAULT1 Register
7 6 5 4 3 2 1 0
RESERVED led_fault8
R-0h R-0h

Table 105. LED_FAULT1 Register Field Descriptions

Bit Field Type Reset Description
7–1 RESERVED R 0h
0 led_fault8 R 0h

LED fault status for LED8

LED_FAULT2 Register (Address = 82h) [reset = 0h]

LED_FAULT2 is shown in Figure 117 and described in Table 106.

Return to Summary Table.

LED Fault 2 Register

Figure 117. LED_FAULT2 Register
7 6 5 4 3 2 1 0
led_fault_7 led_fault_6 led_fault_5 led_fault_4 led_fault_3 led_fault_2 led_fault_1 led_fault_0
R-0h R-0h R-0h R-0h R-0h R-0h R-0h R-0h

Table 106. LED_FAULT2 Register Field Descriptions

Bit Field Type Reset Description
7 led_fault_7 R 0h

LED fault status for LED7

6 led_fault_6 R 0h LED fault status for LED6
5 led_fault_5 R 0h LED fault status for LED5
4 led_fault_4 R 0h LED fault status for LED4
3 led_fault_3 R 0h LED fault status for LED3
2 led_fault_2 R 0h LED fault status for LED2
1 led_fault_1 R 0h LED fault status for LED1
0 led_fault_0 R 0h LED fault status for LED0

GENERAL_FAULT Register (Address = 83h) [reset = 4h]

GENERAL_FAULT is shown in Figure 118 and described in Table 107.

Return to Summary Table.

General Fault Register

Figure 118. GENERAL_FAULT Register
7 6 5 4 3 2 1 0
RESERVED cp_cap_missing vdd_uvlo tsd
R-0h R-1h R-0h R-0h

Table 107. GENERAL_FAULT Register Field Descriptions

Bit Field Type Reset Description
7–3 RESERVED R 0h
2 cp_cap_missing R 1h 0 = CP capacitor detected
1 = CP capacitor missing or CP disabled
1 vdd_uvlo R 0h 0 = No UVLO fault
1 = UVLO fault
0 tsd R 0h 0 = No TSD fault
1 = TSD fault