ZHCSGD0 June   2017 LM25145

PRODUCTION DATA.  

  1. 特性
  2. 应用
  3. 说明
  4. 修订历史记录
  5. 说明 (续)
  6. Pin Configuration and Functions
    1. 6.1 Wettable Flanks
  7. Specifications
    1. 7.1 Absolute Maximum Ratings
    2. 7.2 ESD Ratings
    3. 7.3 Recommended Operating Conditions
    4. 7.4 Thermal Information
    5. 7.5 Electrical Characteristics
    6. 7.6 Switching Characteristics
    7. 7.7 Typical Characteristics
  8. Detailed Description
    1. 8.1 Overview
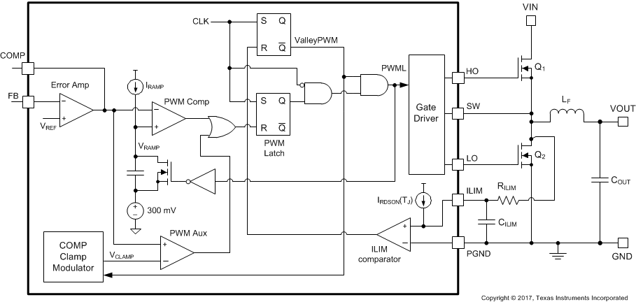
    2. 8.2 Functional Block Diagram
    3. 8.3 Feature Description
      1. 8.3.1  Input Range (VIN)
      2. 8.3.2  Output Voltage Setpoint and Accuracy (FB)
      3. 8.3.3  High-Voltage Bias Supply Regulator (VCC)
      4. 8.3.4  Precision Enable (EN/UVLO)
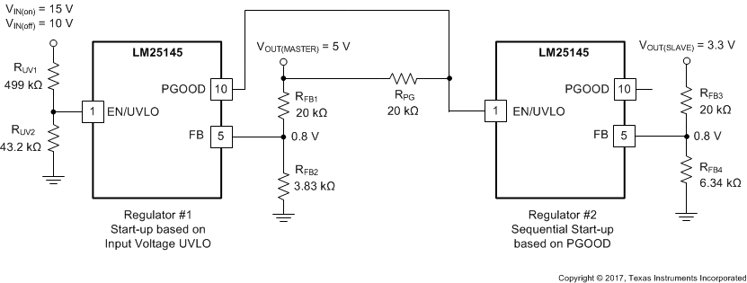
      5. 8.3.5  Power Good Monitor (PGOOD)
      6. 8.3.6  Switching Frequency (RT, SYNCIN)
        1. 8.3.6.1 Frequency Adjust
        2. 8.3.6.2 Clock Synchronization
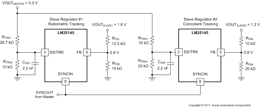
      7. 8.3.7  Configurable Soft-Start (SS/TRK)
        1. 8.3.7.1 Tracking
      8. 8.3.8  Voltage-Mode Control (COMP)
      9. 8.3.9  Gate Drivers (LO, HO)
      10. 8.3.10 Current Sensing and Overcurrent Protection (ILIM)
      11. 8.3.11 OCP Duty Cycle Limiter
    4. 8.4 Device Functional Modes
      1. 8.4.1 Shutdown Mode
      2. 8.4.2 Standby Mode
      3. 8.4.3 Active Mode
      4. 8.4.4 Diode Emulation Mode
      5. 8.4.5 Thermal Shutdown
  9. Application and Implementation
    1. 9.1 Application Information
      1. 9.1.1 Design and Implementation
      2. 9.1.2 Power Train Components
        1. 9.1.2.1 Inductor
        2. 9.1.2.2 Output Capacitors
        3. 9.1.2.3 Input Capacitors
        4. 9.1.2.4 Power MOSFETs
      3. 9.1.3 Control Loop Compensation
      4. 9.1.4 EMI Filter Design
    2. 9.2 Typical Applications
      1. 9.2.1 Design 1 - 20-A High-Efficiency Synchronous Buck Regulator for Telecom Power Applications
        1. 9.2.1.1 Design Requirements
        2. 9.2.1.2 Detailed Design Procedure
        3. 9.2.1.3 Custom Design With WEBENCH® Tools
        4. 9.2.1.4 Application Curves
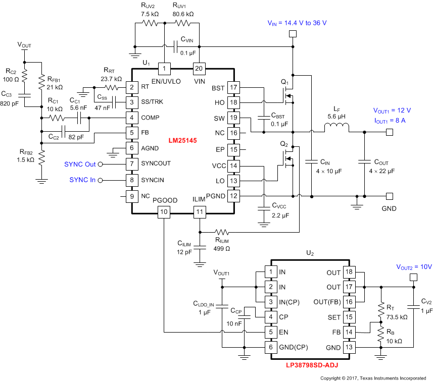
      2. 9.2.2 Design 2 - High Density, 12-V, 8-A Rail With LDO Low-Noise Auxiliary Output for Industrial Applications
        1. 9.2.2.1 Design Requirements
        2. 9.2.2.2 Detailed Design Procedure
          1. 9.2.2.2.1 Application Curves
      3. 9.2.3 Design 3 - Powering a Multicore DSP From a 24-V Rail
        1. 9.2.3.1 Design Requirements
        2. 9.2.3.2 Detailed Design Procedure
        3. 9.2.3.3 Application Curves
  10. 10Power Supply Recommendations
  11. 11Layout
    1. 11.1 Layout Guidelines
      1. 11.1.1 Power Stage Layout
      2. 11.1.2 Gate Drive Layout
      3. 11.1.3 PWM Controller Layout
      4. 11.1.4 Thermal Design and Layout
      5. 11.1.5 Ground Plane Design
    2. 11.2 Layout Example
  12. 12器件和文档支持
    1. 12.1 器件支持
      1. 12.1.1 第三方产品免责声明
      2. 12.1.2 开发支持
      3. 12.1.3 使用 WEBENCH® 工具定制设计方案
    2. 12.2 文档支持
      1. 12.2.1 相关文档
        1. 12.2.1.1 PCB 布局资源
        2. 12.2.1.2 热设计资源
    3. 12.3 相关链接
    4. 12.4 接收文档更新通知
    5. 12.5 社区资源
    6. 12.6 商标
    7. 12.7 静电放电警告
    8. 12.8 Glossary
  13. 13机械、封装和可订购信息

特性

  • 多功能同步降压直流/直流控制器
    • 宽输入电压范围为 6V 至 42V
    • 可调节输出电压范围为 0.8V 至 40V
  • 符合 EN55022/CISPR 22 EMI 标准
  • 无损 RDS(on) 或分流电流感应
  • 开关频率范围为 100kHz 至 1MHz
    • 同步输入和同步输出能力
  • 40ns 最短导通时间,可实现高 VIN/VOUT 比率
  • 140ns 最短关闭时间,以实现低压差
  • 具有 ±1% 反馈精度的 0.8V 基准
  • 适用于标准 VTH MOSFET 的 7.5V 栅极驱动器
    • 14ns 自适应死区时间控制
    • 2.3A 拉电流和 3.5A 灌电流能力
    • 针对预偏置启动的低侧软启动
  • 可调软启动或可选电压跟踪
  • 快速线路和负载瞬态响应
    • 具有线路前馈的电压模式控制
    • 高增益带宽误差放大器
  • 精密使能端输入和漏极开路电源正常指示器(用于排序和控制)
  • 固有保护 特性 可实现稳健设计
    • 间断模式过流保护
    • 具有迟滞的输入 UVLO
    • VCC 和栅极驱动 UVLO 保护
    • 具有迟滞的热关断保护
  • 具有可湿性侧面的 VQFN-20 封装
  • 使用 LM25145 并借助 WEBENCH® 电源设计器创建定制设计

应用

  • 电信基础设施
  • 工厂自动化
  • 测试与测量
  • 工业电机驱动

说明

LM25145 42V 同步降压控制器旨在对会发生高压瞬变的高输入电压源或输入电源轨的电压进行调节,从而最大限度地减少对外部浪涌抑制组件的需求。40ns 的高侧开关最短导通时间有助于获得较大的降压比,支持从 24V 标称输入到低电压轨的直接降压转换,从而降低系统的复杂性并减少解决方案成本。LM25145 在输入电压突降至 6V 时,仍能根据需要以接近 100% 的占空比继续工作,因此非常适用于高性能工业控制、机器人、数据通信和射频功率放大器 应用。

强制 PWM (FPWM) 模式运行可以消除频率变化以最大程度地降低 EMI,而用户可选的二极管仿真功能则可以降低轻负载条件下的电流消耗。逐周期过流保护可通过测量低侧 MOSFET 上的压降或使用可选电流感应电阻器来实现。高达 1MHz 的可调开关频率可同步至外部时钟源,以消除噪声敏感应用中的 拍频。

器件信息(1)

器件型号 封装 封装尺寸(标称值)
LM25145 VQFN (20) 3.50mm × 4.50mm
  1. 要了解所有可用封装,请参阅数据表末尾的可订购产品附录。

典型应用电路和效率性能,VOUT = 5V,FSW = 225kHz

LM25145 LM25145_front_page_image_nvsat9.gif