ZHCSFM9 November   2016 ADS7049-Q1

PRODUCTION DATA.  

  1. 特性
  2. 应用
  3. 说明
  4. 修订历史记录
  5. Pin Configuration and Functions
  6. Specifications
    1. 6.1 Absolute Maximum Ratings
    2. 6.2 ESD Ratings
    3. 6.3 Recommended Operating Conditions
    4. 6.4 Thermal Information
    5. 6.5 Electrical Characteristics
    6. 6.6 Timing Requirements
    7. 6.7 Switching Characteristics
    8. 6.8 Typical Characteristics
  7. Parameter Measurement Information
    1. 7.1 Digital Voltage Levels
  8. Detailed Description
    1. 8.1 Overview
    2. 8.2 Functional Block Diagram
    3. 8.3 Feature Description
      1. 8.3.1 Reference
      2. 8.3.2 Analog Input
      3. 8.3.3 ADC Transfer Function
      4. 8.3.4 Serial Interface
    4. 8.4 Device Functional Modes
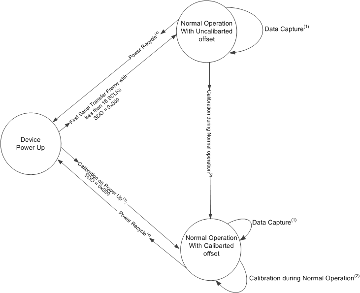
      1. 8.4.1 Offset Calibration
        1. 8.4.1.1 Offset Calibration on Power-Up
        2. 8.4.1.2 Offset Calibration During Normal Operation
  9. Application and Implementation
    1. 9.1 Application Information
    2. 9.2 Typical Application
      1. 9.2.1 Design Requirements
      2. 9.2.2 Detailed Design Procedure
        1. 9.2.2.1 Low Distortion Charge Kickback Filter Design
        2. 9.2.2.2 Input Amplifier Selection
        3. 9.2.2.3 Reference Circuit
      3. 9.2.3 Application Curve
  10. 10Power Supply Recommendations
    1. 10.1 AVDD and DVDD Supply Recommendations
    2. 10.2 Estimating Digital Power Consumption
    3. 10.3 Optimizing Power Consumed by the Device
  11. 11Layout
    1. 11.1 Layout Guidelines
    2. 11.2 Layout Example
  12. 12器件和文档支持
    1. 12.1 文档支持
      1. 12.1.1 相关文档 
    2. 12.2 接收文档更新通知
    3. 12.3 社区资源
    4. 12.4 商标
    5. 12.5 静电放电警告
    6. 12.6 Glossary
  13. 13机械、封装和可订购信息

特性

  • 适用于汽车电子 应用
  • 具有符合 AEC-Q100 的下列结果:
    • 器件温度 1 级:-40°C 至 125°C 的环境运行温度范围
    • 器件人体放电模型 (HBM) 静电放电 (ESD) 分类等级 ±2000V
    • 器件带电器件模型 (CDM) 静电放电 (ESD) 分类等级 ±1000V
  • 超低功耗:
    • 2MSPS、AVDD 为 3V 时的功耗为 1.38mW(最大值)
    • 1kSPS、AVDD 为 3V 时的功耗低于 1µW
  • 微型封装:
    • 8 引脚超薄小外形尺寸 (VSSOP) 封装:2.30mm × 2.00mm
  • 吞吐量为 2MSPS 且零延迟
  • 宽工作电压范围:
    • AVDD:2.35V 至 3.6V
    • DVDD:1.65V 至 3.6V(与 AVDD 无关)
    • 温度范围:-40°C 至 +125°C
  • 出色的性能:
    • 12 位分辨率且无丟码 (NMC)
    • ±0.5 LSB DNL;±0.5 LSB INL
    • 70dB 的信噪比 (SNR)(3V AVDD 时)
    • –80dB 的总谐波失真 (THD)(3V AVDD 时)
  • 单极输入范围:0V 至 AVDD
  • 集成偏移校准
  • 兼容 SPI 的串行接口:32MHz
  • 符合 JESD8-7A 标准的数字 I/O

应用

  • 车用信息娱乐
  • 车用传感器
  • 液位传感器
  • 超声波流量计
  • 电机控制
  • 便携式医疗设备

说明

ADS7049-Q1 器件是一款符合汽车类 Q100 标准的 12 位、2MSPS 模数转换器 (ADC)。此器件支持宽范围的模拟输入电压(2.35V 至 3.6V),并且包括一个基于电容器且内置采样保持电路的 SAR ADC。串行外设接口 (SPI) 兼容串口由 CS 和 SCLK 信号控制。输入信号在 CS 下降沿进行采样,SCLK 用于转换和串行数据输出。此器件支持宽范围的数字电源(1.65V 至 3.6V),可直接连接到各类主机控制器。ADS7049-Q1 符合 JESD8-7A 标准的标称 DVDD 范围(1.65V 至 1.95V)。

ADS7049-Q1 采用 8 引脚微型 VSSOP 封装,额定工作温度范围为 –40°C 至 +125°C。ADS7049-Q1 采样速率较快,采用微型封装并具有低功耗特性,适用于空间受限的汽车类快速扫描 应用。

器件信息(1)

部件名称 封装 封装尺寸(标称值)
ADS7049-Q1 超薄小外形尺寸封装 (VSSOP)(8) 2.30mm x 2.00mm
  1. 要了解所有可用封装,请见数据表末尾的可订购产品附录。

典型应用

ADS7049-Q1 fpd_sbas763.gif