ZHCSCH4H June   2013  – November 2016 TPS65132 , TPS65132S

UNLESS OTHERWISE NOTED, this document contains PRODUCTION DATA.  

  1. 特性
  2. 应用范围
  3. 说明
  4. 修订历史记录
  5. Device Comparison Table
  6. Pin Configuration and Functions
  7. Specifications
    1. 7.1 Absolute Maximum Ratings
    2. 7.2 ESD Ratings
    3. 7.3 Recommended Operating Conditions
    4. 7.4 Thermal Information
    5. 7.5 Electrical Characteristics
    6. 7.6 I2C Interface Timing Requirements / Characteristics
    7. 7.7 Typical Characteristics
  8. Detailed Description
    1. 8.1 Overview
    2. 8.2 Functional Block Diagram
    3. 8.3 Feature Description
      1. 8.3.1 Undervoltage Lockout (UVLO)
      2. 8.3.2 Active Discharge
      3. 8.3.3 Boost Converter
        1. 8.3.3.1 Boost Converter Operation
        2. 8.3.3.2 Power-Up And Soft-Start (Boost Converter)
        3. 8.3.3.3 Power-Down (Boost Converter)
        4. 8.3.3.4 Isolation (Boost Converter)
        5. 8.3.3.5 Output Voltage (Boost Converter)
        6. 8.3.3.6 Advanced Power-Save Mode For Light-Load Efficiency And PFM
      4. 8.3.4 LDO Regulator
        1. 8.3.4.1 LDO Operation
        2. 8.3.4.2 Power-Up And Soft-Start (LDO)
        3. 8.3.4.3 Power-Down And Discharge (LDO)
        4. 8.3.4.4 Isolation (LDO)
        5. 8.3.4.5 Setting The Output Voltage (LDO)
      5. 8.3.5 Negative Charge Pump
        1. 8.3.5.1 Operation
        2. 8.3.5.2 Power-Up And Soft-Start (CPN)
        3. 8.3.5.3 Power-Down And Discharge (CPN)
        4. 8.3.5.4 Isolation (CPN)
        5. 8.3.5.5 Setting The Output Voltage (CPN)
    4. 8.4 Device Functional Modes
      1. 8.4.1 Enabling and Disabling the Device
    5. 8.5 Programming
      1. 8.5.1 I2C Serial Interface Description
      2. 8.5.2 I2C Interface Protocol
    6. 8.6 Register Maps
      1. 8.6.1 Registers
        1. 8.6.1.1 VPOS Register - Address: 0x00
        2. 8.6.1.2 VNEG Register - Address 0x01
        3. 8.6.1.3 DLYx Register - Address 0x02 (Only valid for TPS65132Sx)
        4. 8.6.1.4 APPS - SEQU - SEQD - DISP - DISN Register - Address 0x03
        5. 8.6.1.5 Control Register - Address 0xFF
      2. 8.6.2 Factory Default Register Value
  9. Application and Implementation
    1. 9.1 Application Information
    2. 9.2 Typical Applications
      1. 9.2.1 Low-current Applications (≤ 40 mA)
        1. 9.2.1.1 Design Requirements
        2. 9.2.1.2 Detailed Design Procedure
          1. 9.2.1.2.1 Sequencing
          2. 9.2.1.2.2 Boost Converter Design Procedure
            1. 9.2.1.2.2.1 Inductor Selection (Boost Converter)
            2. 9.2.1.2.2.2 Input Capacitor Selection (Boost Converter)
            3. 9.2.1.2.2.3 Output Capacitor Selection (Boost Converter)
          3. 9.2.1.2.3 Input Capacitor Selection (LDO)
          4. 9.2.1.2.4 Output Capacitor Selection (LDO)
          5. 9.2.1.2.5 Input Capacitor Selection (CPN)
          6. 9.2.1.2.6 Output Capacitor Selection (CPN)
          7. 9.2.1.2.7 Flying Capacitor Selection (CPN)
        3. 9.2.1.3 Application Curves
      2. 9.2.2 Mid-current Applications (≤ 80 mA)
        1. 9.2.2.1 Design Requirements
        2. 9.2.2.2 Detailed Design Procedure
          1. 9.2.2.2.1 Boost Converter Design Procedure
            1. 9.2.2.2.1.1 Inductor Selection (Boost Converter)
            2. 9.2.2.2.1.2 Input Capacitor Selection (Boost Converter)
            3. 9.2.2.2.1.3 Output Capacitor Selection (Boost Converter)
          2. 9.2.2.2.2 Input Capacitor Selection (LDO)
          3. 9.2.2.2.3 Output Capacitor Selection (LDO)
          4. 9.2.2.2.4 Input Capacitor Selection (CPN)
          5. 9.2.2.2.5 Output Capacitor Selection (CPN)
          6. 9.2.2.2.6 Flying Capacitor Selection (CPN)
        3. 9.2.2.3 Application Curves
      3. 9.2.3 High-current Applications (≤ 150 mA)
        1. 9.2.3.1 Design Requirements
        2. 9.2.3.2 Detailed Design Procedure
          1. 9.2.3.2.1 Sequencing
          2. 9.2.3.2.2 SYNC = HIGH
          3. 9.2.3.2.3 Startup
        3. 9.2.3.3 Application Curves
  10. 10Power Supply Recommendations
  11. 11Layout
    1. 11.1 Layout Guidelines
    2. 11.2 Layout Example
  12. 12器件和文档支持
    1. 12.1 器件支持
      1. 12.1.1 第三方产品免责声明
    2. 12.2 接收文档更新通知
    3. 12.3 社区资源
    4. 12.4 商标
    5. 12.5 静电放电警告
    6. 12.6 Glossary
  13. 13机械、封装和可订购信息
    1. 13.1 CSP 封装概要
      1. 13.1.1 芯片级封装尺寸
      2. 13.1.2 RVC 封装概要

Application and Implementation

NOTE

Information in the following applications sections is not part of the TI component specification, and TI does not warrant its accuracy or completeness. TI’s customers are responsible for determining suitability of components for their purposes. Customers should validate and test their design implementation to confirm system functionality.

Application Information

The TPS65132xx devices, primarily intended to supplying TFT LCD displays, can be used for any application that requires positive and negative supplies, ranging from ±4 V to ±6 V and current up to 80 mA (150 mA for the TPS65132Sx version). Both output voltages can be set independently and their sequencing is also independent. The following section presents the different operating modes that the device can support as well as the different features that the user can select.

Typical Applications

Low-current Applications (≤ 40 mA)

The TPS65132 can be programmed to 40mA mode with the APPS bit to support applications that require output currents up to 40 mA (refer to Figure 17). The 40mA mode limits the negative charge pump output current to 40 mA DC in order to provide the highest efficiency possible. The VPOS rail can deliver up to 200 mA DC regardless of the mode. Output peak currents are supported by the output capacitors.

TPS65132 typ_app_slvsbm1.gif Figure 19. Typical Low-current Application Circuit

Design Requirements

Table 8. Design Parameters

PARAMETERS EXAMPLE VALUES
Input Voltage Range 2.5 V to 5.5 V
Output Voltages 4.0 V to 6.0 V, –4.0 V to –6.0 V
Output Current Rating 40 mA
Boost Converter Switching Frequency 1.8 MHz
Negative Charge Pump Switching Frequency 1.0 MHz

Detailed Design Procedure

Sequencing

Each output rail (VPOS and VNEG) is enabled and disabled using an external enable signal. If not explicitly specified, the enable signal in the rest of the document refers to ENN or ENP: ENP for the positive rail VPOS and ENN for the negative rail VNEG. Figure 33 to Figure 36 show the typical sequencing waveforms.

NOTE

In the case where VIN falls below the UVLO threshold while one of the enable signals is still high, all converters will be shut down instantaneously and both VPOS and VNEG output rails will be actively discharged to GND.

Boost Converter Design Procedure

The first step in the design procedure is to verify whether the maximum possible output current of the boost converter supports the specific application requirements. A simple approach is to estimate the converter efficiency, by taking the efficiency number from the provided efficiency curves at the application's maximum load or to use a worst case assumption for the expected efficiency, e.g., 85%.

  1. Duty Cycle: TPS65132 IL1_D_slvsbm1.gif
  2. Inductor ripple current: TPS65132 IL2_Dil_slvsbm1.gif
  3. Maximum output current: TPS65132 IL3_Iout_slvsbm1.gif
  4. Peak switch current of the application: TPS65132 IL4_Iswp_slvsbm1.gif
  5. η = Estimated boost converter efficiency (use the number from the efficiency plots or 85% as an estimation)
    ƒSW = Boost converter switching frequency (1.8 MHz)
    L = Selected inductor value for the boost converter (see the Inductor Selection section)
    ISWPEAK = Boost converter switch current at the desired output current (must be < [ ILIM_min + ΔIL])
    ΔIL = Inductor peak-to-peak ripple current
    VREG = max (VPOS, |VNEG|) + 200 mV (in 40mA mode — + 300 mV in 80mA mode — + 500 mV with TPS65132Sx with SYNC = HIGH)
    IOUT = IOUT_VPOS + | IOUT_VNEG| (IOUT_max being the maximum current delivered on each rail)

The peak switch current is the current that the integrated switch and the inductor have to handle. The calculation must be done for the minimum input voltage where the peak switch current is highest.

Inductor Selection (Boost Converter)

Saturation current: the inductor must handle the maximum peak current (IL_SAT > ISWPEAK, or IL_SAT > [ ILIM_min + ΔIL] as conservative approach)

DC Resistance: the lower the DCR, the lower the losses

Inductor value: in order to keep the ratio IOUT/ΔIL low enough for proper sensing operation purpose, it is recommended to use a 4.7 µH inductor for 40mA mode (a 2.2 µH might however be used, but the efficiency might be lower than with 4.7 µH at light loads depending on the inductor characteristics).

Table 9. Inductor Selection Boost(1)

L
(µH)
SUPPLIER(1) COMPONENT CODE EIA SIZE DCR TYP
(mΩ)
ISAT
(A)
2.2 Toko 1269AS-H-2R2N=P2 1008 130 2.4
2.2 Murata LQM2HPN2R2MG0 1008 80 1.3
2.2 Murata LQM21PN2R2NGC 0805 250 0.8
4.7 Toko 1269AS-H-4R7N=P2 1008 250 1.6
4.7 Murata LQM21PN4R7MGR 0805 230 0.8
4.7 FDK MIPS2520D4R7 1008 280 0.7

Input Capacitor Selection (Boost Converter)

For best input voltage filtering low ESR ceramic capacitors are recommended. TPS65132 has an analog input pin VIN. A 4.7 µF minimum bypass capacitor is required as close as possible from VIN to GND. This capacitor is also used as the boost converter input capacitor.

For better input voltage filtering, this value can be increased or two capacitors can be used: one 4.7 µF input capacitor for the boost converter as well as a 1 µF bypass capacitor close to the VIN pin. Refer to the Recommended Operating Conditions, Table 10 and Figure 19 for input capacitor recommendations.

Output Capacitor Selection (Boost Converter)

For the best output voltage filtering, low-ESR ceramic capacitors are recommended. A minimum of 4.7 µF ceramic output capacitor is required. Higher capacitor values can be used to improve the load transient response. Refer to the Recommended Operating Conditions, Table 10 and Figure 19 for output capacitor recommendations.

Table 10. Input And Output Capacitor Selection(1)

CAPACITOR
(µF)
SUPPLIER COMPONENT CODE EIA SIZE (Thickness max.) VOLTAGE RATING
(V)
COMMENTS
2.2 Murata GRM188R61C225KAAD 0603 (0.9 mm) 16 CFLY
4.7 Murata GRM188R61C475KAAJ 0603 (0.95 mm) 16 CIN, CNEG, CPOS, CREG
10 Murata GRM219R61C106KA73 0603 (0.95 mm) 16 CNEG, CREG

Input Capacitor Selection (LDO)

The LDO input capacitor is also the boost converter output capacitor. Refer to the Recommended Operating Conditions, Table 10 and Figure 19.

Output Capacitor Selection (LDO)

The LDO is designed to operate with a 4.7 µF minimum ceramic output capacitor. Refer to the Recommended Operating Conditions, Table 10 and Figure 19.

Input Capacitor Selection (CPN)

The CPN input capacitor is also the boost converter output capacitor. Refer to the Recommended Operating Conditions, Table 10 and Figure 19.

Output Capacitor Selection (CPN)

The CPN is designed to operate with a 4.7 µF minimum ceramic output capacitor. Refer to the Recommended Operating Conditions, Table 10 and Figure 19.

Flying Capacitor Selection (CPN)

The CPN needs an external flying capacitor. The minimum value is 2.2 µF. Special care must be taken while choosing the flying capacitor as it will directly impact the output voltage accuracy and load regulation performance. Therefore, a minimum capacitance of 1 µF must be achieved by the capacitor at a DC bias voltage of │VNEG│ + 300 mV. For proper operation, the flying capacitor value must be lower than the output capacitor of the boost converter on REG pin.

Application Curves

VIN = 3.7 V, VPOS = 5.4 V, VNEG = –5.4 V, unless otherwise noted

Table 11. Component List Used For The Application Curves

REFERENCE DESCRIPTION MANUFACTURER AND PART NUMBER(1)
C 2.2 µF, 16 V, 0603, X5R, ceramic Murata - GRM188R61C225KAAD
4.7 µF, 16 V, 0603, X5R, ceramic Murata - GRM188R61C475KAAJ
10 μF, 16 V, 0603, X5R, ceramic Murata - GRM188R61E106MA73
L 2.2 µH, 2.4 A, 130 mΩ, 2.5 mm × 2.0 mm × 1.0 mm Toko - DFE252010C (1269AS-H-2R2N=P2)
4.7 µH, 1.6 A, 250 mΩ, 2.5 mm × 2.0 mm × 1.0 mm Toko - DFE252010C (1269AS-H-4R7N=P2)
U1 TPS65132AYFF Texas Instruments
See

Table 12. Table Of Graphs

PARAMETER CONDITIONS Figure
EFFICIENCY
Efficiency vs. Output Current ± 5.0 V — 40mA Mode — L = 4.7 µH Figure 20
Efficiency vs. Output Current ± 5.4 V — 40mA Mode — L = 4.7 µH Figure 21
Efficiency vs. Output Current ± 5.0 V — 40mA Mode — L = 2.2 µH Figure 22
Efficiency vs. Output Current ± 5.4 V — 40mA Mode — L = 2.2 µH Figure 23
CONVERTERS WAVEFORMS
VNEG Output Ripple INEG = 2 mA / 20 mA / 40 mA — 40mA Mode — COUT = 4.7 µF Figure 24
VNEG Output Ripple INEG = 2 mA / 20 mA / 40 mA — 40mA Mode — COUT = 2 × 4.7 µF Figure 25
VPOS Output Ripple Any load Figure 26
LOAD TRANSIENT
Load Transient VIN = 2.9 V — IPOS = –INEG = 5 mA → 35 mA → 5 mA — 40mA Mode — L = 4.7 µH Figure 27
Load Transient VIN = 3.7 V — IPOS = –INEG = 5 mA → 35 mA → 5 mA — 40mA Mode — L = 4.7 µH Figure 28
Load Transient VIN = 4.5 V — IPOS = –INEG = 5 mA → 35 mA → 5 mA — 40mA Mode — L = 4.7 µH Figure 29
LINE TRANSIENT
Line Transient VIN = 2.8 V → 4.5 V → 2.8 V — IPOS = –INEG = 0 mA — 40mA Mode — L = 4.7 µH Figure 30
Line Transient VIN = 2.8 V → 4.5 V → 2.8 V — IPOS = –INEG = 5 mA — 40mA Mode — L = 4.7 µH Figure 31
Line Transient VIN = 2.8 V → 4.5 V → 2.8 V — IPOS = –INEG = 35 mA — 40mA Mode — L = 4.7 µH Figure 32
POWER SEQUENCING
Power-up Sequencing Simultaneous — no load Figure 33
Power-down Sequencing Simultaneous — no load with Active Discharge Figure 34
Power-up Sequencing Sequential — no load Figure 35
Power-down Sequencing Sequential — no load with Active Discharge Figure 36
Power-up/down Sequencing Simultaneous — no load with Active Discharge Figure 37
Power-up/down Sequencing Simultaneous — no load without Active Discharge Figure 38
INRUSH CURRENT
Inrush Current Simultaneous — no load — 40mA Mode Figure 39
Inrush Current Sequential — no load — 40mA Mode Figure 40
Inrush Current Simultaneous — no load — 40mA Mode — TPS65132B2, –Lx, –Sx, –Tx, –Wx Figure 41
Inrush Current Sequential — no load — 40mA Mode — TPS65132B2, –Lx, –Sx, –Tx, –Wx Figure 42
LOAD REGULATION
VPOS vs Output Current VPOS = 5.0 V — 40mA Mode — IPOS = 0 mA to 40 mA — L = 4.7 µH and 2.2 µH Figure 43
VPOS vs Output Current VPOS = 5.4 V — 40mA Mode — IPOS = 0 mA to 40 mA — L = 4.7 µH and 2.2 µH Figure 44
VNEG vs Output Current VNEG = –5.0 V — 40mA Mode — INEG = 0 mA to 40 mA — L = 4.7 µH and 2.2 µH Figure 45
VNEG vs Output Current VNEG = –5.4 V — 40mA Mode — INEG = 0 mA to 40 mA — L = 4.7 µH and 2.2 µH Figure 46
LINE REGULATION
VPOS vs Output Voltage VIN = 2.5 V to 5.5 V — VPOS = 5.0 V — 40mA Mode — IPOS = 20 mA — L = 4.7 µH and 2.2 µH Figure 47
VPOS vs Output Voltage VIN = 2.5 V to 5.5 V — VPOS = 5.4 V — 40mA Mode — IPOS = 20 mA — L = 4.7 µH and 2.2 µH Figure 48
VNEG vs Output Voltage VIN = 2.5 V to 5.5 V — VNEG = –5.0 V — 40mA Mode — INEG = 20 mA — L = 4.7 µH and 2.2 µH Figure 49
VNEG vs Output Voltage VIN = 2.5 V to 5.5 V — VNEG = –5.4 V — 40mA Mode — INEG = 20 mA — L = 4.7 µH and 2.2 µH Figure 50

spacer

NOTE

In this section, IOUT means that the outputs are loaded with IPOS = –INEG simultaneously.

TPS65132 C005_SLVSBM1.png
± 5.0 V L = 4.7 µH
Figure 20. Combined Efficiency — 40mA Mode
TPS65132 C006_SLVSBM1.png
± 5.4 V L = 4.7 µH
Figure 21. Combined Efficiency — 40mA Mode
TPS65132 C003_SLVSBM1.png
± 5.0 V L = 2.2 µH
Figure 22. Combined Efficiency — 40mA Mode
TPS65132 A_CPN_S_SLVSBM1.gif
L = 4.7 µH COUT = 4.7 µF
Figure 24. VNEG Output Voltage Ripple — 40mA Mode
TPS65132 A_LDO_SLVSBM1.gif
Figure 26. VPOS Output Voltage Ripple
TPS65132 C004_SLVSBM1.png
± 5.4 V L = 2.2 µH
Figure 23. Combined Efficiency — 40mA Mode
TPS65132 A_CPN_S2x_SLVSBM1.gif
L = 4.7 µH COUT = 2 × 4.7 µF
Figure 25. VNEG Output Voltage Ripple — 40mA Mode
TPS65132 A_LT_S2.9_SLVSBM1.gif
VIN = 2.9 V ΔIOUT = 30 mA
Figure 27. Load Transient — 40mA Mode
TPS65132 A_LT_S4.5_SLVSBM1.gif
VIN = 4.5 V ΔIOUT = 30 mA
Figure 29. Load Transient — 40mA Mode
TPS65132 A_Line_S05_SLVSBM1.gif
IOUT = 5 mA ΔVIN = 1.7 V
Figure 31. Line Transient — 40mA Mode
TPS65132 A_LT_S3.7_SLVSBM1.gif
VIN = 3.7 V ΔIOUT = 30 mA
Figure 28. Load Transient — 40mA Mode
TPS65132 A_Line_S00_SLVSBM1.gif
IOUT = 0 mA ΔVIN = 1.7 V
Figure 30. Line Transient — 40mA Mode
TPS65132 A_Line_S35_SLVSBM1.gif
IOUT = 35 mA ΔVIN = 1.7 V
Figure 32. Line Transient — 40mA Mode
TPS65132 A_SEQU_sim_SLVSBM1.gif
Figure 33. Power-Up Sequencing — Simultaneous
TPS65132 A_SEQU_seq_SLVSBM1.gif
Figure 35. Power-Up Sequencing — Sequential
TPS65132 A_activeDSC_SLVSBM1.gif
Figure 37. Power-Up/Down With Active Discharge
TPS65132 A_inrush_S_sim.gif
Figure 39. Inrush Current — Simultaneous
TPS65132 L_inrush_S_sim_SLVSBM1.gif
Figure 41. Inrush Current — Simultaneous
(TPS65132B2, –Lx, –Sx, –Tx, –Wx)
TPS65132 C008_SLVSBM1.png
VPOS = 5 V
Figure 43. Load Regulation
TPS65132 C010_SLVSBM1.png
VNEG = –5 V
Figure 45. Load Regulation
TPS65132 C012_SLVSBM1.png
VPOS = 5 V
Figure 47. Line Regulation
TPS65132 C014_SLVSBM1.png
VNEG = –5 V
Figure 49. Line Regulation
TPS65132 A_SEQD_sim_SLVSBM1.gif
Figure 34. Power-Down Sequencing — Simultaneous
(with Active Discharge)
TPS65132 A_SEQD_seq_SLVSBM1.gif
Figure 36. Power-Down Sequencing — Sequential
(with Active Discharge)
TPS65132 A_NOactiveDSC_SLVSBM1.gif
Figure 38. Power-Up/Down Without Active Discharge
(TPS65132Ax only)
TPS65132 A_inrush_S_seq.gif
Figure 40. Inrush Current — Sequential
TPS65132 L_inrush_S_seq_SLVSBM1.gif
Figure 42. Inrush Current — Sequential
(TPS65132B2, –Lx, –Sx, –Tx, –Wx)
TPS65132 C009_SLVSBM1.png
VPOS = 5.4 V
Figure 44. Load Regulation
TPS65132 C011_SLVSBM1.png
VNEG = –5.4 V
Figure 46. Load Regulation
TPS65132 C013_SLVSBM1.png
VPOS = 5.4 V
Figure 48. Line Regulation
TPS65132 C015_SLVSBM1.png
VNEG = –5.4 V
Figure 50. Line Regulation

Mid-current Applications (≤ 80 mA)

The TPS65132 can be programmed to 80mA mode with the APPS bit to support applications that require output currents up to 80 mA (refer to Figure 17). The 80mA mode is limiting the negative charge pump (CPN) output current to 80 mA DC in order to provide the highest efficiency possible where the V(POS) rail can deliver up to 200 mA DC regardless of the mode. Output peak currents are supported by the output capacitors.

TPS65132 typ_Tablet_app_slvsbm1.gif Figure 51. Typical Mid-current Application Circuit

Design Requirements

Table 13. Design Parameters

PARAMETERS EXAMPLE VALUES
Input Voltage Range 2.5 V to 5.5 V
Output Voltages 4.0 V to 6.0 V, –4.0 V to –6.0 V
Output Current Rating 80 mA
Boost Converter Switching Frequency 1.8 MHz
Negative Charge Pump Switching Frequency 1.0 MHz

Detailed Design Procedure

The design procedure for the mid-current applications (80mA mode) is identical to the one for the low-current applications (40mA mode), except for the BOM (bill of materials). Refer to the Detailed Design Procedure for details about the sequencing and the general component selection.

Boost Converter Design Procedure

Inductor Selection (Boost Converter)

In order to keep the ratio IOUT/ΔIL low enough for proper sensing operation purpose, it is recommended to use a 2.2 µH inductor for 80mA mode. For details, see Inductor Selection (Boost Converter).

Input Capacitor Selection (Boost Converter)

A 4.7 µF minimum bypass capacitor is required as close as possible from VIN to GND. This capacitor is also used as the boost converter input capacitor.

For better input voltage filtering, this value can be increased or two capacitors can be used: one 4.7 µF input capacitor for the boost converter as well as a 1 µF bypass capacitor close to the VIN pin. Refer to the Recommended Operating Conditions, Table 10 and Figure 51 for input capacitor recommendations.

Output Capacitor Selection (Boost Converter)

For best output voltage filtering low ESR ceramic capacitors are recommended. A minimum of 10 µF ceramic output capacitor is required. Higher capacitor values can be used to improve the load transient response. Refer to the Recommended Operating Conditions, Table 10 and Figure 51 for output capacitor recommendations.

Input Capacitor Selection (LDO)

The LDO input capacitor is also the boost converter output capacitor. Refer to the Recommended Operating Conditions, Table 10 and Figure 51.

Output Capacitor Selection (LDO)

The LDO is designed to operate with a 4.7 µF minimum ceramic output capacitor. Refer to the Recommended Operating Conditions, Table 10 and Figure 51.

Input Capacitor Selection (CPN)

The CPN input capacitor is also the boost converter output capacitor. Refer to the Recommended Operating Conditions, Table 10 and Figure 51.

Output Capacitor Selection (CPN)

The CPN is designed to operate with a 10 µF minimum ceramic output capacitor. Refer to the Recommended Operating Conditions, Table 10 and Figure 51.

Flying Capacitor Selection (CPN)

The CPN needs an external flying capacitor. The minimum value is 4.7 µF. Special care must be taken while choosing the flying capacitor as it will directly impact the output voltage accuracy and load regulation performance. Therefore, a minimum capacitance of 2.2 µF must be achieved by the capacitor at a DC bias voltage of │VNEG│ + 300 mV. For proper operation, the flying capacitor value must be lower than the output capacitor of the boost converter on REG pin.

Application Curves

VIN = 3.7 V, VPOS = 5.4 V, VNEG = –5.4 V, unless otherwise noted

Table 14. Component List For Typical Characteristics Circuits

REFERENCE DESCRIPTION MANUFACTURER AND PART NUMBER(1)
C 2.2 µF, 16 V, 0603, X5R, ceramic Murata - GRM188R61C225KAAD
4.7 µF, 16 V, 0603, X5R, ceramic Murata - GRM188R61C475KAAJ
10 μF, 16 V, 0603, X5R, ceramic Murata - GRM188R61E106MA73
L 2.2 µH, 2.4 A, 130 mΩ, 2.5 mm × 2.0 mm × 1.0 mm Toko - DFE252010C (1269AS-H-2R2N=P2)
U1 TPS65132AYFF Texas Instruments
See

Table 15. Table Of Graphs

PARAMETER CONDITIONS Figure
EFFICIENCY
Efficiency vs. Output Current ± 5.0 V — 80mA Mode — L = 2.2 µH Figure 52
Efficiency vs. Output Current ± 5.4 V — 80mA Mode — L = 2.2 µH Figure 53
CONVERTERS WAVEFORMS
VNEG Output Ripple INEG = 4 mA / 40 mA / 80 mA — 80mA Mode — COUT = 10 µF Figure 54
VNEG Output Ripple INEG = 4 mA / 40 mA / 80 mA — 80mA Mode — COUT = 2 × 10 µF Figure 55
VPOS Output Ripple IPOS = 150 mA — 80mA Mode Figure 56
LOAD TRANSIENT
Load Transient VIN = 2.9 V — IPOS = –INEG = 10 mA → 70 mA → 10 mA — 80mA Mode — L = 2.2 µH Figure 57
Load Transient VIN = 3.7 V — IPOS = –INEG = 10 mA → 70 mA → 10 mA — 80mA Mode — L = 2.2 µH Figure 58
Load Transient VIN = 4.5 V — IPOS = –INEG = 10 mA → 70 mA → 10 mA — 80mA Mode — L = 2.2 µH Figure 59
LINE TRANSIENT
Line Transient VIN = 2.8 V → 4.5 V → 2.8 V — IPOS = –INEG = 0 mA — 80mA Mode — L = 2.2 µH Figure 60
Line Transient VIN = 2.8 V → 4.5 V → 2.8 V — IPOS = –INEG = 40 mA — 80mA Mode — L = 2.2 µH Figure 61
Line Transient VIN = 2.8 V → 4.5 V → 2.8 V — IPOS = –INEG = 70 mA — 80mA Mode — L = 2.2 µH Figure 62
POWER SEQUENCING
Power-up Sequencing Simultaneous — no load Figure 63
Power-down Sequencing Simultaneous — no load with Active Discharge Figure 64
Power-up Sequencing Sequential — no load Figure 65
Power-down Sequencing Sequential — no load with Active Discharge Figure 66
Power-up/down Sequencing Simultaneous — no load with Active Discharge Figure 67
Power-up/down Sequencing Simultaneous — no load without Active Discharge Figure 68
INRUSH CURRENT
Inrush Current Simultaneous — no load — 80mA Mode Figure 69
Inrush Current Sequential — no load — 80mA Mode Figure 70
Inrush Current Simultaneous — no load — 80mA Mode — TPS65132B2, –Lx, –Sx, –Tx, –Wx Figure 71
Inrush Current Sequential — no load — 80mA Mode — TPS65132B2, –Lx, –Sx, –Tx, –Wx Figure 72
LOAD REGULATION
VPOS vs Output Current VPOS = 5.0 V — 80mA Mode — IPOS = 0 mA to 80 mA — L = 2.2 µH Figure 73
VPOS vs Output Current VPOS = 5.4 V — 80mA Mode — IPOS = 0 mA to 80 mA — L = 2.2 µH Figure 74
VNEG vs Output Current VNEG = –5.0 V — 80mA Mode — INEG = 0 mA to 80 mA — L = 2.2 µH Figure 75
VNEG vs Output Current VNEG = –5.4 V — 80mA Mode — INEG = 0 mA to 80 mA — L = 2.2 µH Figure 76
LINE REGULATION
VPOS vs Output Voltage VIN = 2.5 V to 5.5 V — VPOS = 5.0 V — 80mA Mode — IPOS = 60 mA — L = 2.2 µH Figure 77
VPOS vs Output Voltage VIN = 2.5 V to 5.5 V — VPOS = 5.4 V — 80mA Mode — IPOS = 60 mA — L = 2.2 µH Figure 78
VNEG vs Output Voltage VIN = 2.5 V to 5.5 V — VNEG = –5.0 V — 80mA Mode — INEG = 60 mA — L = 2.2 µH Figure 79
VNEG vs Output Voltage VIN = 2.5 V to 5.5 V — VNEG = –5.4 V — 80mA Mode — INEG = 60 mA — L = 2.2 µH Figure 80

spacer

NOTE

In this section, IOUT means that the outputs are loaded with IPOS = –INEG simultaneously.

TPS65132 C001_SLVSBM1.png
± 5 V L = 2.2 µH
Figure 52. Combined Efficiency — 80mA Mode
TPS65132 A_CPN_T_SLVSBM1.gif
L = 2.2 µH COUT = 10 µF
Figure 54. VNEG Output Voltage Ripple — 80mA Mode
TPS65132 A_LDO_SLVSBM1.gif
Figure 56. VPOS Output Voltage Ripple
TPS65132 C002_SLVSBM1.png
± 5.4 V L = 2.2 µH
Figure 53. Combined Efficiency — 80mA Mode
TPS65132 A_CPN_T2x_SLVSBM1.gif
L = 2.2 µH COUT = 2 × 10 µF
Figure 55. VNEG Output Voltage Ripple — 80mA Mode
TPS65132 A_LT_T2.9_SLVSBM1.gif
VIN = 2.9 V ΔIOUT = 60 mA
Figure 57. Load Transient — 80mA Mode
TPS65132 A_LT_T4.5_SLVSBM1.gif
VIN = 4.5 V ΔIOUT = 60 mA
Figure 59. Load Transient — 80mA Mode
TPS65132 A_Line_T40_SLVSBM1.gif
IOUT = 40 mA ΔVIN = 1.7 V
Figure 61. Line Transient — 80mA Mode
TPS65132 A_LT_T3.7_SLVSBM1.gif
VIN = 3.7 V ΔIOUT = 60 mA
Figure 58. Load Transient — 80mA Mode
TPS65132 A_Line_T00_SLVSBM1.gif
IOUT = 0 mA ΔVIN = 1.7 V
Figure 60. Line Transient — 80mA Mode
TPS65132 A_Line_T70_SLVSBM1.gif
IOUT = 70 mA ΔVIN = 1.7 V
Figure 62. Line Transient — 80mA Mode
TPS65132 A_SEQU_sim_SLVSBM1.gif
Figure 63. Power-Up Sequencing — Simultaneous
TPS65132 A_SEQU_seq_SLVSBM1.gif
Figure 65. Power-Up Sequencing — Sequential
TPS65132 A_activeDSC_SLVSBM1.gif
Figure 67. Power-Up/Down With Active Discharge
TPS65132 A_inrush_T_sim.gif
Figure 69. Inrush Current — Simultaneous
TPS65132 L_inrush_T_sim_SLVSBM1.gif
Figure 71. Inrush Current — Simultaneous
(TPS65132B2, –Lx, –Sx, –Wx)
TPS65132 C016_SLVSBM1.png
VPOS = 5 V
Figure 73. Load Regulation
TPS65132 C018_SLVSBM1.png
VNEG = –5 V
Figure 75. Load Regulation
TPS65132 C020_SLVSBM1.png
VPOS = 5 V
Figure 77. Line Regulation
TPS65132 C022_SLVSBM1.png
VNEG = –5 V
Figure 79. Line Regulation
TPS65132 A_SEQD_sim_SLVSBM1.gif
Figure 64. Power-Down Sequencing — Simultaneous
(with Active Discharge)
TPS65132 A_SEQD_seq_SLVSBM1.gif
Figure 66. Power-Down Sequencing — Sequential
(with Active Discharge)
TPS65132 A_NOactiveDSC_SLVSBM1.gif
Figure 68. Power-Up/Down Without Active Discharge
(TPS65132Ax only)
TPS65132 A_inrush_T_seq.gif
Figure 70. Inrush Current — Sequential
TPS65132 L_inrush_T_seq_SLVSBM1.gif
Figure 72. Inrush Current — Sequential
(TPS65132B2, –Lx, –Sx, –Wx)
TPS65132 C017_SLVSBM1.png
VPOS = 5.4 V
Figure 74. Load Regulation
TPS65132 C019_SLVSBM1.png
VNEG = –5.4 V
Figure 76. Load Regulation
TPS65132 C021_SLVSBM1.png
VPOS = 5.4 V
Figure 78. Line Regulation
TPS65132 C023_SLVSBM1.png
VNEG = –5.4 V
Figure 80. Line Regulation

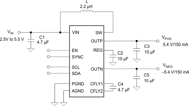
High-current Applications (≤ 150 mA)

The TPS65132Sx version allows output current up to 150 mA on both VPOS and VNEG when the SYNC pin is pulled HIGH. If the SYNC pin is pulled LOW, the TPS65132Sx can be programmed to 40mA or 80mA mode with the APPS bit to lower the output current capability of the VNEG rail if needed (in the case the efficiency is an important parameter). See Low-current Applications (≤ 40 mA) and Mid-current Applications (≤ 80 mA) for more details about the 40mA and 80mA modes.

TPS65132 S_typ_app_slvsbm1.gif Figure 81. Typical Application Circuit For High Current

Design Requirements

Table 16. Design Parameters

PARAMETERS EXAMPLE VALUES
Input Voltage Range 2.5 V to 5.5 V
Output Voltages 4.0 V to 6.0 V, –4.0 V to –6.0 V
Output Current Rating 150 mA
Boost Converter Switching Frequency 1.8 MHz
Negative Charge Pump Switching Frequency 1.0 MHz

Detailed Design Procedure

The design procedure and BOM list of the TPS65132Sx is identical to the 80mA mode. Please refer to the Mid-current Applications (≤ 80 mA) for more details about the general component selection.

Sequencing

The output rails (VPOS and VNEG) are enabled and disabled using an external logic signal on the EN pin. The power-up and power-down sequencing events are programmable. Please refer to Programmable Sequencing Scenarios for the different sequencing as well as Registers for the programming options. Figure 98 to Figure 103 show the typical sequencing waveforms.

TPS65132 S_seq_tot_slvsbm1.gif Figure 82. Programmable Sequencing Scenarios

NOTE

  • In the case where the UVLO falling threshold is triggered while the enable signal is still HIGH (EN), all converters will be shut down instantaneously and both VPOS and VNEG output rails will be actively discharged to GND.
  • The power-up and power-down sequencing must be finalized (all delays have passed) before re-toggling the EN pin.

SYNC = HIGH

When the SYNC pin is pulled HIGH, the boost converter voltage increases instantaneously to allow enough headroom to deliver the 150 mA. See Figure 88 to Figure 91 for detailed waveforms.

When SYNC pin is pulled LOW, the boost converter keeps its offset for 300 µs typically, and during this time, the device is still capable if supplying 150 mA on both output rail. After these 300 µs have passed, current limit settles at 40 mA or 80 mA maximum, depending on the application mode it is programmed to (40mA or 80mA — see Low-current Applications (≤ 40 mA) and Mid-current Applications (≤ 80 mA) for more details ) and the boost output voltage regulates down to its nominal value.

Startup

The TPS65132Sx can startup with SYNC = HIGH, however, the boost offset as well as the 150 mA output current capability will only be available as soon as the last rail to start is in regulation.

Application Curves

VIN= 3.7 V, VPOS= 5.4 V, VNEG= –5.4 V, unless otherwise noted

Table 17. Component List For Typical Characteristics Circuits

REFERENCE DESCRIPTION MANUFACTURER AND PART NUMBER
C 2.2 µF, 16 V, 0603, X5R, ceramic Murata - GRM188R61C225KAAD
4.7 µF, 16 V, 0603, X5R, ceramic Murata - GRM188R61C475KAAJ
10 μF, 16 V, 0603, X5R, ceramic Murata - GRM188R61E106MA73
L 2.2 µH, 2.4 A, 130 mΩ, 2.5 mm × 2.0 mm × 1.0 mm Toko - DFE252010C (1269AS-H-2R2N=P2)
U1 TPS65132SYFF Texas Instruments

Table 18. Table Of Graphs

PARAMETER CONDITIONS Figure
EFFICIENCY
Efficiency vs. Output Current ± 5.0 V — SYNC = HIGH — L = 2.2 µH Figure 83
Efficiency vs. Output Current ± 5.4 V — SYNC = HIGH — L = 2.2 µH Figure 84
CONVERTERS WAVEFORMS
VPOS Output Ripple IPOS = 150 mA — SYNC = HIGH Figure 85
VNEG Output Ripple INEG = 10mA / 80 mA / 150 mA — SYNC = HIGH — COUT = 10 µF Figure 86
VNEG Output Ripple INEG = 4 mA / 40 mA / 80 mA — SYNC = HIGH — COUT = 2 × 10 µF Figure 87
SYNC = HIGH Signal
SYNC = HIGH IPOS = –INEG = 10 mA Figure 88
SYNC = HIGH IPOS = –INEG = 150 mA Figure 89
SYNC = HIGH Zoom IPOS = –INEG = 10 mA Figure 90
SYNC = LOW Zoom IPOS = –INEG = 10 mA Figure 91
LOAD TRANSIENT
Load Transient VIN = 2.9 V — IPOS = –INEG = 10 mA → 150 mA → 10 mA — SYNC = HIGH — L = 2.2 µH Figure 92
Load Transient VIN = 3.7 V — IPOS = –INEG = 10 mA → 150 mA → 10 mA — SYNC = HIGH — L = 2.2 µH Figure 93
Load Transient VIN = 4.5 V — IPOS = –INEG = 10 mA → 150 mA → 10mA — SYNC = HIGH — L = 2.2 µH Figure 94
LINE TRANSIENT
Line Transient VIN = 2.8 V → 4.5 V → 2.8 V — IPOS = –INEG = 10 mA — SYNC = HIGH — L = 2.2 µH Figure 95
Line Transient VIN = 2.8 V → 4.5 V → 2.8 V — IPOS = –INEG = 100 mA — SYNC = HIGH — L = 2.2 µH Figure 96
Line Transient VIN = 2.8 V → 4.5 V → 2.8 V — IPOS = –INEG = 150 mA — SYNC = HIGH — L = 2.2 µH Figure 97
POWER SEQUENCING
Power-up Sequencing Simultaneous — no load Figure 98
Power-down Sequencing Simultaneous — no load with Active Discharge Figure 99
Power-up Sequencing Sequential (VPOS → VNEG) — no load Figure 100
Power-down Sequencing Sequential (VNEG → VPOS) — no load with Active Discharge Figure 101
Power-up Sequencing Sequential (VNEG → VPOS) — no load Figure 102
Power-down Sequencing Sequential (VPOS → VNEG) — no load with Active Discharge Figure 103
Power-up/down Sequencing Simultaneous — no load without Active Discharge Figure 104
Power-up/down Sequencing Simultaneous — no load with Active Discharge Figure 105
INRUSH CURRENT
Inrush Current Simultaneous — no load — SYNC = HIGH — L = 2.2 µH Figure 106
Inrush Current Sequential — no load — SYNC = HIGH — L = 2.2 µH Figure 107
LOAD REGULATION
VPOS vs Output Current VPOS = 5.0 V — SYNC = HIGH — IPOS = 0 mA to 150 mA — L = 2.2 µH Figure 108
VPOS vs Output Current VPOS = 5.4 V — SYNC = HIGH — IPOS = 0 mA to 150 mA — L = 2.2 µH Figure 109
VNEG vs Output Current VNEG = –5.0 V — SYNC = HIGH — INEG = 0 mA to 150 mA — L = 2.2 µH Figure 110
VNEG vs Output Current VNEG = –5.4 V — SYNC = HIGH — INEG = 0 mA to 150 mA — L = 2.2 µH Figure 111
LINE REGULATION
VPOS vs Output Voltage VIN = 2.5 V to 5.5 V — VPOS = 5.0 V — SYNC = HIGH — IPOS = 120 mA — L = 2.2 µH Figure 112
VPOS vs Output Voltage VIN = 2.5 V to 5.5 V — VPOS = 5.4 V — SYNC = HIGH — IPOS = 120 mA — L = 2.2 µH Figure 113
VNEG vs Output Voltage VIN = 2.5 V to 5.5 V — VNEG = –5.0 V — SYNC = HIGH — INEG = 120 mA — L = 2.2 µH Figure 114
VNEG vs Output Voltage VIN = 2.5 V to 5.5 V — VNEG = –5.4 V — SYNC = HIGH — INEG = 120 mA — L = 2.2 µH Figure 115

spacer

NOTE

In this section, IOUT means that the outputs are loaded with IPOS = –INEG simultaneously.

TPS65132 C024_SLVSBM1.png Figure 83. Combined Efficiency — ± 5.0 V — SYNC = HIGH
L = 2.2 µH
TPS65132 A_LDO_SLVSBM1.gif Figure 85. VPOS Output Voltage Ripple — SYNC = HIGH
TPS65132 S_CPN_2x_SLVSBM1.gif Figure 87. VNEG Output Voltage Ripple — SYNC = HIGH —
L = 2.2 µH — COUT = 2 × 10 µF
TPS65132 C025_SLVSBM1.png Figure 84. Combined Efficiency — ± 5.4 V — SYNC = HIGH
L = 2.2 µH
TPS65132 S_CPN_1x_SLVSBM1.gif Figure 86. VNEG Output Voltage Ripple — SYNC = HIGH —
L = 2.2 µH — COUT = 10 µF
TPS65132 S_DVS_dly_1mA.gif Figure 88. SYNC Signal — IOUT = 10 mA
TPS65132 S_DVS__UP_SLVSBM1.gif Figure 90. SYNC = HIGH (zoom)
TPS65132 S_LT_2.9_SLVSBM1.gif Figure 92. Load Transient — VIN = 2.9 V
SYNC = HIGH — ΔIOUT = 140 mA
TPS65132 S_DVS_dly_30mA.gif Figure 89. SYNC Signal — IOUT = 150 mA
TPS65132 S_DVS__DNdelay_SLVSBM1.gif Figure 91. SYNC = LOW (zoom) with Delay
TPS65132 S_LT_3.7_SLVSBM1.gif Figure 93. Load Transient — VIN = 3.7 V
SYNC = HIGH — ΔIOUT = 140 mA
TPS65132 S_LT_4.5_SLVSBM1.gif Figure 94. Load Transient — VIN = 4.5 V
SYNC = HIGH — ΔIOUT = 140 mA
TPS65132 S_Line_080_SLVSBM1.gif Figure 96. Line Transient — IOUT = 100 mA
SYNC = HIGH — ΔVIN = 1.7 V
TPS65132 S_SEQU_SIM_SLVSBM1.gif Figure 98. Power-Up Sequencing — Simultaneous
SYNC = HIGH
TPS65132 S_SEQU_P_SLVSBM1.gif Figure 100. Power-Up Sequencing — Sequential
VPOS → VNEG — SYNC = HIGH
TPS65132 S_SEQU_N_SLVSBM1.gif Figure 102. Power-Up Sequencing — Sequential
VNEG → VPOS — SYNC = HIGH
TPS65132 S_UP_DN_noDSC_SLVSBM1.gif Figure 104. Power-Up/Down Without Active Discharge — SYNC = HIGH
TPS65132 S_inrush_sim_SLVSBM1.gif Figure 106. Inrush Current — Simultaneous —
SYNC = HIGH
TPS65132 C026_SLVSBM1.png Figure 108. Load Regulation VPOS = 5.0 V — SYNC = HIGH
TPS65132 C028_SLVSBM1.png Figure 110. Load Regulation VNEG = –5.0 V — SYNC = HIGH
TPS65132 C030_SLVSBM1.png Figure 112. Line Regulation VPOS = 5.0 V — SYNC = HIGH
TPS65132 C022_SLVSBM1.png Figure 114. Line Regulation VNEG = –5.0 V — SYNC = HIGH
TPS65132 S_Line_00_SLVSBM1.gif Figure 95. Line Transient — IOUT = 10 mA
SYNC = HIGH — ΔVIN = 1.7 V
TPS65132 S_Line_150_SLVSBM1.gif Figure 97. Line Transient — IOUT = 150 mA
SYNC = HIGH — ΔVIN = 1.7 V
TPS65132 S_SEQD_SIM_SLVSBM1.gif Figure 99. Power-Down Sequencing — Simultaneous
SYNC = HIGH
TPS65132 S_SEQD_N_SLVSBM1.gif Figure 101. Power-Down Sequencing — Sequential
VNEG → VPOS— SYNC = HIGH
TPS65132 S_SEQD_P_SLVSBM1.gif Figure 103. Power-Down Sequencing — Sequential
VPOS → VNEG — SYNC = HIGH
TPS65132 S_UP_DN_DSC_SLVSBM1.gif Figure 105. Power-Up/Down With Active Discharge — SYNC = HIGH
TPS65132 S_inrush_seq_SLVSBM1.gif Figure 107. Inrush Current — Sequential
SYNC = HIGH
TPS65132 C027_SLVSBM1.png Figure 109. Load Regulation VPOS = 5.4 V — SYNC = HIGH
TPS65132 C029_SLVSBM1.png Figure 111. Load Regulation VNEG = –5.4 V — SYNC = HIGH
TPS65132 C032_SLVSBM1.png Figure 113. Line Regulation VPOS = 5.4 V — SYNC = HIGH
TPS65132 C033_SLVSBM1.png Figure 115. Line Regulation VNEG = –5.4 V — SYNC = HIGH