ZHCS847B April   2012  – December 2019 AMC1100

PRODUCTION DATA.  

  1. 特性
  2. 应用
  3. 说明
    1.     Device Images
      1.      简化原理图
  4. 修订历史记录
  5. Pin Configuration and Functions
    1.     Pin Descriptions
  6. Specifications
    1. 6.1  Absolute Maximum Ratings
    2. 6.2  ESD Ratings
    3. 6.3  Recommended Operating Conditions
    4. 6.4  Thermal Information
    5. 6.5  Power Ratings
    6. 6.6  Insulation Specifications
    7. 6.7  Safety-Related Certifications
    8. 6.8  Safety Limiting Values
    9. 6.9  Electrical Characteristics
    10. 6.10 Insulation Characteristics Curves
    11. 6.11 Typical Characteristics
  7. Detailed Description
    1. 7.1 Overview
    2. 7.2 Functional Block Diagram
    3. 7.3 Feature Description
    4. 7.4 Device Functional Modes
  8. Application and Implementation
    1. 8.1 Application Information
    2. 8.2 Typical Applications
      1. 8.2.1 The AMC1100 in Frequency Inverters
        1. 8.2.1.1 Design Requirements
        2. 8.2.1.2 Detailed Design Procedure
        3. 8.2.1.3 Application Curve
      2. 8.2.2 The AMC1100 in Energy Metering
        1. 8.2.2.1 Design Requirements
        2. 8.2.2.2 Detailed Design Procedure
        3. 8.2.2.3 Application Curve
  9. Power Supply Recommendations
  10. 10Layout
    1. 10.1 Layout Guidelines
    2. 10.2 Layout Example
  11. 11器件和文档支持
    1. 11.1 器件支持
      1. 11.1.1 器件命名规则
        1. 11.1.1.1 隔离相关术语
          1. 11.1.1.1.1 绝缘:
          2. 11.1.1.1.2 污染等级:
          3. 11.1.1.1.3 安装类别:
    2. 11.2 文档支持
      1. 11.2.1 相关文档
    3. 11.3 接收文档更新通知
    4. 11.4 支持资源
    5. 11.5 商标
    6. 11.6 静电放电警告
    7. 11.7 Glossary
  12. 12机械、封装和可订购信息

Power Supply Recommendations

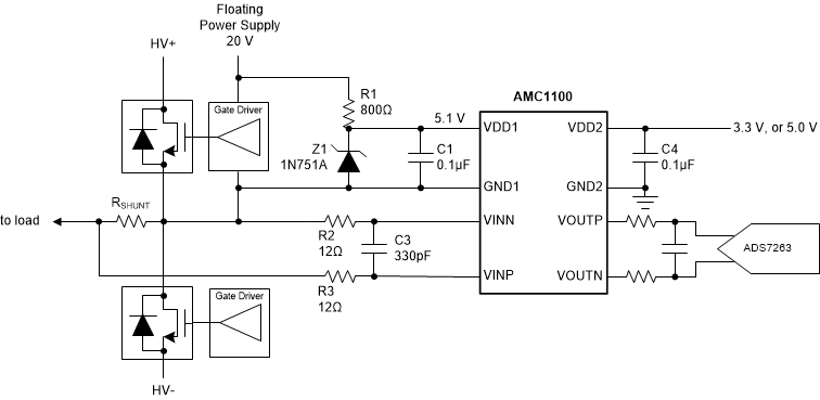
In a typical frequency inverter application, the high-side power supply for the AMC1100 (VDD1) is derived from the system supply, as shown in Figure 41. For lowest cost, a Zener diode can be used to limit the voltage to 5 V ± 10%. A 0.1-µF decoupling capacitor is recommended for filtering this power-supply path. Place this capacitor (C1) as close as possible to the VDD1 pin for best performance. If better filtering is required, an additional 1-µF to 10-µF capacitor can be used.

AMC1100 ai_pwr_bas562.gifFigure 41. Zener Diode Based High-Side Supply

For higher power efficiency and better performance, a buck converter can be used; an example of such an approach is based on the LM5017. A reference design including performance test results and layout documentation can be downloaded at PMP9480, Isolated Bias Supplies + Isolated Amplifier Combo for Line Voltage or Current Measurement.