ZHCS599B December   2011  – August 2015 TPS7A8101

PRODUCTION DATA.  

  1. 特性
  2. 应用范围
  3. 说明
  4. 修订历史记录
  5. Pin Configuration and Functions
  6. Specifications
    1. 6.1 Absolute Maximum Ratings
    2. 6.2 ESD Ratings
    3. 6.3 Recommended Operating Conditions
    4. 6.4 Thermal Information
    5. 6.5 Electrical Characteristics
    6. 6.6 Typical Characteristics
  7. Detailed Description
    1. 7.1 Overview
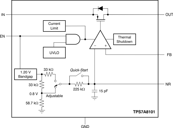
    2. 7.2 Functional Block Diagram
    3. 7.3 Feature Description
      1. 7.3.1 Internal Current Limit
      2. 7.3.2 Shutdown
      3. 7.3.3 Start-Up
      4. 7.3.4 Undervoltage Lock-Out (UVLO)
    4. 7.4 Device Functional Modes
  8. Application and Implementation
    1. 8.1 Application Information
      1. 8.1.1 Recommended Component Values
    2. 8.2 Typical Application
      1. 8.2.1 Design Requirements
        1. 8.2.1.1 Dropout Voltage
        2. 8.2.1.2 Minimum Load
        3. 8.2.1.3 Input and Output Capacitor Requirements
      2. 8.2.2 Detailed Design Procedure
        1. 8.2.2.1 Output Noise
        2. 8.2.2.2 Transient Response
      3. 8.2.3 Application Curve
  9. Power Supply Recommendations
  10. 10Layout
    1. 10.1 Layout Guidelines
      1. 10.1.1 Board Layout Recommendations to Improve PSRR and Noise Performance
    2. 10.2 Layout Example
    3. 10.3 Thermal Protection
    4. 10.4 Power Dissipation
    5. 10.5 Estimating Junction Temperature
  11. 11器件和文档支持
    1. 11.1 器件支持
      1. 11.1.1 器件命名规则
    2. 11.2 文档支持
      1. 11.2.1 相关文档 
    3. 11.3 社区资源
    4. 11.4 商标
    5. 11.5 静电放电警告
    6. 11.6 Glossary
  12. 12机械、封装和可订购信息

1 特性

  • 具有使能功能的低压降 1A 稳压器
  • 可调节输出电压:0.8V 至 6V
  • 宽带宽高 PSRR:
    • 1kHz 时为 80dB
    • 100kHz 时为 60dB
    • 1MHz 时为 54dB
  • 低噪音:23.5μVRMS典型值 (100Hz 至
    100kHz)
  • 与一个 4.7μF 电容搭配工作时保持稳定
  • 出色的负载和线路瞬态响应
  • 总体精度 3%(在负载、线路、温度范围内)
  • 过流和过热保护
  • 极低压降:1A 时的典型值为 170mV
  • 封装方式:3mm x 3mm 小外形尺寸无引线 (SON)-8

2 应用范围

  • 电信基础设施
  • 音频
  • 高速接口 (I/F)(锁相环 (PLL) 和压控振荡器 (VCO))

3 说明

TPS7A8101是一款低压差线性稳压器(LDO),此稳压器可在噪音情况下可提供出色的性能以及输出端的电源抑制比(PSRR)。这个LDO使用一个先进的双极CMOS(BiCMOS)工艺和一个功率场效应晶体管(PMOSFET)无源器件来实现极低噪音,优良的瞬态响应,和出色的PSRR性能。

TPS7A8101 器件与 4.7μF 陶瓷输出电容搭配工作时可保持稳定,并且使用了一个精密电压基准和反馈环路,从而在所有负载、线路、过程和温度变化范围内至少实现 3% 的精度。

该器件的额定温度范围为 TJ = –40°C 至 125°C,采用带有散热焊盘的 3mm × 3mm、小外形尺寸无引线 (SON)-8 封装。

器件信息(1)

器件型号 封装 封装尺寸(标称值)
TPS7A8101 SON (8) 3.00mm x 3.00mm
  1. 要了解所有可用封装,请见数据表末尾的可订购产品附录。

典型应用电路

TPS7A8101 pg1_fbd_bvs179.gif