ZHCS384H November   2011  – July 2022 BQ24160 , BQ24160A , BQ24161 , BQ24161B , BQ24163 , BQ24168

PRODUCTION DATA  

  1. 特性
  2. 应用
  3. 说明
  4. Revision History
  5. Device Comparison Table
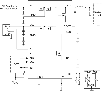
  6. Pin Configuration and Functions
  7. Specifications
    1. 7.1 Absolute Maximum Ratings
    2. 7.2 Handling Ratings
    3. 7.3 Recommended Operating Conditions
    4. 7.4 Thermal Information
    5. 7.5 Electrical Characteristics
    6. 7.6 Typical Characteristics
  8. Detailed Description
    1. 8.1 Overview
    2. 8.2 Functional Block Diagram
    3. 8.3 Feature Description
      1. 8.3.1  Charge Mode Operation
        1. 8.3.1.1 Charge Profile
        2. 8.3.1.2 PWM Controller in Charge Mode
      2. 8.3.2  Battery Charging Process
      3. 8.3.3  Battery Detection
      4. 8.3.4  Dynamic Power Path Management (DPPM)
      5. 8.3.5  Input Source Connected
      6. 8.3.6  Battery Only Connected
      7. 8.3.7  Battery Discharge FET (BGATE)
      8. 8.3.8  DEFAULT Mode
      9. 8.3.9  Safety Timer and Watchdog Timer (BQ24160/BQ24161/BQ24161B/BQ24163 only)
      10. 8.3.10 D+, D– Based Adapter Detection for the USB Input (D+, D–, BQ24160/0A/3)
      11. 8.3.11 USB Input Current Limit Selector Input (PSEL, BQ24161/161B/168 only)
      12. 8.3.12 Hardware Chip Disable Input (CD)
      13. 8.3.13 LDO Output (DRV)
      14. 8.3.14 External NTC Monitoring (TS)
      15. 8.3.15 Thermal Regulation and Protection
      16. 8.3.16 Input Voltage Protection in Charge Mode
        1. 8.3.16.1 Sleep Mode
        2. 8.3.16.2 Input Voltage Based DPM
        3. 8.3.16.3 Bad Source Detection
        4. 8.3.16.4 Input Overvoltage Protection
        5. 8.3.16.5 Reverse Boost (Boost Back) Prevention Circuit
      17. 8.3.17 Charge Status Outputs (STAT, INT)
      18. 8.3.18 Good Battery Monitor
    4. 8.4 Device Functional Modes
    5. 8.5 Programming
      1. 8.5.1 Serial Interface Description
        1. 8.5.1.1 F/S Mode Protocol
    6. 8.6 Register Maps
      1. 8.6.1 Status/Control Register (READ/WRITE)
      2. 8.6.2 Battery/ Supply Status Register (READ/WRITE)
      3. 8.6.3 Control Register (READ/WRITE)
      4. 8.6.4 Control/Battery Voltage Register (READ/WRITE)
      5. 8.6.5 Vender/Part/Revision Register (READ only)
      6. 8.6.6 Battery Termination/Fast Charge Current Register (READ/WRITE)
      7. 8.6.7 VIN-DPM Voltage/ DPPM Status Register
      8. 8.6.8 Safety Timer/ NTC Monitor Register (READ/WRITE)
  9. Application and Implementation
    1. 9.1 Application Information
    2. 9.2 Typical Application
      1. 9.2.1 Design Requirements
      2. 9.2.2 Detailed Design Procedure
        1. 9.2.2.1 Output Inductor and Capacitor Selection Guidelines
      3. 9.2.3 Application Curves
  10. 10Power Supply Recommendations
    1. 10.1 Requirements for SYS Output
    2. 10.2 Requirements for Charging
  11. 11Layout
    1. 11.1 Layout Guidelines
    2. 11.2 Layout Example
  12. 12Device and Documentation Support
    1. 12.1 Device Support
      1. 12.1.1 第三方产品免责声明
    2. 12.2 接收文档更新通知
    3. 12.3 支持资源
    4. 12.4 Trademarks
    5. 12.5 Electrostatic Discharge Caution
    6. 12.6 术语表
      1.      Mechanical, Packaging, and Orderable Information

说明

BQ24160、BQ24160A、BQ24161、BQ24161B、BQ24163 和 BQ24168 是高度集成的单芯锂离子电池充电器和系统电源路径管理器件,旨在用于空间有限且具有高容量电池的便携式应用。此单芯充电器具有双输入,可由 USB 端口或更高功率的输入电源(即交流适配器或无线充电输入)供电,适用于多用途解决方案。这两个输入彼此完全隔离,并可以使用 I2C 接口方便地进行选择。

凭借电源路径管理功能,BQ2416xx 能够在对电池进行独立充电的同时通过一个高效的直流/直流转换器为系统供电。电源路径管理架构使该系统能够在电池包有缺陷或缺失的情况下运行,并且即使在电池完全放电或者无电池的情况下也可实现即时系统启动。

器件信息
器件型号 封装(1) 封装尺寸(标称值)
BQ2416xx VQFN (24) 4.00mm × 4.00mm
DSBGA (49) 2.80mm × 2.80mm
如需了解所有可用封装,请参阅数据表末尾的可订购产品附录。
GUID-62642831-C4F9-4B2A-89E5-9310190BC804-low.gif应用原理图