ZHCS367E July   2011  – January 2016 ADS4249

PRODUCTION DATA.  

  1. 特性
  2. 应用
  3. 说明
  4. 修订历史记录
  5. ADS424x, ADS422x Family Comparison
  6. Pin Configuration and Functions
  7. Specifications
    1. 7.1  Absolute Maximum Ratings
    2. 7.2  ESD Ratings
    3. 7.3  Recommended Operating Conditions
    4. 7.4  Thermal Information
    5. 7.5  Electrical Characteristics: ADS4249 (250 MSPS)
    6. 7.6  Electrical Characteristics: General
    7. 7.7  Digital Characteristics
    8. 7.8  LVDS and CMOS Modes Timing Requirements
    9. 7.9  LVDS Timings at Lower Sampling Frequencies
    10. 7.10 CMOS Timings at Lower Sampling Frequencies
    11. 7.11 Serial Interface Timing Characteristics
    12. 7.12 Reset Timing (Only when Serial Interface is Used)
    13. 7.13 Typical Characteristics
      1. 7.13.1 Typical Characteristics: ADS4249
      2. 7.13.2 Typical Characteristics: Contour
  8. Detailed Description
    1. 8.1 Overview
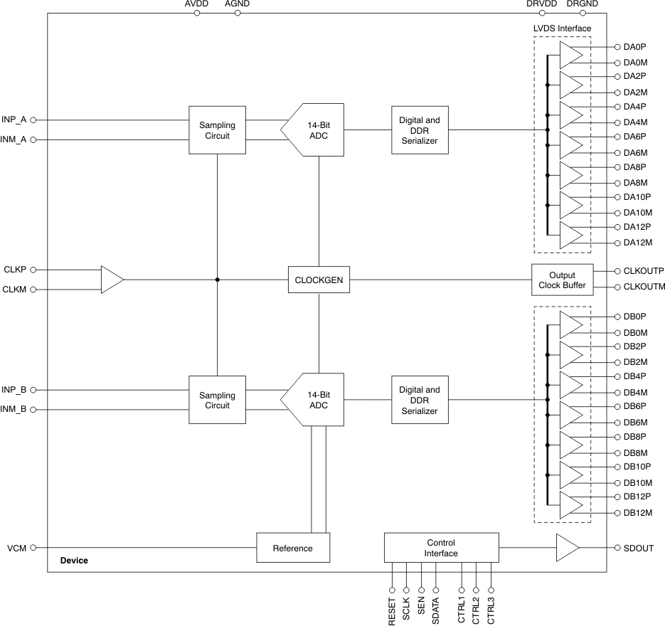
    2. 8.2 Functional Block Diagram
    3. 8.3 Feature Description
      1. 8.3.1 Digital Functions
      2. 8.3.2 Gain for SFDR, SNR Trade-Off
      3. 8.3.3 Offset Correction
      4. 8.3.4 Power-Down
        1. 8.3.4.1 Global Power-Down
        2. 8.3.4.2 Channel Standby
        3. 8.3.4.3 Input Clock Stop
      5. 8.3.5 Output Data Format
    4. 8.4 Device Functional Modes
      1. 8.4.1 Output Interface Modes
        1. 8.4.1.1 Output Interface
        2. 8.4.1.2 DDR LVDS Outputs
        3. 8.4.1.3 LVDS Buffer
        4. 8.4.1.4 Parallel CMOS Interface
        5. 8.4.1.5 CMOS Interface Power Dissipation
        6. 8.4.1.6 Multiplexed Mode of Operation
    5. 8.5 Programming
      1. 8.5.1 Parallel Configuration Only
      2. 8.5.2 Serial Interface Configuration Only
      3. 8.5.3 Using Both Serial Interface and Parallel Controls
      4. 8.5.4 Parallel Configuration Details
      5. 8.5.5 Serial Interface Details
        1. 8.5.5.1 Register Initialization
        2. 8.5.5.2 Serial Register Readout
    6. 8.6 Register Maps
      1. 8.6.1 Serial Register Map
      2. 8.6.2 Description of Serial Registers
        1. 8.6.2.1  Register Address 00h (Default = 00h)
        2. 8.6.2.2  Register Address 01h (Default = 00h)
        3. 8.6.2.3  Register Address 01h (Default = 00h)
        4. 8.6.2.4  Register Address 25h (Default = 00h)
        5. 8.6.2.5  Register Address 29h (Default = 00h)
        6. 8.6.2.6  Register Address 2Bh (Default = 00h)
        7. 8.6.2.7  Register Address 3Dh (Default = 00h)
        8. 8.6.2.8  Register Address 3Fh (Default = 00h)
        9. 8.6.2.9  Register Address 40h (Default = 00h)
        10. 8.6.2.10 Register Address 41h (Default = 00h)
        11. 8.6.2.11 Register Address 42h (Default = 00h)
        12. 8.6.2.12 Register Address 45h (Default = 00h)
        13. 8.6.2.13 Register Address 4Ah (Default = 00h)
        14. 8.6.2.14 Register Address 58h (Default = 00h)
        15. 8.6.2.15 Register Address BFh (Default = 00h)
        16. 8.6.2.16 Register Address C1h (Default = 00h)
        17. 8.6.2.17 Register Address CFh (Default = 00h)
        18. 8.6.2.18 Register Address EFh (Default = 00h)
        19. 8.6.2.19 Register Address F1h (Default = 00h)
        20. 8.6.2.20 Register Address F2h (Default = 00h)
        21. 8.6.2.21 Register Address 2h (Default = 00h)
        22. 8.6.2.22 Register Address D5h (Default = 00h)
        23. 8.6.2.23 Register Address D7h (Default = 00h)
        24. 8.6.2.24 Register Address DBh (Default = 00h)
  9. Application and Implementation
    1. 9.1 Application Information
      1. 9.1.1 Theory of Operation
      2. 9.1.2 Analog Input
        1. 9.1.2.1 Drive Circuit Requirements
        2. 9.1.2.2 Driving Circuit
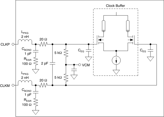
      3. 9.1.3 Clock Input
    2. 9.2 Typical Application
      1. 9.2.1 Design Requirements
      2. 9.2.2 Detailed Design Procedure
        1. 9.2.2.1 Analog Input
        2. 9.2.2.2 Common Mode Voltage Output (VCM)
        3. 9.2.2.3 Clock Driver
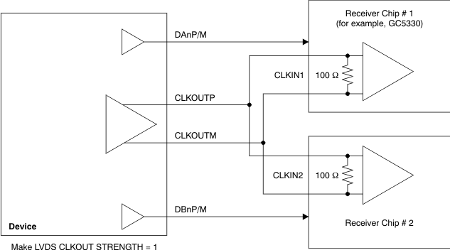
        4. 9.2.2.4 Digital Interface
      3. 9.2.3 Application Curve
  10. 10Power Supply Recommendations
    1. 10.1 Sharing DRVDD and AVDD Supplies
    2. 10.2 Using DC-DC Power Supplies
    3. 10.3 Power Supply Bypassing
  11. 11Layout
    1. 11.1 Layout Guidelines
      1. 11.1.1 Grounding
      2. 11.1.2 Exposed Pad
      3. 11.1.3 Routing Analog Inputs
      4. 11.1.4 Routing Digital Inputs
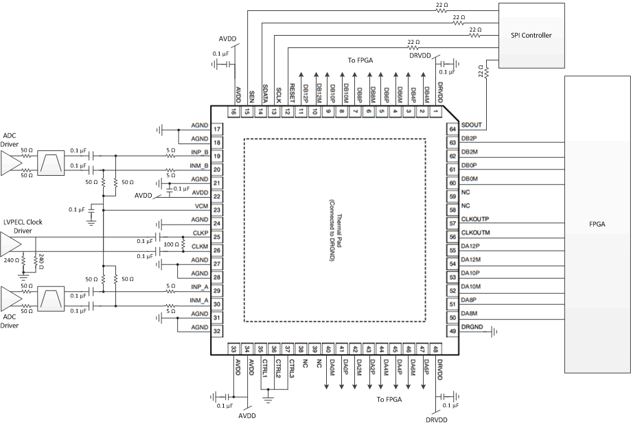
    2. 11.2 Layout Example
  12. 12器件和文档支持
    1. 12.1 器件支持
      1. 12.1.1 开发支持
        1. 12.1.1.1 技术参数定义
    2. 12.2 文档支持
      1. 12.2.1 相关文档 
    3. 12.3 社区资源
    4. 12.4 商标
    5. 12.5 静电放电警告
    6. 12.6 Glossary
  13. 13机械、封装和可订购信息

1 特性

  • 最大采样率:250MSPS
  • 1.8V 单电源供电,具有超低功耗:
    • 250MSPS 时的总功耗为 560mW
  • 高动态性能:
    • 170MHz 时的无杂散动态范围 (SFDR) 为 80dBc
    • 170MHz 时的信噪比 (SNR) 为 71.7dBFS
  • 串扰:185MHz 时大于 90dB
  • 可编程增益最高达 6dB,可权衡
    SNR/SFDR 性能
  • DC 偏移校正
  • 输出接口选项:
    • 1.8V 并行 CMOS 接口
    • 支持可编程摆幅的双倍数据速率 (DDR) 低压动态信令 (LVDS):
      • 标准摆幅:350mV
      • 低摆幅:200mV
  • 支持低输入时钟振幅
    低至 200mVPP
  • 封装: 64 引脚 9mm × 9mm 超薄型四方扁平无引线 (VQFN) 封装

2 应用

  • 无线通信基础设施
  • 软件定义的无线电
  • 功率放大器线性化

3 说明

ADS4249 属于 ADS42xx 双通道、12 位和 14 位模数转换器 (ADC) 超低功耗系列产品。该器件凭借创新设计技术实现了高动态性能,并且采用 1.8V 电源供电运行,功耗极低。该拓扑使 ADS4249 非常适合多载波、高带宽通信 应用。

ADS4249 具有增益选项,可用于提升在较小满量程输入范围内的 SFDR 性能。这个器件还包括一个 DC 偏移校正环路,可用于消除 ADC 偏移。DDR LVDS 与并行 CMOS 数字输出接口都采用紧凑型 VQFN-64 封装。 PowerPAD™封装。

此器件包含内部基准,并消除了传统基准引脚与相关去耦电容。ADS4249 的额定工业温度范围为 -40°C 至 85°C。

器件信息(1)

器件型号 封装 封装尺寸(标称值)
ADS4249 VQFN (64) 9.00mm x 9.00mm
  1. 要了解所有可用封装,请见数据表末尾的可订购产品附录。

ADS4249 框图

ADS4249 frontpage1_bas534.gif