ZHCABF2F April   2001  – February 2022 LM3477 , LM3488

 

  1.   商标
  2. 1引言
  3. 2高性能
  4. 3迟滞模式
  5. 4增大电流限值
  6. 5布局基础知识
  7. 6修订历史记录

引言

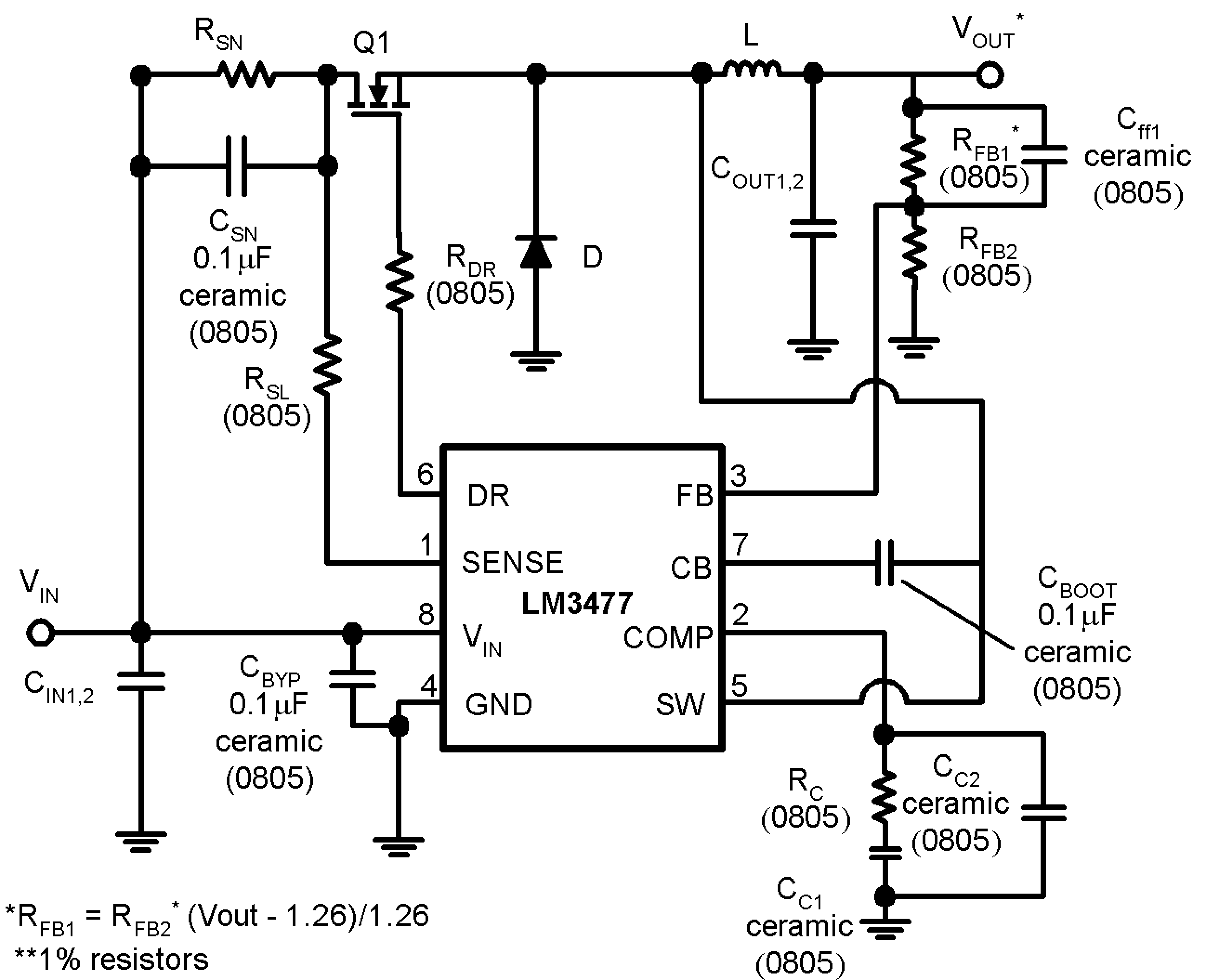
LM3477 是一款电流模式高侧 N 沟道 FET 控制器。它常用于降压配置,如图 1-1 所示。电路的所有导电元件均在 LM3477 外面,因此 LM3477 可以包含各种输入、输出和负载。

LM3477 评估板可以随时在以下条件下运行:

  • 4.5V ≤ VIN ≤ 15V
  • VOUT = 3.3V
  • 0A ≤ IOUT ≤ 1.6 A

图 1-1表 1-1 中给出了此应用的电路和 BOM。

GUID-8D3EED24-D107-46A7-A73A-582DC24089DF-low.png图 1-1 LM3477 降压转换器
表 1-1 物料清单 (BOM)
元件 器件型号
CIN1 120µF/20V 594D127X0020R2
CIN2 无连接
COUT1 22µF/10V LMK432BJ226MM (Taiyo Yuden)
COUT2 22µF/10V LMK432BJ226MM (Taiyo Yuden)
L 10µH,3.8A DO3316P-103 (Coilcraft)
RC 1.8kΩ CRCW08051821FRT1 (Vitramon)
CC1 12nF/50V VJ0805Y123KXAAT (Vitramon)
CC2 无连接
Q1 5 A,30V IRLMS2002 (IRF)
D 100V,3A MBRS340T3 (Motorola)
RDR 20Ω CRCW080520R0FRT1 (Vitramon)
RSL 1kΩ CRCW08051001FRT1 (Vitramon)
RFB1 16.2kΩ CRCW08051622FRT1 (Vitramon)
RFB2 10.0kΩ CRCW08051002FRT1 (Vitramon)
CFF 470pF VJ0805Y471KXAAT (Vitramony)
RSN 0.03Ω WSL 2512 0.03Ω ±1% (Dale)