ZHCA893A January 2019 – October 2024 INA326 , OPA333
| 输入 | 输出 | 电源 | 负载电阻 (RL) | ||||
|---|---|---|---|---|---|---|---|
| ViMin | ViMax | ILMin | ILMax | Vcc | Vee | RLMin | RLMax |
| 0.49V | 4.9V | 1µA | 10µA | 5V | 0V | 0Ω | 390kΩ |
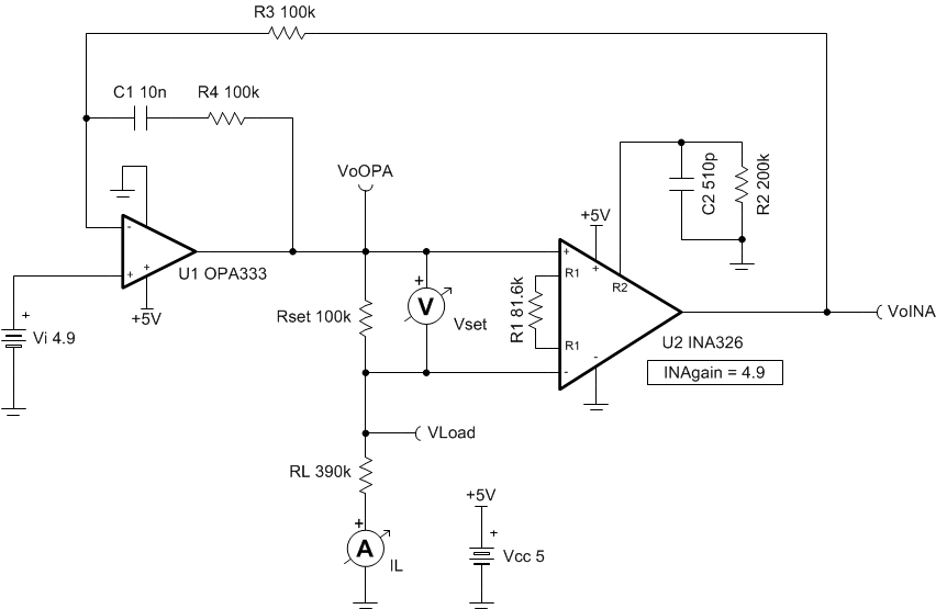
该电路可以为负载 RL 提供精确的低电平电流 IL。该设计由 5V 单电源供电,并使用一个精密低漂移运算放大器和一个仪表放大器。经过简单修改即可更改电压-电流 (V-I) 转换器的范围和精度。


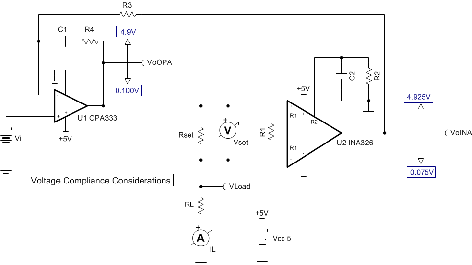
直流仿真结果
| Vi | RL | IL | VoOPA | VoOPA 顺从性 | VoINA | VoINA 顺从性 |
|---|---|---|---|---|---|---|
| 0.49V | 0Ω | 0.999627µA | 99.982723mV | 100mV 至 4.9V | 490.013346mV | 75mV 至 4.925V |
| 0.49V | 390kΩ | 0.999627µA | 489.837228mV | 100mV 至 4.9V | 490.013233mV | 75mV 至 4.925V |
| 4.9V | 0Ω | 9.996034µA | 999.623352mV | 100mV 至 4.9V | 4.900016V | 75mV 至 4.925V |
| 4.9V | 390kΩ | 9.996031µA | 4.898075V | 100mV 至 4.9V | 4.900015V | 75mV 至 4.925V |

德州仪器 (TI),SBOMAT8 TINA-TI™ 电路仿真,文件下载
德州仪器 (TI),低电平电压电流转换器参考设计,0V 至 5V 输入,0µA 至 5µA 输出,产品页面
德州仪器 (TI),解决运算放大器稳定性问题,E2ETM 放大器论坛
| OPA333 | |
|---|---|
| Vss | 1.8V 至 5.5V |
| VinCM | 轨到轨 |
| Vout | 轨到轨 |
| Vos | 2µV |
| Iq | 17µA/通道 |
| Ib | 70pA |
| UGBW | 350kHz |
| SR | 0.16V/µs |
| 通道数 | 1 和 2 |
| OPA333 | |
| INA326 | |
|---|---|
| Vss | 2.7V 至 5.5V |
| VinCM | 轨到轨 |
| Vout | 轨到轨 |
| Vos | 20µV |
| Iq | 2.4mA |
| Ib | 0.2nA |
| UGBW | 1kHz(由 1kHz 滤波器设置) |
| SR | 0.012V/µs(由 1kHz 滤波器设置) |
| 通道数 | 1 |
| INA326 | |