ZHCA891A December 2018 – September 2024 DAC60501 , DAC80501 , DAC8830
| VCC | DAC 输出电压 | 输出电流 | 错误 | 最大阻性负载 |
|---|---|---|---|---|
| 5V | 0mV 至 510mV | 0mA – 100mA | <0.25% FSR | 44.9Ω |
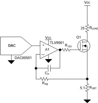
可编程低侧电流阱可根据 DAC 输出电压设置流经负载的电流。可通过 RSET 检测该电流,运算放大器对晶体管进行偏置,以调节流经负载的电流。元件 CF、RISO 和 RFB 可提供补偿,以确保电路的稳定性。








| 器件 | 主要特性 | 链路 | 其他可能的器件 |
|---|---|---|---|
| DAC | |||
| DAC60501 | 具有 5ppm/°C 内部基准的 12 位分辨率、1LSB INL、单通道、电压输出 DAC | 采用 WSON 封装、具有精密内部基准电压的真正 12 位、单通道、SPI/I2C、电压输出 DAC | 精密 DAC (≤10MSPS) |
| DAC80501 | 具有 5ppm/°C 内部基准的 16 位分辨率、1LSB INL、单通道、电压输出 DAC | 采用 WSON 封装、具有精密内部基准电压的真正 16 位、单通道、SPI/I2C、电压输出 DAC | 精密 DAC (≤10MSPS) |
| DAC8830 | 16 位分辨率、单通道、超低功耗、非缓冲输出、1LSB INL、SPI、2.7V 至 5.5V 电源 | 16 位、单通道、超低功耗、电压输出 DAC | 精密 DAC (≤10MSPS) |
| 放大器 | |||
| TLV9061 | 超小型、0.3mV 失调电压、轨到轨 I/O、1.8V 至 5.5V 电源 | 适用于成本优化型应用的单通道、5.5V、10MHz、RRIO 运算放大器 | 运算放大器 |
| OPA317 | 零漂移、低失调电压、轨到轨 I/O、35uA 最大电源电流、2.5V 至 5.5V 电源 | 低失调电压、轨到轨 I/O 运算放大器 | 运算放大器 |
| OPA388 | 精密、零漂移、零交叉、低噪声轨到轨 I/O、2.5V 至 5.5V 电源 | 单路、10MHz、CMOS、零漂移、零交叉、真 RRIO 精密运算放大器 | 运算放大器 |