ZHCA880A January 2019 – September 2024 DAC80004 , DAC80504 , DAC80508 , DAC8560 , OPA188 , OPA227
| 电源 | DAC 输出 | 电压输出 | 电流输出 |
|---|---|---|---|
| VCC:24V,VSS:-5V,VDD:5V | 0V 至 2.5V | 0V 至 5V | 0A 至 10A |
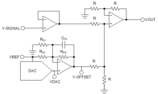
示波器 (DSO) 和数据采集 (DAQ) 等信号测量设备必须管理不处于测量模数转换器 (ADC) 输入范围内的输入信号。为了将未知输入信号置于 ADC 的测量范围内,需要执行的第一项操作是偏移控制。提供正偏移和负偏移的可编程偏移控制电路可执行该功能。该电路使用一个精密数模转换器 (DAC),后跟一个使用运算放大器的单极到双极转换电路。该电路的输出馈送到求和放大器,该放大器将此直流输出添加到输入信号上。


通过该公式可以得出 RFB = 2 × RG2。

这意味着 RG1 = RFB。
图 1-1 直流传输特性
图 1-2 无补偿时的小信号阶跃响应
图 1-3 CFB = 22pF
时的小信号阶跃响应| 器件 | 主要特性 | 链路 |
|---|---|---|
| DAC80504 | 具有精密内部基准的 4 通道、真正 16 位、SPI、电压输出 DAC | 采用 QFN 封装、具有精密内部基准的真正 16 位、4 通道、SPI、电压输出 DAC |
| DAC80508 | 具有精密内部基准的 8 通道、真正 16 位、SPI、电压输出 DAC | 16 位、超低短时脉冲波形干扰、电压输出数模转换器 |
| DAC80004 | INL/DNL 值为 1LSB 的超小型、真正 16 位四路电压输出 DAC | 具有 1LSB INL/DNL 的超小型、真正 16 位四通道电压输出 DAC |
| DAC8560 | 具有 2.5V、2ppm/°C 基准的 16 位、单通道、低功耗、超低干扰、电压输出 DAC | 具有 2.5V、2ppm/°C 基准的 16 位、单通道、低功耗、超低干扰、电压输出 DAC |
| OPA227 | 高精度低噪声运算放大器 | 高精度、低噪声运算放大器 |
| OPA188 | 精密、低噪声、轨到轨输出、36V、零漂移运算放大器 | 低噪声、轨到轨输出、36V、零温漂、精密运算放大器 |